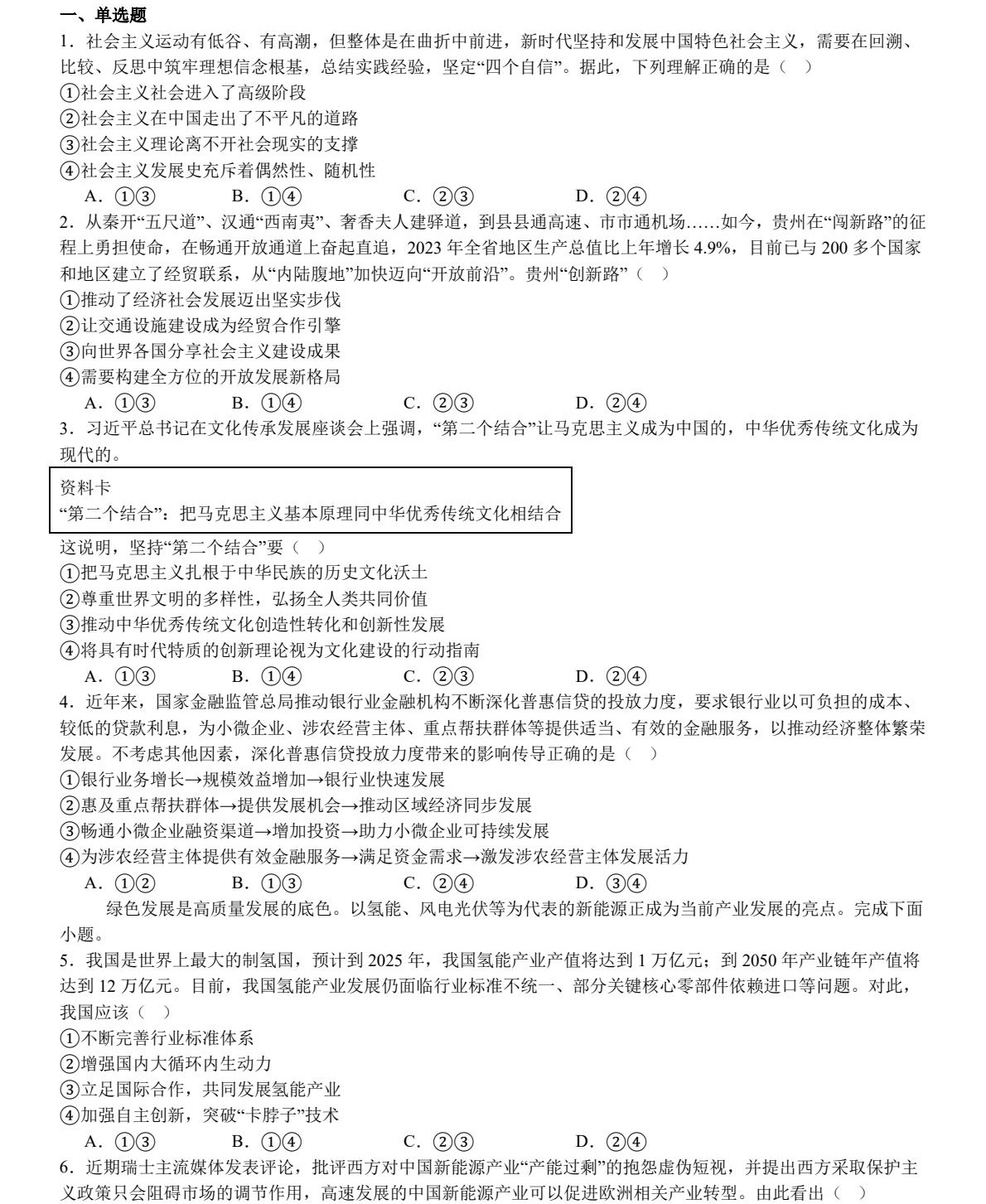
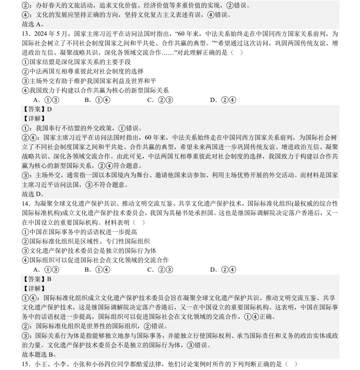
2025貴州新高考政治試卷真題及答案解析,附考點題型及分值分布
時間:2025-12-17 15:53:34
來源:精英考試網
作者:kokkuri
2025年高考結束已有數月,全國各省各科最新高考真題已在陸續公布。各位考生可以通過這新鮮出爐的真題來把握高考考察的核心知識點和題型趨勢,用歷年真題來檢驗自身的學習效果、了解本省命題專家的思路、在真題鍛煉中提高實戰經驗,為將來參加真正的高考做出充分準備。本文小編將為大家展示貴州省2025年高考政治卷的真題、答案、題型及考點,感興趣的同學不要錯過哦!

2025貴州新高考政治試卷真題及答案解析
貴州省屬于新高考“3+1+2”省份,高考政治科目一般于6月9日下午14:30 - 15:45舉行考試,考試時長75分鐘,試卷滿分為100分。另外,根據該省高考賦分制度來看,政治屬于再選科目,需要將卷面分進行賦分轉換,最終以等級分形式計入考生總成績。
由貴州省2025年高考招生規定可知,該省政治卷由本省教育考試院自主命題。據分析,貴州政治卷主要題型為單選題和非選擇題,每年試卷各小題考察的知識點會有所調整,以下僅展示2025年貴州高考政治卷的題型、分值及考點分布情況,可供參考。
試卷結構:單選題(16題,共48分)+非選擇題(4題,共52分)=100分
| 題型 | 題號 | 考點 | 分值 |
| 單選題(本題共16小題,每小題3分,共48分) | 1 | 科學社會主義在中國的實踐與發展;新時代堅持和發展中國特色社會主義要一以貫之;新時代的科學內涵 | 3分 |
| 2 | 堅持創新、協調、綠色、開放、共享發展;構建新發展格局 | 3分 | |
| 3 | 創造性轉化與創新性發展;堅持以馬克思主義為指導,發展中國特色社會主義文化;處理世界文化多樣性應遵循的原則 | 3分 | |
| 4 | 構建新發展格局;財政政策與貨幣政策;企業經營成功的主要因素;堅持創新、協調、綠色、開放、共享發展 | 3分 | |
| 5 | 提高開放型經濟水平;構建新發展格局;堅持創新、協調、綠色、開放、共享發展;對外開放與自力更生 | 3分 | |
| 6 | 3分 | ||
| 7 | 發揮共產黨員的先鋒模范作用;新時代堅持和加強黨的全面領導的要求;中國共產黨的執政方式;中國共產黨不斷加強自身建設 | 3分 | |
| 8 | 社會主義新型民族關系;處理民族關系的方針;民族區域自治制度的行使;民族區域自治制度顯著的優越性 | 3分 | |
| 9 | 如何建設法治社會;推進全民守法 | 3分 | |
| 10 | 意識對物質的能動作用;矛盾的對立統一原理及其方法論;意識的內容;整體和部分辯證關系原理及其方法論 | 3分 | |
| 11 | 規律的客觀性和普遍性原理;實踐決定認識;物質資料的生產方式 | 3分 | |
| 12 | 堅定理想信念 堅持以人民為中心;建設文化強國的要求;面向世界,博采眾長 | 3分 | |
| 13 | 我國外交政策的基本立場;中國外交成就 | 3分 | |
| 14 | 國際組織的作用;中國的國際地位和作用;國際組織的類型 | 3分 | |
| 15 | 過錯推定與無過錯侵權責任;刑事訴訟;違約與違約責任 | 3分 | |
| 16 | 性質判斷換質推理;性質判斷換位推理 | 3分 | |
| 非選擇題(本題共4小題,共52分) | 17 | 堅持創新、協調、綠色、開放、共享發展;我國政府的經濟職能和作用;宏觀調控的手段;構建新發展格局 | 12分 |
| 18 | 協商民主的重要渠道;民主協商;全過程人民民主的特點;黨的地位和作用 | 10分 | |
| 19 | 勞動合同;矛盾律:思維的一致性要求;勞動者的權利;勞動爭議解決方式 | 14分 | |
| 20 | 價值觀的導向作用;正確價值判斷和價值選擇的標準;在砥礪自我中走向成功;新時代新征程中國共產黨的使命任務 | 16分 | |
| 考點分析來源于學科網 | |||
2025貴州高考政治試卷真題及答案解析
試卷真題:





答案解析:










以上資料僅供參考,具體請以實際情況為準!
相關閱讀
-
2025天津師范類大學排名及分數線-最低多少分能上?(綜合匯總,2026參考)近年來,教師職業的穩定性及發展潛力使得無數學子對師范專業倍加關注;而師范類院校正是師范專業的核心載體,相較于非師范類院校而言,對教育人才的培養體系更加...作者:kokkuri 時間:2025-12-17 -
2025年全國26所電力學校名單及最低錄取分數線(2025參考)很多學生有著想要報考電力學校的想法,但是不知道具體有哪些電力學校,錄取分數線又是多少?要知道大學及專業的選擇對于今后的職業發展有著重大影響,為了方便大...作者:山海 時間:2025-12-16 -
湖北地方公費師范生有哪些院校2025具體名單及分數線(含報考條件)2026參考!公費師范生相信很多學生與家長們都是有所了解的,就是由國家或地方政府出資,委托師范院校進行培養的學生,學校在校期間可以享受免學費住宿費的政策,與此同時還...作者:山海 時間:2025-12-16 -
福建地方公費師范生有哪些院校2025具體名單及分數線(含報考條件)2026參考!公費師范生相信很多學生與家長們都是有所了解的,就是由國家或地方政府出資,委托師范院校進行培養的學生,學校在校期間可以享受免學費住宿費的政策,與此同時還...作者:山海 時間:2025-12-16 -
寧夏醫藥類大學最低多少分能上2025寧夏醫藥類大學排名及分數線一覽表(2026參考)在志愿填報時醫藥類大學是很多的學生的目標院校,因為在當下的就業環境下,醫藥類專業人才是很吃香的,隨著人口老齡化以及慢性疾病的增長,社會對于醫藥類專業人...作者:山海 時間:2025-12-16 -
海南醫藥類大學最低多少分能上2025海南醫藥類大學排名及分數線一覽表(2026參考)在志愿填報時醫藥類大學是很多的學生的目標院校,因為在當下的就業環境下,醫藥類專業人才是很吃香的,隨著人口老齡化以及慢性疾病的增長,社會對于醫藥類專業人...作者:山海 時間:2025-12-16
最新文章
- 高考分數相同位次怎么排名的?高考同分排序規則是什么?
- 新高考全國一卷的省份有哪些 全國新高考一卷使用地區
- 2023高考位次怎么查詢?高考位次查詢系統入口在哪里
- 新高考原始分和賦分是什么意思?新高考是按賦分還是原始分錄取?
- 2025新高考死亡組合,新高考不建議的選科組合(附3+1+2賦分誰最吃虧)
- 高考位次計算方法公式是什么?高考一分一段表如何換算位次?
- 天津高考新政策是3+1+2還是3+3?2023年天津高考新政策細則解讀
- 2024新高考一卷數學題型改變了嗎變化分析及備考建議,命題人是誰?
- 新高考英語和老高考英語有什么區別,新高考英語題型及分值介紹
- 浙江新高考政策選科怎么選,浙江新高考七選三哪個組合好
推薦閱讀
- 2025天津師范類大學排名及分數線-最低多少分能上?(綜合匯總,2026參考)
- 2025貴州新高考政治試卷真題及答案解析,附考點題型及分值分布
- 為什么不建議選歷政生?選歷政地和歷政生哪個組合好?
- 2025年全國26所電力學校名單及最低錄取分數線(2025參考)
- 湖北地方公費師范生有哪些院校2025具體名單及分數線(含報考條件)2026參考!
- 福建地方公費師范生有哪些院校2025具體名單及分數線(含報考條件)2026參考!
- 寧夏醫藥類大學最低多少分能上2025寧夏醫藥類大學排名及分數線一覽表(2026參考)
- 海南醫藥類大學最低多少分能上2025海南醫藥類大學排名及分數線一覽表(2026參考)
- 重慶醫藥類大學最低多少分能上2025重慶醫藥類大學排名及分數線一覽表(2026參考)
- 復讀高考和應屆高考有什么不同?復讀生分數線和應屆有差別嗎?