2025上海新高考歷史試卷真題及答案解析,附考點題型及分值分布
時間:2026-01-23 15:28:22
來源:精英考試網
作者:kokkuri
歷年高考真題卷對于高中生來說彌足珍貴,考過的試卷雖已過時,但真題卻不會完全過時。每一道真題蘊含的知識點、命題思路、階梯邏輯等對于考生來說極具參考價值,綜合多年的高考真題,考生可以從中發現命題規律和考試大綱,把握考試重點,有利于進行接下來的復習和備考。目前上海市2025年高考歷史真題已然公布,感興趣的同學趕快來獲取吧!

2025上海新高考歷史試卷真題及答案解析
上海市屬于新高考“3+3”省份,除語數外三門統考科目以外的其他選考科目,均安排于為高三下學期、高考前一個月,也就是在5月份進行考試。其中,歷史科目于2025年5月6日上午9:00-10:00舉行考試,考試時長60分鐘,卷面滿分為100分。另外,根據該市高考賦分制度來看,歷史屬于選考科目,需要將卷面分進行賦分轉換,最終以等級分形式計入考生總成績。
由上海市2025年高考招生規定可知,該市歷史卷由本市教育考試院自主命題。據分析,上海歷史卷主要題型為單選題、雙選題和論述題,每年試卷各小題考察的知識點會有所調整,以下僅展示2025年上海高考歷史卷的題型、分值及考點分布情況,可供參考。
| 板塊 | 題型 | 題號 | 考點 | 分值 |
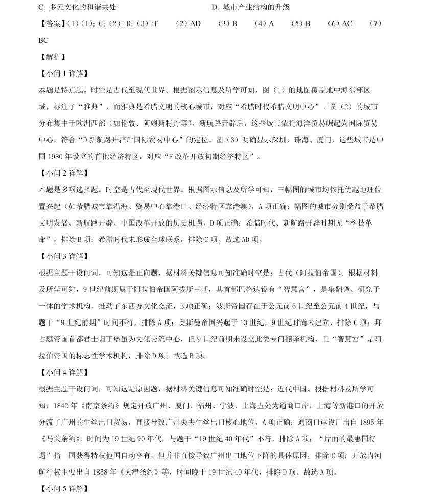
| 1、城市:文明鏡鑒(24分) | 配對 | (1) | 雅典民主政治;新加坡的移民文化;阿拉伯文化;中世紀城市的自治;對外開放格局的形成;德國分裂;《南京條約》及其附件;早期殖民擴張的意義和影響 | 6分 |
| 雙選 | (2) | 4分 | ||
| 單選 | (3) | 2分 | ||
| 單選 | (4) | 2分 | ||
| 單選 | (5) | 2分 | ||
| 雙選 | (6) | 4分 | ||
| 雙選 | (7) | 4分 | ||
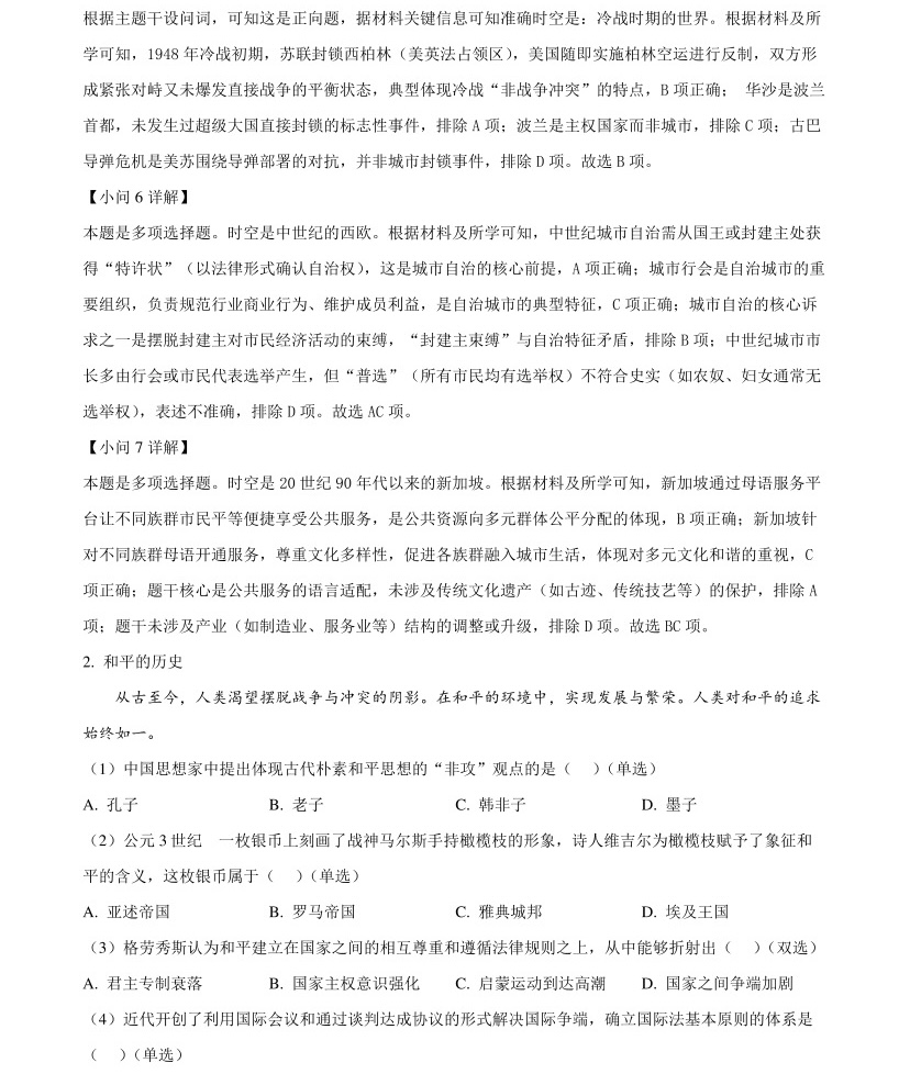
| 2、和平的歷史(24分) | 單選 | (1) | 墨子及墨家、韓非及法家的思想;20世紀國際法的發展;國際法的形成與外交制度的建立;對世界和平與發展的追求;第二次世界大戰的進程;九一八事變;古代羅馬及羅馬帝國;獨立自主的和平外交方針及三大政策 | 2分 |
| 單選 | (2) | 2分 | ||
| 雙選 | (3) | 4分 | ||
| 單選 | (4) | 2分 | ||
| 單選 | (5) | 2分 | ||
| 單選 | (6) | 2分 | ||
| 雙選 | (7) | 4分 | ||
| 單選 | (8) | 2分 | ||
| 論述 | (9) | 4分 | ||
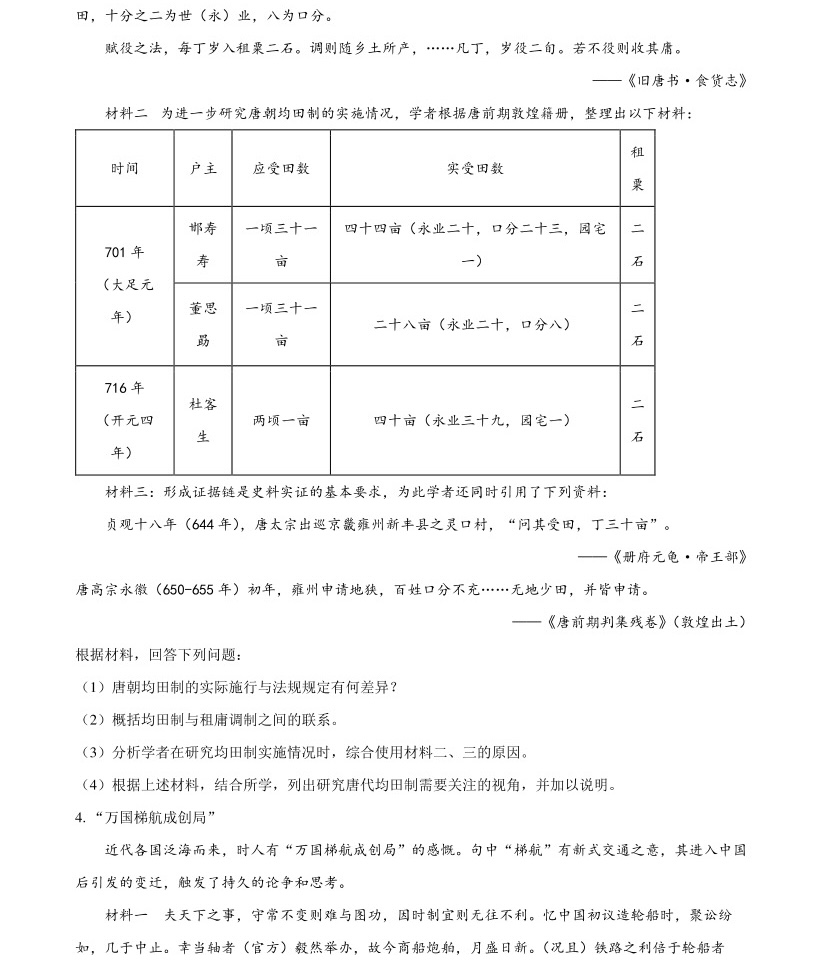
| 3、多維視角的唐代均田制研究(24分) | 論述 | (1) | 均田制的實施差異;均田制與租庸調制的聯系;史料實證與研究視角 | 4分 |
| 論述 | (2) | 4分 | ||
| 論述 | (3) | 6分 | ||
| 論述 | (4) | 10分 | ||
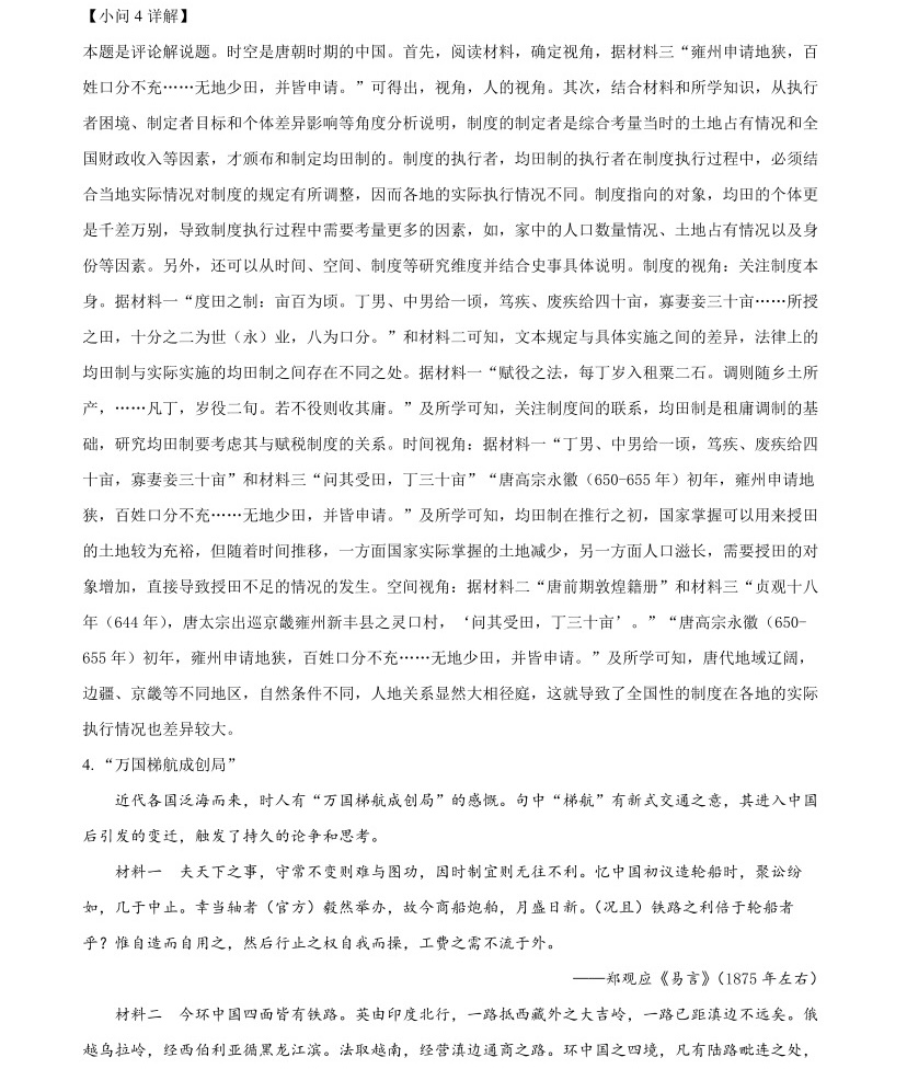
| 4、“萬國梯航成創局”(28分) | 單選 | (1) | 清末新政;輪船的發展;中國近代鐵路事業的發展 | 2分 |
| 論述 | (2) | 7分 | ||
| 論述 | (3) | 4分 | ||
| 論述 | (4) | 15分 | ||
| 考點分析來源于學科網 | ||||
2025上海高考歷史試卷真題及答案解析
試卷真題:





答案解析:













以上資料僅供參考,具體請以實際情況為準!
相關閱讀
-
2025新疆政法類大學最低多少分能上?全國政法類大學在新疆錄取分數線一覽(2026參考)在現代社會不少考生有意在將來進入法律相關行業工作,從事律師、法官、檢察官、仲裁員等職業,希望通過法律手段維護弱勢群體權益、推動社會變革。而對于這些懷揣...作者:kokkuri 時間:2026-01-23 -
全國航天航空大學排名及2025錄取分數線一覽表(2026高考參考)很多學生從小就有一個航空夢,一直以來有著報考航天航空類大學的想法,就目前的就業趨勢來看,大多數航天航空類相關專業的就業前景都是不錯的,這主要是得益于航...作者:山海 時間:2026-01-22 -
全國十大電子通訊類大學排名及2025錄取分數線(2026參考)電子通信行業的職業發展前景廣闊,為大學生提供了吸引人的就業機會,薪資待遇也處于較高水平,因此有不少學生有著報考電子通訊類大學的想法,那么問題也來了,哪...作者:山海 時間:2026-01-22 -
2025重慶警校錄取分數線:全國警校在重慶錄取分數線一覽表(物理+歷史)我國大學類型較多,考生可以根據自身的職業目標來進行選擇,像有不少學子從小就有警察夢,希望自己有一天能夠成為一名英勇無畏的人民警察,維護社會公平和正義,...作者:山海 時間:2026-01-22 -
2025寧夏警校錄取分數線:全國警校在寧夏錄取分數線一覽表(物理+歷史)我國大學類型較多,考生可以根據自身的職業目標來進行選擇,像有不少學子從小就有警察夢,希望自己有一天能夠成為一名英勇無畏的人民警察,維護社會公平和正義,...作者:山海 時間:2026-01-22 -
2025甘肅警校錄取分數線:全國警校在甘肅錄取分數線一覽表(物理+歷史)我國大學類型較多,考生可以根據自身的職業目標來進行選擇,像有不少學子從小就有警察夢,希望自己有一天能夠成為一名英勇無畏的人民警察,維護社會公平和正義,...作者:山海 時間:2026-01-22
最新文章
- 高考分數相同位次怎么排名的?高考同分排序規則是什么?
- 新高考全國一卷的省份有哪些 全國新高考一卷使用地區
- 2023高考位次怎么查詢?高考位次查詢系統入口在哪里
- 新高考原始分和賦分是什么意思?新高考是按賦分還是原始分錄取?
- 2025新高考死亡組合,新高考不建議的選科組合(附3+1+2賦分誰最吃虧)
- 高考位次計算方法公式是什么?高考一分一段表如何換算位次?
- 天津高考新政策是3+1+2還是3+3?2023年天津高考新政策細則解讀
- 2024新高考一卷數學題型改變了嗎變化分析及備考建議,命題人是誰?
- 新高考英語和老高考英語有什么區別,新高考英語題型及分值介紹
- 浙江新高考政策選科怎么選,浙江新高考七選三哪個組合好
推薦閱讀
- 2025新疆政法類大學最低多少分能上?全國政法類大學在新疆錄取分數線一覽(2026參考)
- 2025上海新高考歷史試卷真題及答案解析,附考點題型及分值分布
- 全國航天航空大學排名及2025錄取分數線一覽表(2026高考參考)
- 全國十大電子通訊類大學排名及2025錄取分數線(2026參考)
- 高考是出了成績再報志愿嗎?成績出來后幾天填志愿?
- 2025重慶警校錄取分數線:全國警校在重慶錄取分數線一覽表(物理+歷史)
- 2025寧夏警校錄取分數線:全國警校在寧夏錄取分數線一覽表(物理+歷史)
- 2025甘肅警校錄取分數線:全國警校在甘肅錄取分數線一覽表(物理+歷史)
- 2025寧夏國家專項計劃學校名單及錄取分數線(含報考條件)2026參考!
- 銀行最認可的財經大學:盤點銀行校招最“偏愛”的財經高校!(2026參考)