2025年高考全國新課標文綜卷政治真題及答案解析(新疆+西藏),附考點題型及分值分布
時間:2026-01-21 15:25:36
來源:精英考試網
作者:kokkuri
2025年高考結束已有數月,再過幾個月又將迎來2026年高考,對于今年參加高考的考生而言,25年各科試卷真題是極有價值的,考生可以依據高考真題把握歷年出題者的命題規律,趁機熟悉考試題型和試卷考察的知識重點,檢驗自身答題水準,從中進行查漏補缺。本文小編為大家整理了2025年全國高考新課標文綜卷政治部分的真題、答案、題型分值及知識點分布,快來了解一下吧!

2025全國高考新課標文綜卷政治部分題型、分值及知識點分布
適用地區:新疆維吾爾自治區、西藏自治區
考試時間:6月8日上午09:00 - 11:30(文綜科目,含史政地),時長150分鐘,總分值300分
計分方式:適用地區均沿用傳統高考模式,無賦分科目,文綜科目成績將以卷面分形式計入考生總分
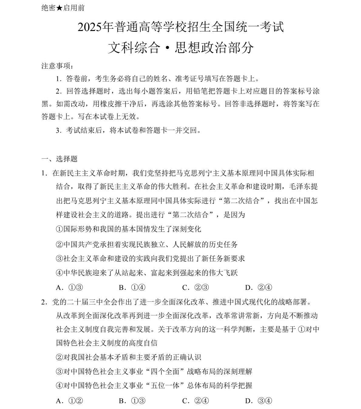
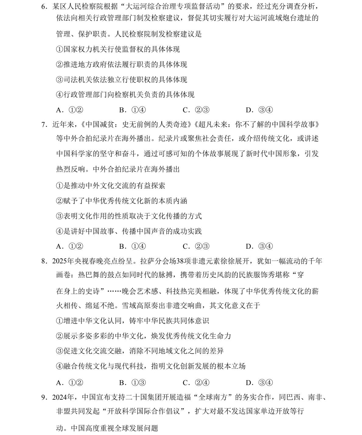
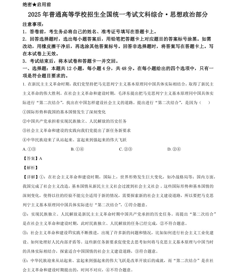
政治部分真題結構:單選題(12題)+材料題(4題)=16題【總計100分】
| 題型 | 題號 | 知識點考察 | 分值 |
| 單選題(共12小題,每小題4分,共48分) | 1 | 改革開放的偉大意義;新民主主義革命的歷史背景;探索時期的理論指導 | 4分 |
| 2 | 經濟基礎與上層建筑的矛盾運動規律;社會主義社會基本矛盾的解決; 習近平新時代中國特色社會主義思想的內容 | 4分 | |
| 3 | 企業經營成功的主要因素;構建新發展格局;毫不動搖鞏固和發展公有制經濟 | 4分 | |
| 4 | 社會保障的內容;構建新發展格局;我國政府的經濟職能和作用;財政政策與貨幣政策 | 4分 | |
| 5 | 居民委員會;實行基層民主自治的意義;全過程人民民主的特點 | 4分 | |
| 6 | 民主集中制;如何建設法治政府;人民代表大會的職權;推進公正司法 | 4分 | |
| 7 | 文化的含義;文化交流與文化發展;大眾傳媒 | 4分 | |
| 8 | 文化具有多樣性; 文化交融與文化發展;創造性轉化與創新性發展;堅定理想信念 堅持以人民為中心 | 4分 | |
| 9 | 中國智慧的生動實踐;國際關系民主化;中國的國際地位和作用;如何推動構建人類命運共同體 | 4分 | |
| 10 | 世貿組織的作用 | 4分 | |
| 11 | 調解—解決糾紛的優先選擇;證據含義及其作用;侵權責任的承擔方式;法律援助制度 | 4分 | |
| 12 | 充分條件判斷的邏輯性質;必要條件判斷的邏輯性質 | 4分 | |
| 材料題(共4小題,共52分) | 13 | 推進科學立法;科學立法的內涵 | 12分 |
| 14 | 人民群眾是歷史的創造者原理及其方法論;遵循質量互變規律;適度原則及其要求 | 20分 | |
| 15 | 經濟全球化的表現;讓經濟全球化更有活力;提高開放型經濟水平;中國的發展為世界各國提供機遇 | 10分 | |
| 16 | 合同履行及其原則;仲裁—解決糾紛的有效途徑;違約與違約責任; 公民的基本訴訟權利 | 10分 | |
| 考點分析來源于網絡 | |||
全國高考新課標文綜卷政治真題及答案解析
試卷真題:






答案解析:













以上資料僅供參考,具體請以實際情況為準!
相關閱讀
-
2025甘肅政法類大學最低多少分能上?全國政法類大學在甘肅省錄取分數線一覽(2026參考)在現代社會不少考生有意在將來進入法律相關行業工作,從事律師、法官、檢察官、仲裁員等職業,希望通過法律手段維護弱勢群體權益、推動社會變革。而對于這些懷揣...作者:kokkuri 時間:2026-01-21 -
2025黑龍江警校錄取分數線:全國警校在黑龍江錄取分數線一覽表(物理+歷史)我國大學類型較多,考生可以根據自身的職業目標來進行選擇,像有不少學子從小就有警察夢,希望自己有一天能夠成為一名英勇無畏的人民警察,維護社會公平和正義,...作者:山海 時間:2026-01-20 -
張雪峰對高考調劑的看法:多數情況下優先服從、避免退檔風險!高考專業調劑是眾多考生需要面對的一道坎,大家可不要小瞧了這一不起眼的選項,其勾選與否可是會直接影響到考生的志愿錄取結果的。而作為高考志愿填報領域知名專...作者:kokkuri 時間:2026-01-20 -
新高考選物理有優勢嗎?高考不選物理不能報的專業有哪些?對于多數高中生來說,物理的確是一門頗具挑戰性的科目,其對于邏輯思維、抽象思維、計算能力等方面有較高要求,知識點龐雜難懂,是許多學生久攻不下的難關。因此...作者:kokkuri 時間:2026-01-20 -
2025山西警校錄取分數線:全國警校在山西錄取分數線一覽表(物理+歷史)2026參考!我國大學類型較多,考生可以根據自身的職業目標來進行選擇,像有不少學子從小就有警察夢,希望自己有一天能夠成為一名英勇無畏的人民警察,維護社會公平和正義,...作者:山海 時間:2026-01-20 -
2025江西警校錄取分數線:全國警校在江西錄取分數線一覽表(物理+歷史)2026參考!我國大學類型較多,考生可以根據自身的職業目標來進行選擇,像有不少學子從小就有警察夢,希望自己有一天能夠成為一名英勇無畏的人民警察,維護社會公平和正義,...作者:山海 時間:2026-01-20
最新文章
- 高考分數相同位次怎么排名的?高考同分排序規則是什么?
- 新高考全國一卷的省份有哪些 全國新高考一卷使用地區
- 2023高考位次怎么查詢?高考位次查詢系統入口在哪里
- 新高考原始分和賦分是什么意思?新高考是按賦分還是原始分錄取?
- 2025新高考死亡組合,新高考不建議的選科組合(附3+1+2賦分誰最吃虧)
- 高考位次計算方法公式是什么?高考一分一段表如何換算位次?
- 天津高考新政策是3+1+2還是3+3?2023年天津高考新政策細則解讀
- 2024新高考一卷數學題型改變了嗎變化分析及備考建議,命題人是誰?
- 新高考英語和老高考英語有什么區別,新高考英語題型及分值介紹
- 浙江新高考政策選科怎么選,浙江新高考七選三哪個組合好
推薦閱讀
- 2025甘肅政法類大學最低多少分能上?全國政法類大學在甘肅省錄取分數線一覽(2026參考)
- 2025年高考全國新課標文綜卷政治真題及答案解析(新疆+西藏),附考點題型及分值分布
- 臨床醫學十大名校-臨床醫學最好100所大學排名及2025錄取分數線(2026參考)
- 警校文科分數高還是理科分數高?考警校文科好還是理科好?
- 國家專項一般降多少分?比正常錄取低多少分?附2025錄取分數線(2026參考)
- 2025黑龍江警校錄取分數線:全國警校在黑龍江錄取分數線一覽表(物理+歷史)
- 張雪峰對高考調劑的看法:多數情況下優先服從、避免退檔風險!
- 新高考選物理有優勢嗎?高考不選物理不能報的專業有哪些?
- 2025山西警校錄取分數線:全國警校在山西錄取分數線一覽表(物理+歷史)2026參考!
- 2025江西警校錄取分數線:全國警校在江西錄取分數線一覽表(物理+歷史)2026參考!