2025貴州新高考化學試卷真題及答案解析,附考點題型及分值分布
時間:2026-01-12 15:31:28
來源:精英考試網
作者:kokkuri
2025年高考結束已有數月,全國各省各科最新高考真題已在陸續公布。各位考生可以通過這新鮮出爐的真題來把握高考考察的核心知識點和題型趨勢,用歷年真題來檢驗自身的學習效果、了解本省命題專家的思路、在真題鍛煉中提高實戰經驗,為將來參加真正的高考做出充分準備。本文小編將為大家展示貴州省2025年高考化學卷的真題、答案、題型及考點,感興趣的同學不要錯過哦!

2025貴州新高考化學試卷真題及答案解析
貴州省屬于新高考“3+1+2”省份,高考化學科目一般于6月9日上午8:30 - 9:45舉行考試,考試時長75分鐘,試卷滿分為100分。另外,根據該省高考賦分制度來看,化學屬于再選科目,需要將卷面分進行賦分轉換,最終以等級分形式計入考生總成績。
由貴州省2025年高考招生規定可知,該省化學卷由本省教育考試院自主命題。據分析,貴州化學卷主要題型為單選題和非選擇題,每年試卷各小題考察的知識點會有所調整,以下僅展示2025年貴州高考化學卷的題型、分值及考點分布情況,可供參考。
試卷結構:單選題(14題,共42分)+非選擇題(4題,共58分)=100分
| 題型 | 題號 | 考點 | 分值 |
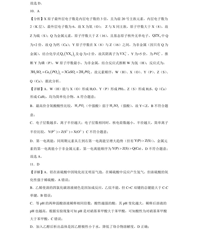
| 單選題(本題共14小題,每小題3分,共42分) | 1 | 核素判斷、有機高分子化合物識別、無機鹽與合金的概念 | 3分 |
| 2 | 化學與生活/物質性質 | 3分 | |
| 3 | 容量瓶移液、膠頭滴管使用、濃硫酸與濃硝酸混合、pH試紙的正確使用 | 3分 | |
| 4 | X射線衍射的應用、手性碳原子判斷、加成反應對水溶性的影響、消去反應條件 | 3分 | |
| 5 | 通過物質顏色變化分析反應是否涉及電子轉移 | 3分 | |
| 6 | 電子式書寫、NO與NO₂的轉化、混合氣體原子數計算、尾氣處理的離子方程式 | 3分 | |
| 7 | SO₃的空間結構、順式構型判斷、氫鍵、離子液體的導電性 | 3分 | |
| 8 | Cl₂的實驗室制法、除雜、氧化性驗證、收集與尾氣處理 | 3分 | |
| 9 | 電解池電極判斷、電極反應式書寫、電子轉移與產物量的關系、副產物分析 | 3分 | |
| 10 | 根據化學反應推斷元素、元素化合物的成鍵、酸性比較、離子半徑與第一電離能判斷 | 3分 | |
| 11 | 氧化性比較、鍵能判斷、酸性強弱比較、分子極性分析 | 3分 | |
| 12 | 電離常數計算、pH與離子濃度比的關系、物料守恒與電荷守恒應用 | 3分 | |
| 13 | 化學反應原理(催化與反應歷程) | 3分 | |
| 14 | 氧化還原反應電子轉移、微粒間作用力、配位數判斷、晶體類型識別 | 3分 | |
| 非選擇題(本題共4小題,共58分) | 15 | 儀器名稱、pH調節的作用、磁分離原理;氧化還原反應方程式書寫、EDTA滴定的定量計算;物質的氧化性/還原性判斷、濃度檢測范圍分析 | 14分 |
| 16 | 物質密度差異的應用、氧化還原反應離子方程式書寫;沉淀溶解平衡與絡合反應的影響、pH調控與溶度積計算;置換反應產物分析、工藝循環的操作設計 | 14分 | |
| 17 | 蓋斯定律計算反應熱、反應自發進行的溫度條件;反應速率影響因素、化學平衡常數(Kp)計算;輔助反應的方程式書寫、添加劑對反應的促進原理 | 15分 | |
| 18 | 官能團名稱、核磁共振氫譜峰組數判斷、碳原子雜化類型;有機反應方程式書寫、官能團轉化對物質性質的影響;同分異構體與合成路線分析、產率差異的原因探究 | 15分 |
2025貴州高考化學試卷真題及答案解析
試卷真題:








答案解析:














以上資料僅供參考,具體請以實際情況為準!
相關閱讀
-
2025寧夏政法類大學最低多少分能上?全國政法類大學在寧夏錄取分數線一覽(2026參考)在現代社會不少考生有意在將來進入法律相關行業工作,從事律師、法官、檢察官、仲裁員等職業,希望通過法律手段維護弱勢群體權益、推動社會變革。而對于這些懷揣...作者:kokkuri 時間:2026-01-12 -
軍校有哪些學校分別多少分錄取2025軍校最低錄取分數線(2026參考)很多學生從小就有一個軍人夢,希望能夠有一天能夠成為一名軍人保家衛國,那么報考軍校無疑是一個非常好的途徑了,很多準備報考軍校的學生非常關心軍校有哪些學校...作者:山海 時間:2026-01-09 -
地方專項計劃錄取分數線是多少2025:附學校名單、實施區域、報考條件(2026參考)地方專項計劃是高考三大專項計劃之一,是指地方高校定向招收實施區域的農村學生的專項招生計劃,旨在增加貧困地區學生接受高等教育的機會,促進教育公平,很多學...作者:山海 時間:2026-01-09 -
湖南財經類大學最低多少分能上2025湖南財經類大學排名及分數線一覽表(2026參考)我國大學資源豐富,本科院校就達到了一千三百多所,其中有多種類型的院校,如醫藥類、師范類、體育類、財經類、政法類、語言類等等,很多學生對于財經類院校很感...作者:山海 時間:2026-01-09 -
2025云南免費醫學定向生學校名單及錄取分數線(附報考條件)免費醫學定向生還是很好理解的,就是通過免除學費、住宿費并提供生活補助的方式,選拔學生接受醫學教育,不過學生畢業后需到指定基層醫療機構服務至少6年,免費醫...作者:山海 時間:2026-01-09 -
2025寧夏農村訂單定向免費醫學生學校名單及錄取分數線(附報考條件)寧夏農村訂單定向免費醫學生,也稱公費醫學生,公費醫學生還是很好理解的,就是通過免除學費、住宿費并提供生活補助的方式,選拔學生接受醫學教育,不過學生畢業...作者:山海 時間:2026-01-09
最新文章
- 高考分數相同位次怎么排名的?高考同分排序規則是什么?
- 新高考全國一卷的省份有哪些 全國新高考一卷使用地區
- 2023高考位次怎么查詢?高考位次查詢系統入口在哪里
- 新高考原始分和賦分是什么意思?新高考是按賦分還是原始分錄取?
- 2025新高考死亡組合,新高考不建議的選科組合(附3+1+2賦分誰最吃虧)
- 高考位次計算方法公式是什么?高考一分一段表如何換算位次?
- 天津高考新政策是3+1+2還是3+3?2023年天津高考新政策細則解讀
- 2024新高考一卷數學題型改變了嗎變化分析及備考建議,命題人是誰?
- 新高考英語和老高考英語有什么區別,新高考英語題型及分值介紹
- 浙江新高考政策選科怎么選,浙江新高考七選三哪個組合好
推薦閱讀
- 2025寧夏政法類大學最低多少分能上?全國政法類大學在寧夏錄取分數線一覽(2026參考)
- 2025貴州新高考化學試卷真題及答案解析,附考點題型及分值分布
- 軍校有哪些學校分別多少分錄取2025軍校最低錄取分數線(2026參考)
- 地方專項計劃錄取分數線是多少2025:附學校名單、實施區域、報考條件(2026參考)
- 湖南財經類大學最低多少分能上2025湖南財經類大學排名及分數線一覽表(2026參考)
- 2025云南免費醫學定向生學校名單及錄取分數線(附報考條件)
- 2025寧夏農村訂單定向免費醫學生學校名單及錄取分數線(附報考條件)
- 2025貴州地方專項計劃學校名單及錄取分數線(含報考條件)2026參考!
- 填志愿和出成績隔了多久?一般高考后幾天開始填志愿?
- 提前批是平行志愿嗎?提前批只錄取第一志愿嗎?附提前批填報技巧!