2025天津新高考生物試卷真題及答案解析,附考點題型及分值分布
時間:2026-01-02 15:38:47
來源:精英考試網
作者:kokkuri
歷年高考真題卷對于高中生來說彌足珍貴,考過的試卷雖已過時,但真題卻不會完全過時。每一道真題蘊含的知識點、命題思路、階梯邏輯等對于考生來說極具參考價值,綜合多年的高考真題,考生可以從中發現命題規律和考試大綱,把握考試重點,有利于進行接下來的復習和備考。目前天津市2025年高考生物真題已然公布,感興趣的同學趕快來獲取吧!

2025天津新高考生物試卷真題及答案解析
天津市屬于新高考“3+3”省份,高考生物科目一般于6月10日上午11:00 - 12:00舉行考試,考試時長60分鐘,試卷滿分為100分。另外,根據該市高考賦分制度來看,生物屬于選考科目,需要將卷面分進行賦分轉換,最終以等級分形式計入考生總成績。
由天津市2025年高考招生規定可知,該市生物卷由本市教育考試院自主命題。據分析,天津生物卷主要題型為單選題和非選擇題,每年試卷各小題考察的知識點會有所調整,以下僅展示2025年天津高考生物卷的題型、分值及考點分布情況,可供參考。
試卷結構:單選題(12題,共48分)+非選擇題(5題,共52分)=100分
| 題型 | 題號 | 考點 | 分值 |
| 單選題(本題共12小題,每小題4分,共48分) | 1 | 蛋白質的基本組成單位--氨基酸;細胞中的無機鹽;核酸的元素組成及基本單位 | 4分 |
| 2 | 減數分裂過程中的變化規律 | 4分 | |
| 3 | 細胞凋亡;自由擴散 | 4分 | |
| 4 | 細胞膜的功能;檢測生物組織中的糖類、脂肪和蛋白質;質壁分離及其復原實驗;生物膜的結構特點 | 4分 | |
| 5 | 發酵工程的基本環節 | 4分 | |
| 6 | 綠葉中色素的提取和分離實驗;DNA的粗提取及鑒定;探究酵母菌細胞呼吸的方式;有絲分裂實驗 | 4分 | |
| 7 | 種群數量增長曲線 | 4分 | |
| 8 | 基因突變;生長素的產生、分布及運輸 | 4分 | |
| 9 | 群落中生物的種間關系;抵抗力穩定性和恢復力穩定性;物種在群落中的生態位 | 4分 | |
| 10 | 血糖調節;表觀遺傳;遺傳信息的轉錄;遺傳信息的翻譯 | 4分 | |
| 11 | 4分 | ||
| 12 | 4分 | ||
| 非選擇題(本題共5小題,共52分) | 13 | 食物鏈和食物網;能量流動的特點以及研究能量流動的意義;碳循環;種群密度的調查方法及應用;種群數量增長曲線;群落的物種組成以及豐富度的相關探究實驗 | — |
| 14 | 體液免疫;細胞免疫;驗證性實驗與探究性實驗 | — | |
| 15 | 影響光合作用的因素;總、凈光合與呼吸;光合作用與呼吸作用的綜合計算問題 | — | |
| 16 | PCR擴增的原理與過程;動物細胞融合與單克隆抗體的制備;細胞器的結構、功能及分離方法;基因表達載體的構建 | — | |
| 17 | 基因自由組合定律的實質和應用;利用分離定律思維解決自由組合定律的問題;性狀的顯、隱性關系及基因型、表現型、等位基因;目的基因的檢測與鑒定 | — | |
| 考點分析來源于學科網 | |||
2025天津高考生物試卷真題及答案解析
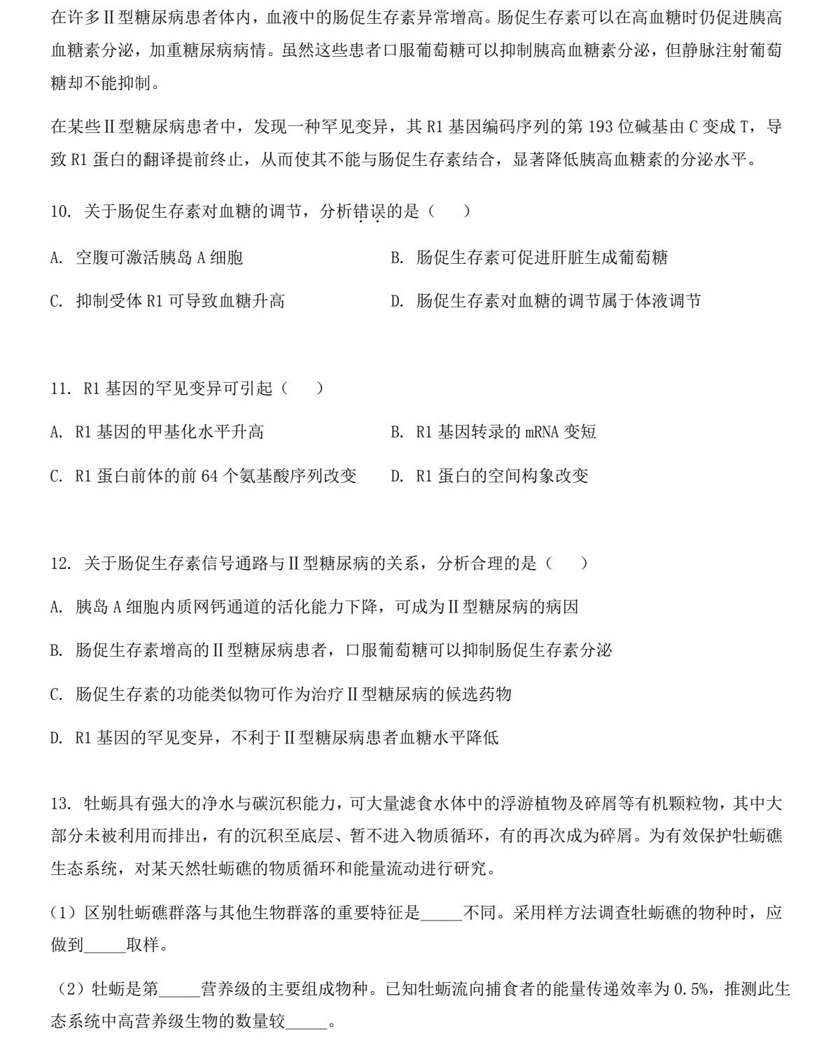
試卷真題:





![]()


答案解析:












以上資料僅供參考,具體請以實際情況為準!
相關閱讀
-
2025福建理工類大學最低多少分能上?福建省理工類大學排名及分數線一覽表(2026參考)理工類院校在全國范圍內是一種數量龐大的存在,它們以工科、理科專業為辦學主體,注重培養學生的實踐能力和技術創新能力;就業前景是其招生優勢之一,很多理工院...作者:kokkuri 時間:2026-01-02 -
2025經濟學最好50所大學-經濟學最好的大學名單排名一覽表(2026參考)雖然經濟學是一個老牌專業,但該專業就業前景依然是不錯的,隨著數字經濟與全球化發展,金融科技、數據分析等新興領域需求激增,經濟學畢業生就業趨勢也越發不錯...作者:山海 時間:2025-12-31 -
貴州地方優師專項計劃有哪些學校2025學校名單及錄取分數線(2026參考)關于優師專項計劃很多的學生與家長們并不了解,優師專項計劃全稱為“中西部欠發達地區優秀教師定向培養計劃”旨在通過定向培養方式為中西部欠發達地區中小學校輸...作者:山海 時間:2025-12-31 -
寧夏地方優師專項計劃有哪些學校2025學校名單及錄取分數線(2026參考)關于優師專項計劃很多的學生與家長們并不了解,優師專項計劃全稱為“中西部欠發達地區優秀教師定向培養計劃”旨在通過定向培養方式為中西部欠發達地區中小學校輸...作者:山海 時間:2025-12-31 -
內蒙古地方優師專項計劃有哪些學校2025學校名單及錄取分數線(2026參考)關于優師專項計劃很多的學生與家長們并不了解,優師專項計劃全稱為“中西部欠發達地區優秀教師定向培養計劃”旨在通過定向培養方式為中西部欠發達地區中小學校輸...作者:山海 時間:2025-12-31 -
湖北財經類大學最低多少分能上2025湖北財經類大學排名及分數線一覽表(2026參考)我國大學資源豐富,本科院校就達到了一千三百多所,其中有多種類型的院校,如醫藥類、師范類、體育類、財經類、政法類、語言類等等,很多學生對于財經類院校很感...作者:山海 時間:2025-12-31
最新文章
- 高考分數相同位次怎么排名的?高考同分排序規則是什么?
- 新高考全國一卷的省份有哪些 全國新高考一卷使用地區
- 2023高考位次怎么查詢?高考位次查詢系統入口在哪里
- 新高考原始分和賦分是什么意思?新高考是按賦分還是原始分錄取?
- 2025新高考死亡組合,新高考不建議的選科組合(附3+1+2賦分誰最吃虧)
- 高考位次計算方法公式是什么?高考一分一段表如何換算位次?
- 天津高考新政策是3+1+2還是3+3?2023年天津高考新政策細則解讀
- 2024新高考一卷數學題型改變了嗎變化分析及備考建議,命題人是誰?
- 新高考英語和老高考英語有什么區別,新高考英語題型及分值介紹
- 浙江新高考政策選科怎么選,浙江新高考七選三哪個組合好
推薦閱讀
- 2025福建理工類大學最低多少分能上?福建省理工類大學排名及分數線一覽表(2026參考)
- 2025天津新高考生物試卷真題及答案解析,附考點題型及分值分布
- 警校色弱可以報考嗎?警校色弱不受限的專業有哪些?
- 2025經濟學最好50所大學-經濟學最好的大學名單排名一覽表(2026參考)
- 貴州地方優師專項計劃有哪些學校2025學校名單及錄取分數線(2026參考)
- 寧夏地方優師專項計劃有哪些學校2025學校名單及錄取分數線(2026參考)
- 內蒙古地方優師專項計劃有哪些學校2025學校名單及錄取分數線(2026參考)
- 湖北財經類大學最低多少分能上2025湖北財經類大學排名及分數線一覽表(2026參考)
- 山東財經類大學最低多少分能上2025山東財經類大學排名及分數線一覽表(2026參考)
- 張雪峰談材料類最聰明的專業-張雪峰談材料類最好專業