2025天津新高考地理試卷真題及答案解析,附考點題型及分值分布
時間:2025-12-30 16:39:11
來源:精英考試網
作者:kokkuri
歷年高考真題卷對于高中生來說彌足珍貴,考過的試卷雖已過時,但真題卻不會完全過時。每一道真題蘊含的知識點、命題思路、階梯邏輯等對于考生來說極具參考價值,綜合多年的高考真題,考生可以從中發現命題規律和考試大綱,把握考試重點,有利于進行接下來的復習和備考。目前天津市2025年高考地理真題已然公布,感興趣的同學趕快來獲取吧!

2025天津新高考地理試卷真題及答案解析
天津市屬于新高考“3+3”省份,高考地理科目一般于6月10日下午15:00 - 16:00舉行考試,考試時長60分鐘,試卷滿分為100分。另外,根據該市高考賦分制度來看,地理屬于選考科目,需要將卷面分進行賦分轉換,最終以等級分形式計入考生總成績。
由天津市2025年高考招生規定可知,該市地理卷由本市教育考試院自主命題。據分析,天津地理卷主要題型為單選題和非選擇題,每年試卷各小題考察的知識點會有所調整,以下僅展示2025年天津高考地理卷的題型、分值及考點分布情況,可供參考。
試卷結構:單選題(15題,共45分)+非選擇題(3題,共55分)=100分
| 題型 | 題號 | 考點 | 分值 |
| 單選題(本題共15小題,每小題3分,共45分) | 1 | 地域文化對城鄉景觀的影響;植被對環境的影響;服務業的區位因素;影響植被的因素 | 3分 |
| 2 | 3分 | ||
| 3 | 生物演化;礦物與三大類巖石;背斜、向斜的成因與形態;斷層和斷層地貌 | 3分 | |
| 4 | 3分 | ||
| 5 | 影響土壤形成的因素;影響植被的因素;要素之間的影響 | 3分 | |
| 6 | 3分 | ||
| 7 | 降水的影響因素;降水的類型;大氣對地面的保溫作用 | 3分 | |
| 8 | 3分 | ||
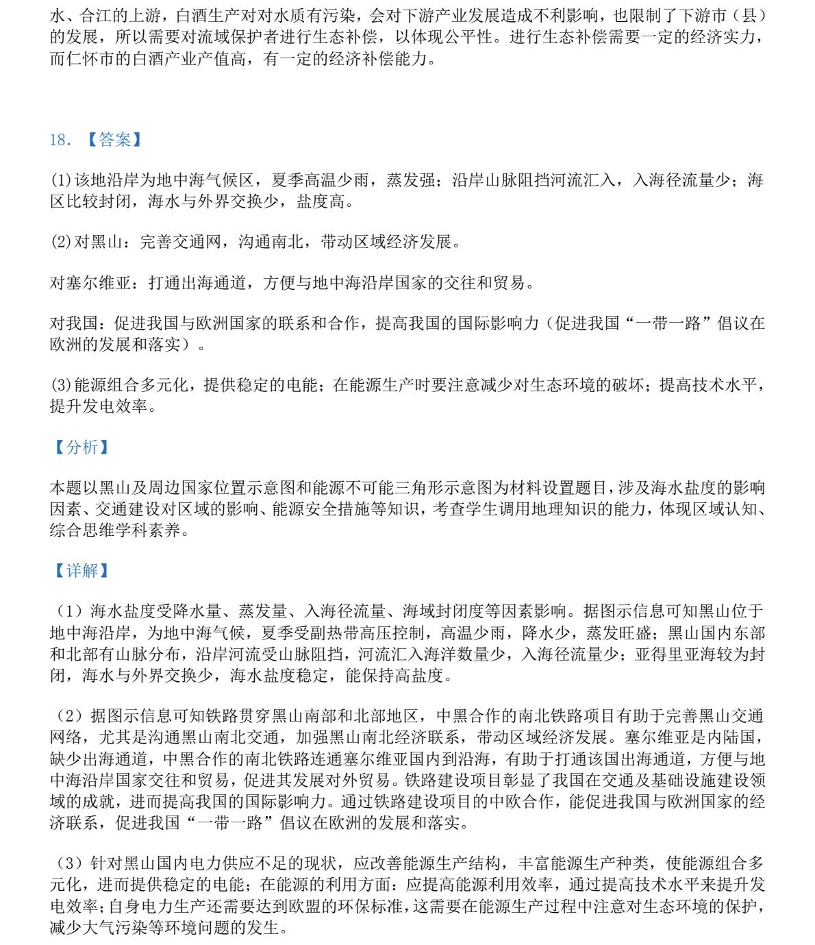
| 9 | 影響人口遷移的因素;人口遷移的概念、特點 | 3分 | |
| 10 | 3分 | ||
| 11 | 城市中各功能區的分布和特征;工業的主要區位因素 | 3分 | |
| 12 | 3分 | ||
| 13 | 濕地及其功能;碳循環 | 3分 | |
| 14 | 太陽直射點的回歸運動;日影方向與長度變化;太陽視運動 | 3分 | |
| 15 | 3分 | ||
| 非選擇題(本題共3小題,共55分) | 16 | 區域發展的區位條件;資源枯竭型地區振興的措施;工業的主要區位因素;工業(區)發展對區域的影響 | 18分 |
| 17 | 河流侵蝕地貌;工業的主要區位因素;要素之間的影響 | 19分 | |
| 18 | 自然資源對人類活動的影響;海水的鹽度;“”倡議對國際合作、區域發展的意義 | 18分 | |
| 考點分析來源于學科網 | |||
2025天津高考地理試卷真題及答案解析
試卷真題:






答案解析:






以上資料僅供參考,具體請以實際情況為準!
相關閱讀
-
211一般超過一本線多少?附2025最低錄取分數線(多省匯總,2026參考)211大學錄取分與一本線分差不能一概而論,不僅院校之間會劃分檔次,不同類型專業的錄取分也會有較大差距。像211大學的預科班、中外合作、專項計劃等專業錄取分大...作者:kokkuri 時間:2025-12-30 -
2025安徽民辦本科大學排名及分數線匯總,最低多少分能上?(2026參考)民辦本科在大眾心目里含金量雖然不高,但其在我國的高等教育體系中仍舊發揮著重要作用,包括為廣大學子提供接受高等教育的途徑,彌補了公辦教育資源的不足,讓更...作者:kokkuri 時間:2025-12-30 -
2025烏魯木齊一本大學排名及分數線(理科+文科,2026參考)對于成績優異的學子來說,掌握一本院校的排名、分數線及優勢專業等信息是很有必要的,甚至堪稱為填報志愿的關鍵步驟,掌握的資料越詳細,就越能精準定位報考目標...作者:kokkuri 時間:2025-12-30 -
2025山東理工類大學最低多少分能上?山東省理工類大學排名及分數線一覽表(2026參考)理工類院校在全國范圍內是一種數量龐大的存在,它們以工科、理科專業為辦學主體,注重培養學生的實踐能力和技術創新能力;就業前景是其招生優勢之一,很多理工院...作者:kokkuri 時間:2025-12-30 -
2025云南理工類大學最低多少分能上?云南省理工類大學排名及分數線一覽表(2026參考)理工類院校在全國范圍內是一種數量龐大的存在,它們以工科、理科專業為辦學主體,注重培養學生的實踐能力和技術創新能力;就業前景是其招生優勢之一,很多理工院...作者:kokkuri 時間:2025-12-30 -
四川地方公費師范生有哪些院校2025具體名單及分數線(含報考條件)2026參考!公費師范生相信很多學生與家長們都是有所了解的,就是由國家或地方政府出資,委托師范院校進行培養的學生,學校在校期間可以享受免學費住宿費的政策,與此同時還...作者:山海 時間:2025-12-29
最新文章
- 高考分數相同位次怎么排名的?高考同分排序規則是什么?
- 新高考全國一卷的省份有哪些 全國新高考一卷使用地區
- 2023高考位次怎么查詢?高考位次查詢系統入口在哪里
- 新高考原始分和賦分是什么意思?新高考是按賦分還是原始分錄取?
- 2025新高考死亡組合,新高考不建議的選科組合(附3+1+2賦分誰最吃虧)
- 高考位次計算方法公式是什么?高考一分一段表如何換算位次?
- 天津高考新政策是3+1+2還是3+3?2023年天津高考新政策細則解讀
- 2024新高考一卷數學題型改變了嗎變化分析及備考建議,命題人是誰?
- 新高考英語和老高考英語有什么區別,新高考英語題型及分值介紹
- 浙江新高考政策選科怎么選,浙江新高考七選三哪個組合好
推薦閱讀
- 211一般超過一本線多少?附2025最低錄取分數線(多省匯總,2026參考)
- 2025天津新高考地理試卷真題及答案解析,附考點題型及分值分布
- 2025安徽民辦本科大學排名及分數線匯總,最低多少分能上?(2026參考)
- 2025烏魯木齊一本大學排名及分數線(理科+文科,2026參考)
- 2025山東理工類大學最低多少分能上?山東省理工類大學排名及分數線一覽表(2026參考)
- 2025云南理工類大學最低多少分能上?云南省理工類大學排名及分數線一覽表(2026參考)
- 四川地方公費師范生有哪些院校2025具體名單及分數線(含報考條件)2026參考!
- 女生最吃香的冷門專業-女生冷門又高薪的專業
- 2025全國26所中醫藥大學排名及錄取分數線一覽表(2026考生參考)
- 四川地方優師專項計劃有哪些學校2025學校名單及錄取分數線(2026參考)