2025上海新高考化學試卷真題及答案解析,附考點題型及分值分布
時間:2025-12-15 15:51:44
來源:精英考試網
作者:kokkuri
歷年高考真題卷對于高中生來說彌足珍貴,考過的試卷雖已過時,但真題卻不會完全過時。每一道真題蘊含的知識點、命題思路、階梯邏輯等對于考生來說極具參考價值,綜合多年的高考真題,考生可以從中發現命題規律和考試大綱,把握考試重點,有利于進行接下來的復習和備考。目前上海市2025年高考化學真題已然公布,感興趣的同學趕快來獲取吧!

2025上海新高考化學試卷真題及答案解析
上海市屬于新高考“3+3”省份,除語數外三門統考科目以外的其他選考科目,均安排于為高三下學期、高考前一個月,也就是在5月份進行考試。其中,化學科目于2025年5月5日上午9:00—10:00 舉行考試,考試時長60分鐘,卷面滿分為100分。另外,根據該市高考賦分制度來看,化學屬于選考科目,需要將卷面分進行賦分轉換,最終以等級分形式計入考生總成績。
由上海市2025年高考招生規定可知,該市化學卷由本市教育考試院自主命題。據分析,上海化學卷主要題型為選擇題、填空題和計算題,每年試卷各小題考察的知識點會有所調整,以下僅展示2025年上海高考化學卷的考點分布情況(各小題分值暫未公布),可供參考。
| 考查內容 | 題號 | 考點 |
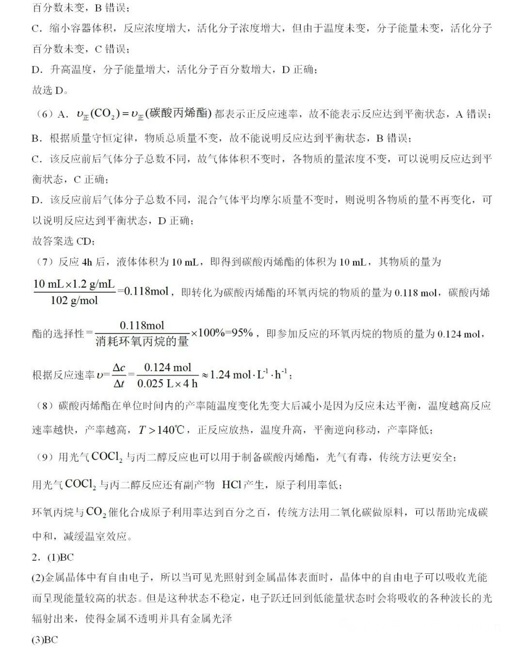
| 一、碳酸丙烯酯的合成 | 1 | 電負性 |
| 2 | 分子結構、共價鍵類型 | |
| 3 | 蓋斯定律 | |
| 4 | ΔG=ΔH-TΔS | |
| 5 | 化學反應的選擇性及反應速率計算 | |
| 6 | 活化分子百分數的影響因素 | |
| 7 | 化學反應速率和化學平衡受溫度的影響 | |
| 8 | ||
| 9 | 對化學反應流程的對比評價 | |
| 二、“重石頭”元素——鎢 | 1 | 金屬的性質與結構的關系 |
| 2 | 應用電子氣理論解釋金屬光澤 | |
| 3 | 晶胞的計算 | |
| 4 | 根據原子序數判斷周期表中的位置 | |
| 5 | 價層電子對互斥理論 | |
| 6 | 綜合考察分子結構與晶胞結構 | |
| 7 | 晶胞計算 | |
| 8 | 電極反應式的書寫 | |
| 9 | 實驗評價題 | |
| 三、福辛普利中間體合成 | 1 | 有機物的官能團 |
| 2 | 有機合成中保護基團的作用 | |
| 3 | 有機反應類型判斷 | |
| 4 | 手性碳的判斷 | |
| 5 | 有機反應中的副反應及選擇性 | |
| 6 | 有機物的官能團及特殊結構 | |
| 7 | 同分異構體書寫 | |
| 8 | 反應試劑和條件 | |
| 9 | 有機合成路線 | |
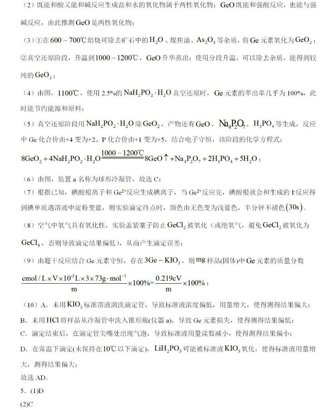
| 四、鍺的工業提取 | 1 | 現代判斷元素方法 |
| 2 | 兩性化合物的判斷方法 | |
| 3 | 結合熔沸點分離化合物 | |
| 4 | ||
| 5 | 根據題目信息書寫模式化學方程式 | |
| 6 | 實驗儀器名稱 | |
| 7 | 滴定終點的判斷 | |
| 8 | 滴定操作中具體實驗步驟 | |
| 9 | 滴定計算 | |
| 10 | 滴定誤差分析 | |
| 五、鐵及其化合物 | 1 | 常見化合物的俗名 |
| 2 | 氯化鐵的性質 | |
| 3 | 原子結構 | |
| 4 | 關于鐵與硫反應的實驗細節考察 | |
| 5 | 配合物的性質與結構 | |
| 6 | 溶液中的化學平衡的影響因素 | |
| 7 | 多重平衡的化學計算 |
2025上海高考化學試卷真題及答案解析
試卷真題:








答案解析:









以上資料僅供參考,具體請以實際情況為準!
相關閱讀
-
2025廣東師范類大學排名及分數線-最低多少分能上?(物理+歷史,2026參考)近年來,教師職業的穩定性及發展潛力使得無數學子對師范專業倍加關注;而師范類院校正是師范專業的核心載體,相較于非師范類院校而言,對教育人才的培養體系更加...作者:kokkuri 時間:2025-12-15 -
中國十大警察學院排名:2025中國警校排名前十的大學名單及分數線(2026參考)報考警校將來成為一名人民警察是無數學子的心愿,我國警校數量雖然不算特別多,但基本上各省都是有警校的存在的,很多學生也很關心到底哪一所警校比較好,下面小...作者:山海 時間:2025-12-12 -
天津醫藥類大學最低多少分能上2025天津醫藥類大學排名及分數線一覽表(2026參考)在志愿填報時醫藥類大學是很多的學生的目標院校,因為在當下的就業環境下,醫藥類專業人才是很吃香的,隨著人口老齡化以及慢性疾病的增長,社會對于醫藥類專業人...作者:山海 時間:2025-12-12 -
上海醫藥類大學最低多少分能上2025上海醫藥類大學排名及分數線一覽表(2026參考)在志愿填報時醫藥類大學是很多的學生的目標院校,因為在當下的就業環境下,醫藥類專業人才是很吃香的,隨著人口老齡化以及慢性疾病的增長,社會對于醫藥類專業人...作者:山海 時間:2025-12-12 -
北京醫藥類大學最低多少分能上2025北京醫藥類大學排名及分數線一覽表(2026參考)在志愿填報時醫藥類大學是很多的學生的目標院校,因為在當下的就業環境下,醫藥類專業人才是很吃香的,隨著人口老齡化以及慢性疾病的增長,社會對于醫藥類專業人...作者:山海 時間:2025-12-12 -
內蒙古醫藥類大學最低多少分能上2025內蒙古醫藥類大學排名及分數線一覽表(2026參考)在志愿填報時醫藥類大學是很多的學生的目標院校,因為在當下的就業環境下,醫藥類專業人才是很吃香的,隨著人口老齡化以及慢性疾病的增長,社會對于醫藥類專業人...作者:山海 時間:2025-12-12
最新文章
- 高考分數相同位次怎么排名的?高考同分排序規則是什么?
- 新高考全國一卷的省份有哪些 全國新高考一卷使用地區
- 2023高考位次怎么查詢?高考位次查詢系統入口在哪里
- 新高考原始分和賦分是什么意思?新高考是按賦分還是原始分錄取?
- 2025新高考死亡組合,新高考不建議的選科組合(附3+1+2賦分誰最吃虧)
- 高考位次計算方法公式是什么?高考一分一段表如何換算位次?
- 天津高考新政策是3+1+2還是3+3?2023年天津高考新政策細則解讀
- 2024新高考一卷數學題型改變了嗎變化分析及備考建議,命題人是誰?
- 新高考英語和老高考英語有什么區別,新高考英語題型及分值介紹
- 浙江新高考政策選科怎么選,浙江新高考七選三哪個組合好
推薦閱讀
- 2025廣東師范類大學排名及分數線-最低多少分能上?(物理+歷史,2026參考)
- 2025上海新高考化學試卷真題及答案解析,附考點題型及分值分布
- 中國十大警察學院排名:2025中國警校排名前十的大學名單及分數線(2026參考)
- 2026年公費師范生報考條件及流程:附招生院校名單及錄取分數線!
- 中國最厲害的三個軍校:附全國軍校名單排名一覽表(2026參考)
- 天津醫藥類大學最低多少分能上2025天津醫藥類大學排名及分數線一覽表(2026參考)
- 上海醫藥類大學最低多少分能上2025上海醫藥類大學排名及分數線一覽表(2026參考)
- 北京醫藥類大學最低多少分能上2025北京醫藥類大學排名及分數線一覽表(2026參考)
- 內蒙古醫藥類大學最低多少分能上2025內蒙古醫藥類大學排名及分數線一覽表(2026參考)
- 2026高三學生可以復讀嗎?為什么盡量別復讀?