2025云南新高考政治試卷真題及答案解析,附考點題型及分值分布
時間:2025-12-05 15:36:22
來源:精英考試網
作者:kokkuri
2025年高考結束已有數月,全國各省各科最新高考真題已在陸續公布。各位考生可以通過這新鮮出爐的真題來把握高考考察的核心知識點和題型趨勢,用歷年真題來檢驗自身的學習效果、了解本省命題專家的思路、在真題鍛煉中提高實戰經驗,為將來參加真正的高考做出充分準備。本文小編將為大家展示云南省2025年高考政治卷的真題、答案、題型及考點,感興趣的同學不要錯過哦!

2025云南新高考政治試卷真題及答案解析
云南省屬于新高考“3+1+2”省份,高考政治科目一般于6月9日下午14:30 - 15:45舉行考試,考試時長75分鐘,試卷滿分為100分。另外,根據該省高考賦分制度來看,政治屬于再選科目,需要將卷面分進行賦分轉換,最終以等級分形式計入考生總成績。
由云南省2025年高考招生規定可知,該省政治卷由本省教育考試院自主命題。據分析,云南政治卷主要題型為單選題和非選擇題,每年試卷各小題考察的知識點會有所調整,以下僅展示2025年云南高考政治卷的題型、分值及考點分布情況,可供參考。
試卷結構:單選題(16題,共48分)+非選擇題(5題,共52分)=100分
| 題型 | 題號 | 考點 | 分值 |
| 單選題(本題共16小題,每小題3分,共48分) | 1 | 人類社會的發展規律 | 3分 |
| 2 | 社會主義革命、社會主義建設、中國特色社會主義的顯著優勢 | 3分 | |
| 3 | 供求與價格的關系 | 3分 | |
| 4 | 個人收入分配(按勞分配、按要素分配) | 3分 | |
| 5 | 各民族共同繁榮; 文化交流與文化發展 | 3分 | |
| 6 | 人大代表與政協委員職能區分、人大代表的職責 | 3分 | |
| 7 | 基層群眾自治制度、基層工作的規范化和程序化、矛盾糾紛預防和化解機制 | 3分 | |
| 8 | 聯系的普遍性;聯系的客觀性 | 3分 | |
| 9 | 發揮主觀能動性與尊重客觀規律的統一;實踐決定認識;世界觀與方法論的關系;辯證否定的實質 | 3分 | |
| 10 | 群眾對優秀文化作品喜聞樂見的原因、傳播形式和內容的創新、公共文化服務的內涵 | 3分 | |
| 11 | 中國做全球發展的貢獻者、國際關系民主化、發展中國家的現代化模式 | 3分 | |
| 12 | 提高開放型經濟水平;構建新發展格局 | 3分 | |
| 13 | 消費者權益及其維權的途徑;仲裁—解決糾紛的有效途徑;違約與違約責任; 解析民法基本原則 | 3分 | |
| 14 | 用益物權(土地)、夫妻共同財產 | 3分 | |
| 15 | 演繹推理、歸納推理(求異法、共變法)、辯證思維方法區分 | 3分 | |
| 16 | 充分條件假言判斷 | 3分 | |
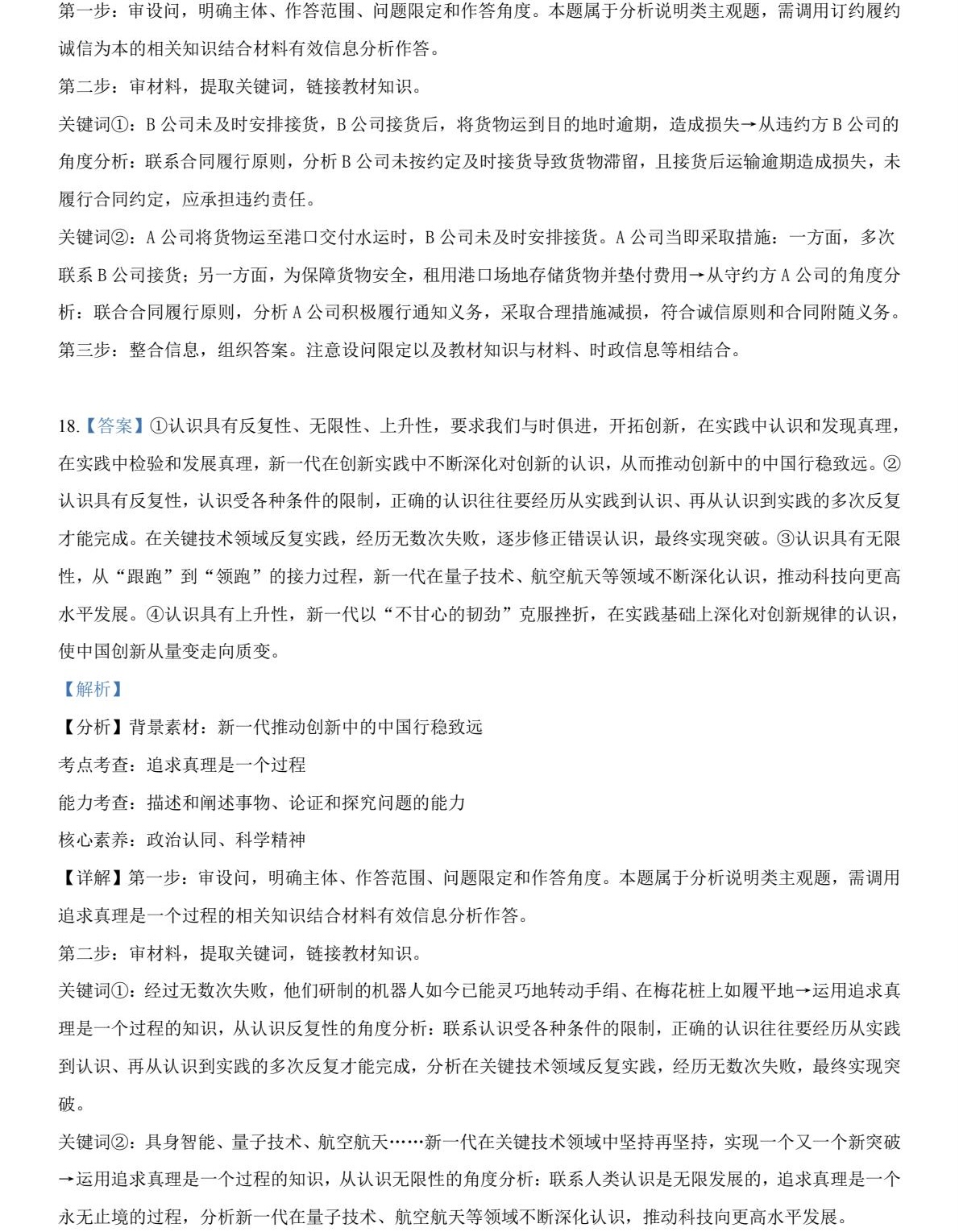
| 非選擇題(本題共5小題,共52分) | 17 | 建設高標準市場體系的要求;合同履行及其原則;違約與違約責任 | 16分 |
| 18 | 認識具有反復性;追求真理是一個過程的原理及其方法論;認識具有無限性;認識具有上升性 | 8分 | |
| 19 | 讓經濟全球化更有活力;多邊貿易體制;綜合探究 推進高水平對外開放 完善全球治理 | 10分 | |
| 20 | 聚合思維方法; 發散思維方法 | 8分 | |
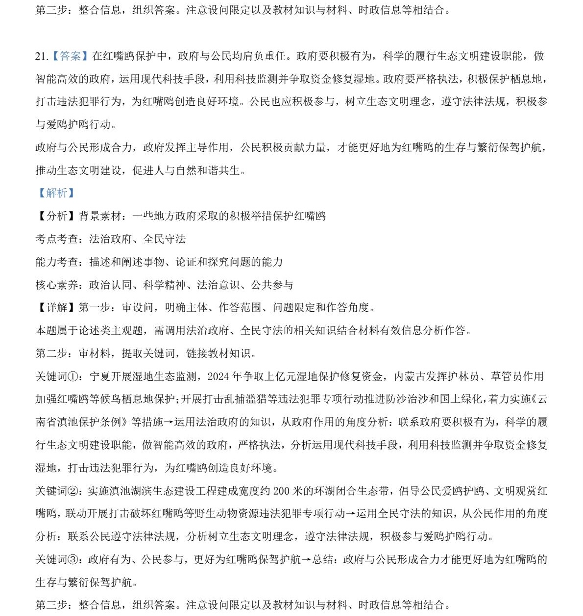
| 21 | 如何建設法治政府;推進全民守法 | 10分 | |
| 考點分析來源于網絡 | |||
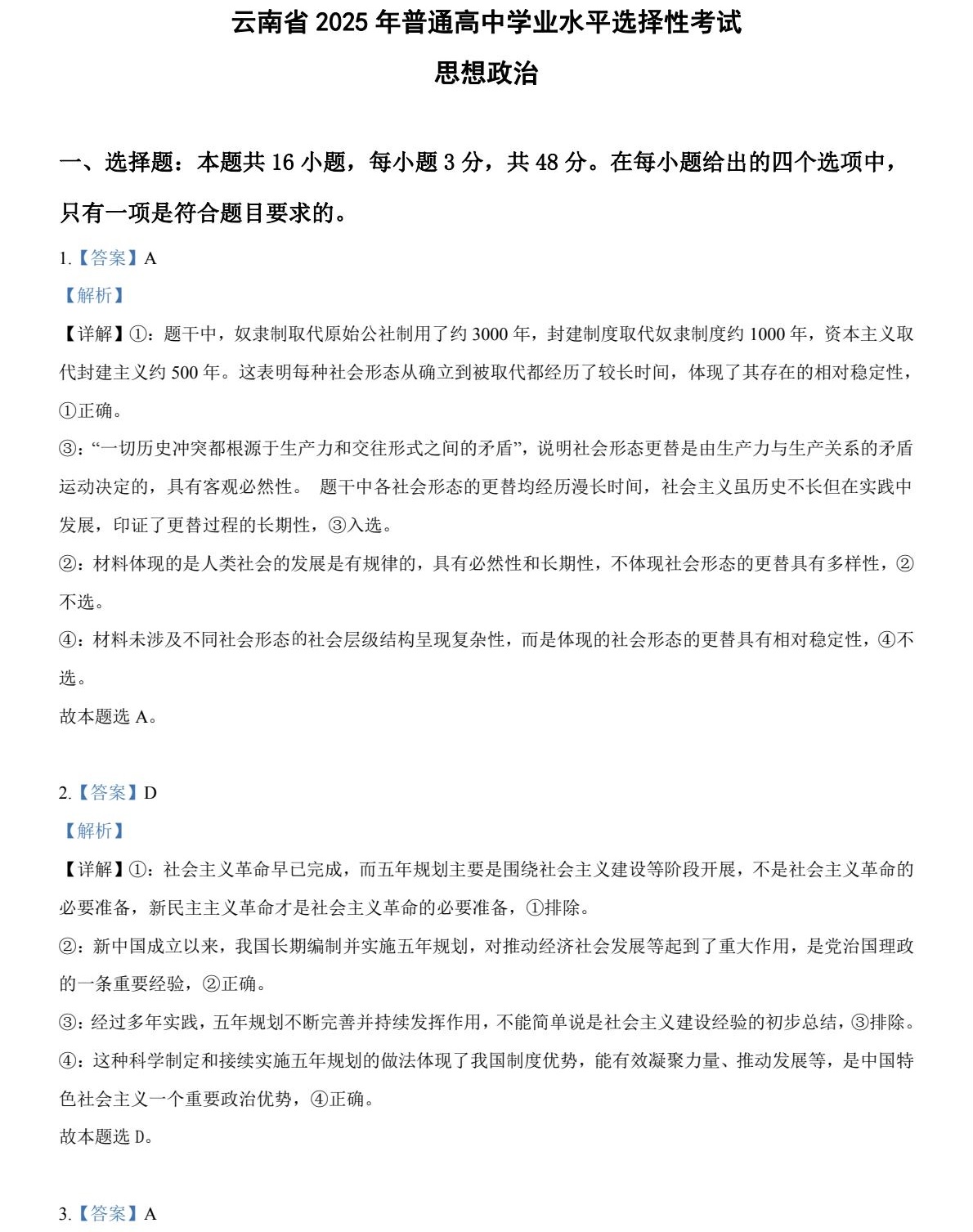
2025云南高考政治試卷真題及答案解析
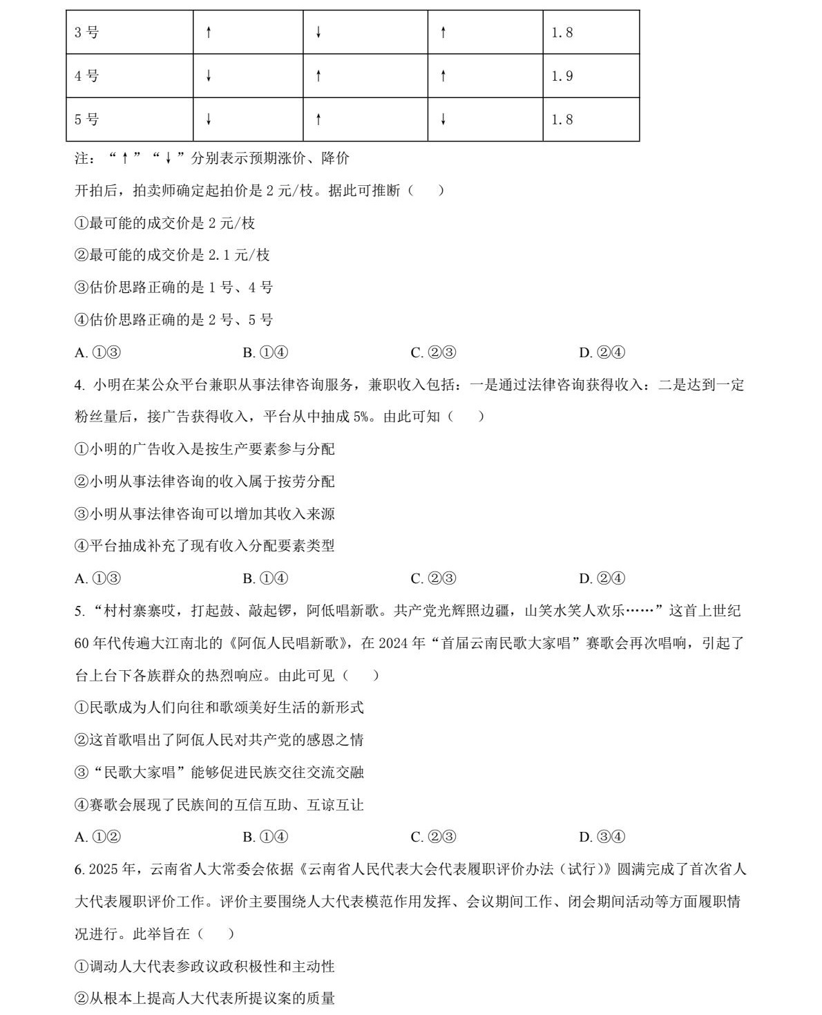
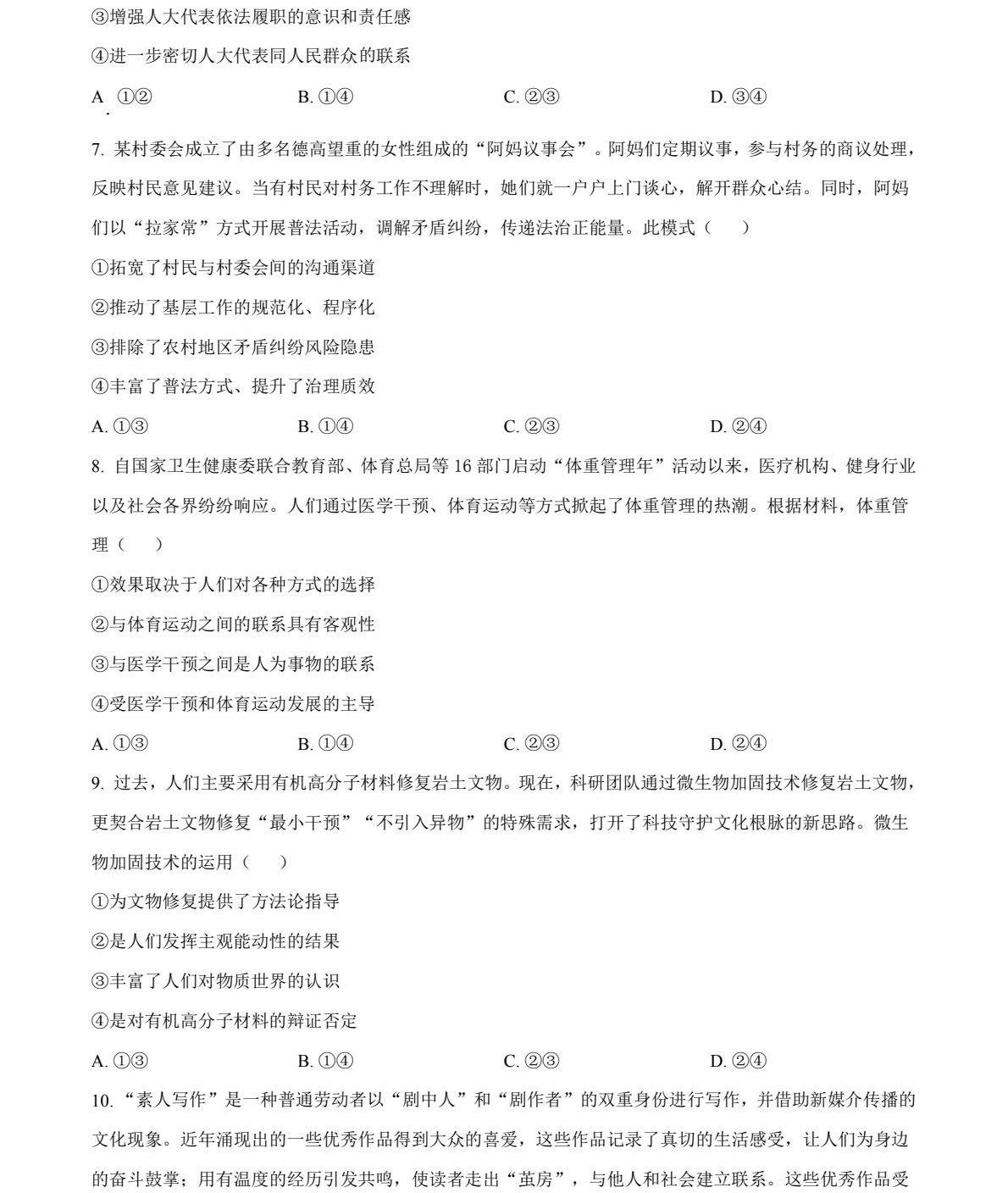
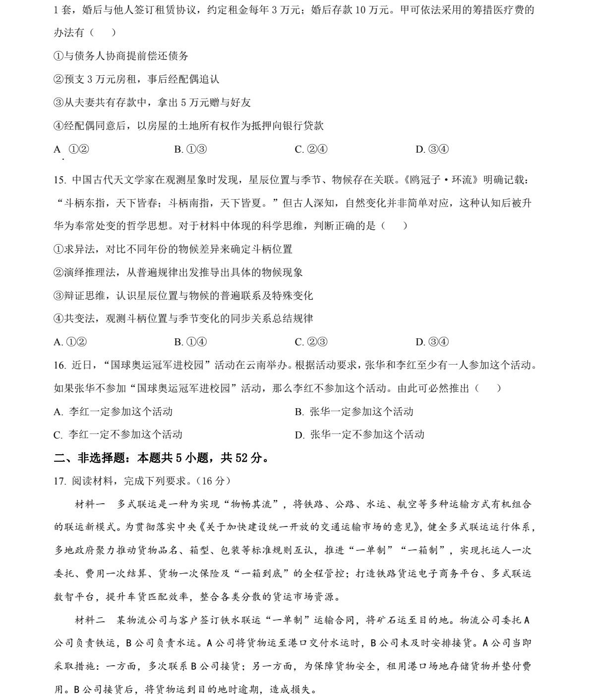
試卷真題:







答案解析:











以上資料僅供參考,具體請以實際情況為準!
相關閱讀
-
遼寧醫藥類大學最低多少分能上:2025遼寧醫藥類大學排名及分數線一覽表(2026參考)在志愿填報時醫藥類大學是很多的學生的目標院校,因為在當下的就業環境下,醫藥類專業人才是很吃香的,隨著人口老齡化以及慢性疾病的增長,社會對于醫藥類專業人...作者:山海 時間:2025-12-05 -
400-450師范類本科大學有哪些2025具體學校名單及分數線2026參考很多學生有著報考師范類大學的想法,畢竟從師范類大學畢業更有助于學生將來成為一名教師,不同的分數水平可以上的師范類大學也有所差異,很多高考成績在400-450...作者:山海 時間:2025-12-04 -
湖南優師專項計劃有哪些學校2025學校名單及錄取分數線(國家+地方)2026參考關于優師專項計劃很多的學生與家長們并不了解,優師專項計劃全稱為“中西部欠發達地區優秀教師定向培養計劃”旨在通過定向培養方式為中西部欠發達地區中小學校輸...作者:山海 時間:2025-12-04 -
河北優師專項計劃有哪些學校2025學校名單及錄取分數線(國家+地方)2026參考關于優師專項計劃很多的學生與家長們并不了解,優師專項計劃全稱為“中西部欠發達地區優秀教師定向培養計劃”旨在通過定向培養方式為中西部欠發達地區中小學校輸...作者:山海 時間:2025-12-05 -
安徽優師專項計劃有哪些學校2025學校名單及錄取分數線(國家+地方)2026參考關于優師專項計劃很多的學生與家長們并不了解,優師專項計劃全稱為“中西部欠發達地區優秀教師定向培養計劃”旨在通過定向培養方式為中西部欠發達地區中小學校輸...作者:山海 時間:2025-12-04 -
2025廣州公辦大專院校排名及分數線-廣州分最低的公辦大專推薦(2026參考)公辦大學與民辦大學區別差異較大,尤其是學費方面存在較大差異,所以在志愿填報選擇大學時大家會更加青睞于選擇報考公辦性質的院校,很多高考成績在專科批次線的...作者:山海 時間:2025-12-04
最新文章
- 高考分數相同位次怎么排名的?高考同分排序規則是什么?
- 新高考全國一卷的省份有哪些 全國新高考一卷使用地區
- 2023高考位次怎么查詢?高考位次查詢系統入口在哪里
- 新高考原始分和賦分是什么意思?新高考是按賦分還是原始分錄取?
- 2025新高考死亡組合,新高考不建議的選科組合(附3+1+2賦分誰最吃虧)
- 高考位次計算方法公式是什么?高考一分一段表如何換算位次?
- 天津高考新政策是3+1+2還是3+3?2023年天津高考新政策細則解讀
- 2024新高考一卷數學題型改變了嗎變化分析及備考建議,命題人是誰?
- 新高考英語和老高考英語有什么區別,新高考英語題型及分值介紹
- 浙江新高考政策選科怎么選,浙江新高考七選三哪個組合好
推薦閱讀
- 遼寧醫藥類大學最低多少分能上:2025遼寧醫藥類大學排名及分數線一覽表(2026參考)
- 2025云南新高考政治試卷真題及答案解析,附考點題型及分值分布
- 400-450師范類本科大學有哪些2025具體學校名單及分數線2026參考
- 征集志愿一般降多少分會低于本科線嗎?沒過本科線能填征集志愿嗎?
- 學醫必須選物化生嗎?物化生可以報哪些醫學專業?
- 湖南優師專項計劃有哪些學校2025學校名單及錄取分數線(國家+地方)2026參考
- 河北優師專項計劃有哪些學校2025學校名單及錄取分數線(國家+地方)2026參考
- 安徽優師專項計劃有哪些學校2025學校名單及錄取分數線(國家+地方)2026參考
- 2025廣州公辦大專院校排名及分數線-廣州分最低的公辦大專推薦(2026參考)
- 警校提前批的5大忌:哪些考生不能錄取警校提前批?