2025甘肅新高考政治試卷真題及答案解析,附考點題型及分值分布
時間:2025-11-25 15:36:04
來源:精英考試網
作者:kokkuri
2025年高考結束已有數月,全國各省各科最新高考真題已在陸續公布。各位考生可以通過這新鮮出爐的真題來把握高考考察的核心知識點和題型趨勢,用歷年真題來檢驗自身的學習效果、了解本省命題專家的思路、在真題鍛煉中提高實戰經驗,為將來參加真正的高考做出充分準備。本文小編將為大家展示甘肅省2025年高考政治卷的真題、答案、題型及考點,感興趣的同學不要錯過哦!

2025甘肅新高考政治試卷真題及答案解析
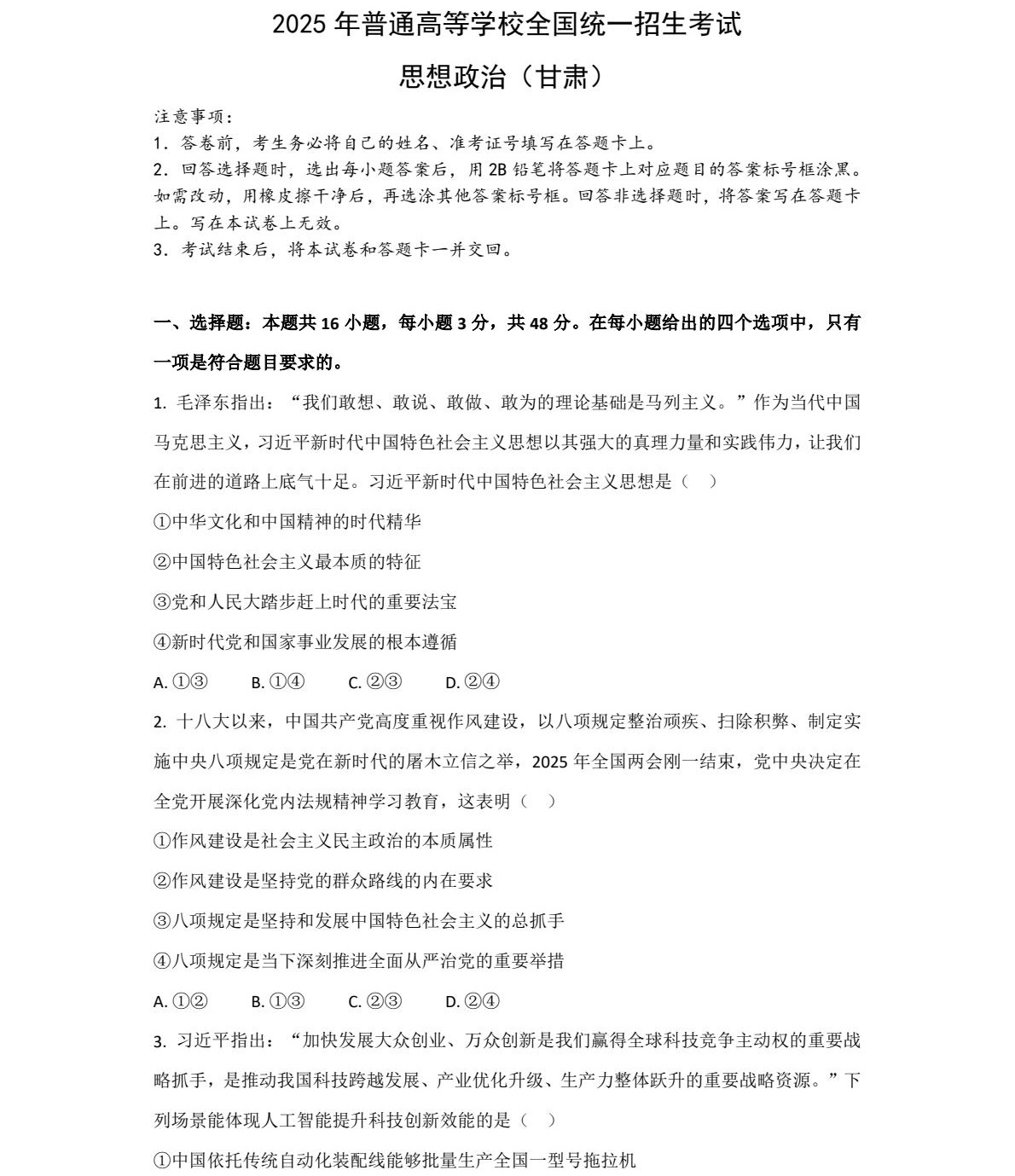
甘肅省屬于新高考“3+1+2”省份,高考政治科目一般于6月9日下午14:30 - 15:45舉行考試,考試時長75分鐘,試卷滿分為100分。另外,根據該省高考賦分制度來看,政治屬于再選科目,需要將卷面分進行賦分轉換,最終以等級分形式計入考生總成績。
由甘肅省2025年高考招生規定可知,該省政治卷由本省教育考試院自主命題。據分析,甘肅政治卷主要題型為單選題和非選擇題,每年試卷各小題考察的知識點會有所調整,以下僅展示2025年甘肅高考政治卷的題型、分值及考點分布情況,可供參考。
試卷結構:單選題(16題,共48分)+非選擇題(4題,共52分)=100分
| 題型 | 題號 | 考點 | 分值 |
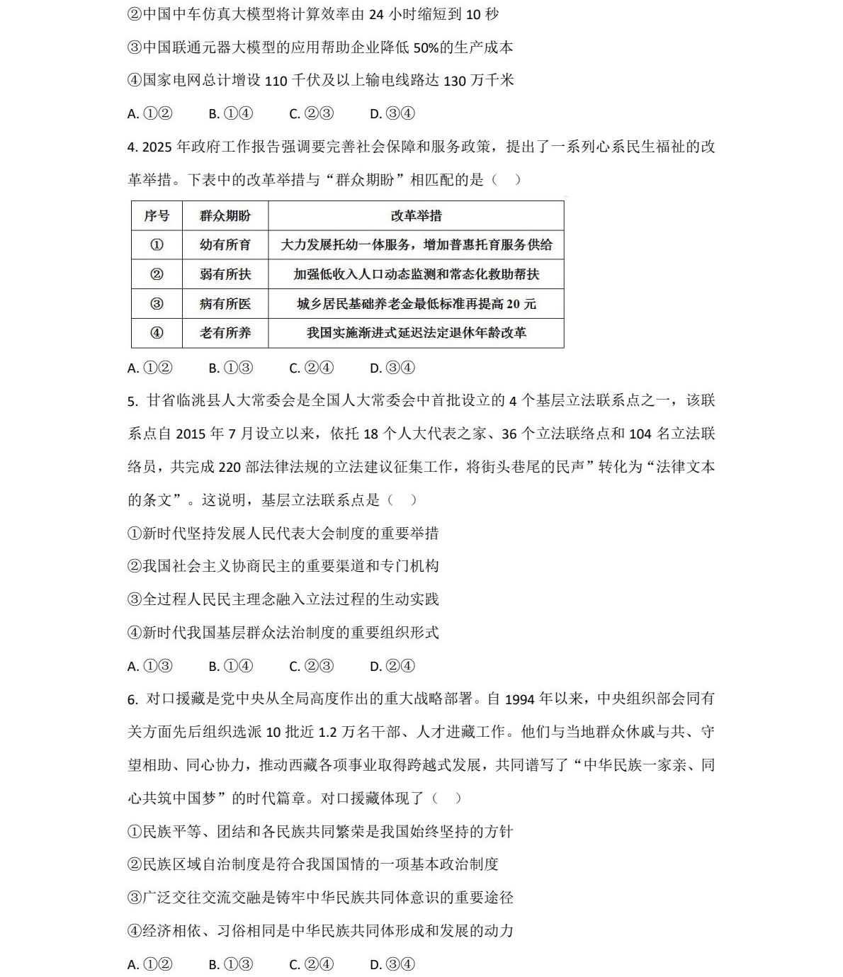
| 單選題(本題共16小題,每小題3分,共48分) | 1 | 習近平新時代中國特色社會主義思想的意義;新時代堅持和加強黨的全面領導的要求;改革開放的偉大意義;黨的地位和作用 | 3分 |
| 2 | 中國共產黨不斷加強自身建設;全面從嚴治黨的必要性和要求;全過程人民民主的特點 | 3分 | |
| 3 | 構建新發展格局;堅持創新、協調、綠色、開放、共享發展 | 3分 | |
| 4 | 社會保障的內容;堅持以人民為中心的發展思想 | 3分 | |
| 5 | 協商民主的重要渠道;全過程人民民主的特點;實行基層民主自治的意義;人民代表大會制度特色和優勢 | 3分 | |
| 6 | 處理民族關系的方針;民族區域自治制度的行使;各民族共同繁榮 | 3分 | |
| 7 | 規律的客觀性和普遍性原理; 發揮主觀能動性與尊重客觀規律的統一 | 3分 | |
| 8 | 實踐的特征;哲學價值的含義 | 3分 | |
| 9 | 堅定文化自信;中華優秀傳統文化的當代價值的表現;立足時代之基 回答時代問題;中華傳統文化的形成和發展 | 3分 | |
| 10 | 文化的民族性與世界性;文化交流與文化發展;對待文化多樣性的正確態度;立足國情 交流互鑒 | 3分 | |
| 11 | 政黨與政權的關系;利益集團;政黨制度 | 3分 | |
| 12 | 世貿組織的作用;多邊貿易體制;中國加入世貿組織的積極意義;走進世界貿易組織 | 3分 | |
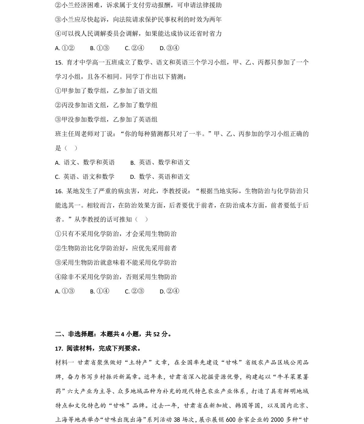
| 13 | 勞動者的權利 | 3分 | |
| 14 | 人民調解特點;法律援助制度;訴訟時效;公民的基本訴訟權利 | 3分 | |
| 15 | 矛盾律:思維的一致性要求 | 3分 | |
| 16 | 不相容選言判斷的真假判斷;必要條件假言推理;充分條件假言推理 | 3分 | |
| 非選擇題(本題共4小題,共52分) | 17 | 企業經營成功的主要因素;違約行為的免責情形;我國政府的經濟職能和作用;合同的變更 | 18分 |
| 18 | 法治政府的內涵;如何建設法治政府 | 10分 | |
| 19 | 國際關系民主化;世界主要力量;推動世界和平與發展的有效途徑;多邊貿易體制 | 8分 | |
| 20 | 整體和部分辯證關系原理及其方法論;分析與綜合的辯證關系;掌握系統優化的原理及其方法論;分析的方法 | 16分 | |
| 考點分析來源于學科網 | |||
2025甘肅高考政治試卷真題及答案解析
試卷真題:







答案解析:












以上資料僅供參考,具體請以實際情況為準!
相關閱讀
-
2025廣西公辦大專院校排名及分數線-廣西分最低的公辦大專推薦(2026參考)公辦大學與民辦大學區別差異較大,尤其是學費方面存在較大差異,所以在志愿填報選擇大學時大家會更加青睞于選擇報考公辦性質的院校,很多高考成績在專科批次線的...作者:山海 時間:2025-11-25 -
2025護理大專分數線:公辦大專護理專業學校排名及分數線表(2026年參考)隨著人口老齡化以及慢性疾病的增長,社會對于醫療人才的需求也在持續旺盛,很多專科批次的學生非常關心哪些公辦專科院校的護理專業比較好,下面小編整理了公辦大...作者:山海 時間:2025-11-25 -
2025四川公辦大專院校排名及分數線-四川分最低的公辦大專推薦(2026參考)公辦大學與民辦大學區別差異較大,尤其是學費方面存在較大差異,所以在志愿填報選擇大學時大家會更加青睞于選擇報考公辦性質的院校,很多高考成績在專科批次線的...作者:山海 時間:2025-11-25 -
2025廣東公辦大專院校排名及分數線-廣東分最低的公辦大專推薦(2026參考)公辦大學與民辦大學區別差異較大,尤其是學費方面存在較大差異,所以在志愿填報選擇大學時大家會更加青睞于選擇報考公辦性質的院校,很多高考成績在專科批次線的...作者:山海 時間:2025-11-25 -
2025河南公辦大專院校排名及分數線-河南分最低的公辦大專推薦(2026參考)公辦大學與民辦大學區別差異較大,尤其是學費方面存在較大差異,所以在志愿填報選擇大學時大家會更加青睞于選擇報考公辦性質的院校,很多高考成績在專科批次線的...作者:山海 時間:2025-11-25 -
2025江蘇公辦大專院校排名及分數線-江蘇分最低的公辦大專推薦(2026參考)公辦大學與民辦大學區別差異較大,尤其是學費方面存在較大差異,所以在志愿填報選擇大學時大家會更加青睞于選擇報考公辦性質的院校,很多高考成績在專科批次線的...作者:山海 時間:2025-11-25
最新文章
- 高考分數相同位次怎么排名的?高考同分排序規則是什么?
- 新高考全國一卷的省份有哪些 全國新高考一卷使用地區
- 2023高考位次怎么查詢?高考位次查詢系統入口在哪里
- 新高考原始分和賦分是什么意思?新高考是按賦分還是原始分錄取?
- 2025新高考死亡組合,新高考不建議的選科組合(附3+1+2賦分誰最吃虧)
- 高考位次計算方法公式是什么?高考一分一段表如何換算位次?
- 天津高考新政策是3+1+2還是3+3?2023年天津高考新政策細則解讀
- 2024新高考一卷數學題型改變了嗎變化分析及備考建議,命題人是誰?
- 浙江新高考政策選科怎么選,浙江新高考七選三哪個組合好
- 新高考英語和老高考英語有什么區別,新高考英語題型及分值介紹
推薦閱讀
- 2025廣西公辦大專院校排名及分數線-廣西分最低的公辦大專推薦(2026參考)
- 2025甘肅新高考政治試卷真題及答案解析,附考點題型及分值分布
- 2025護理大專分數線:公辦大專護理專業學校排名及分數線表(2026年參考)
- 高一差生一般選哪三科?高中差生選科什么組合最好?適合差生的選科組合!
- 現在高考考哪幾門科目2026高考各科滿分是多少(各科目分值明細)
- 2025四川公辦大專院校排名及分數線-四川分最低的公辦大專推薦(2026參考)
- 2025廣東公辦大專院校排名及分數線-廣東分最低的公辦大專推薦(2026參考)
- 2025河南公辦大專院校排名及分數線-河南分最低的公辦大專推薦(2026參考)
- 2025江蘇公辦大專院校排名及分數線-江蘇分最低的公辦大專推薦(2026參考)
- 2025黑龍江公辦大專院校排名及分數線-黑龍江分最低的公辦大專推薦(2026參考)