2025甘肅新高考歷史試卷真題及答案解析,附考點題型及分值分布
時間:2025-11-20 15:11:11
來源:精英考試網
作者:kokkuri
2025年高考結束已有數月,全國各省各科最新高考真題已在陸續公布。各位考生可以通過這新鮮出爐的真題來把握高考考察的核心知識點和題型趨勢,用歷年真題來檢驗自身的學習效果、了解本省命題專家的思路、在真題鍛煉中提高實戰經驗,為將來參加真正的高考做出充分準備。本文小編將為大家展示甘肅省2025年高考歷史卷的真題、答案、題型及考點,感興趣的同學不要錯過哦!

2025甘肅新高考歷史試卷真題及答案解析
甘肅省屬于新高考“3+1+2”省份,高考歷史科目一般于6月8日上午09:00 - 10:15舉行考試,考試時長75分鐘,試卷滿分為100分。另外,根據該省高考賦分制度來看,歷史屬于首選科目,無需進行賦分轉換,可直接以卷面分計入考生總成績。
由甘肅省2025年高考招生規定可知,該省歷史卷由本省教育考試院自主命題。據分析,甘肅歷史卷主要題型為單選題和非選擇題,每年試卷各小題考察的知識點會有所調整,以下僅展示2025年甘肅高考歷史卷的題型、分值及考點分布情況,可供參考。
試卷結構:單選題(16題,共48分)+非選擇題(4題,共52分)=100分
| 題型 | 題號 | 考點 | 分值 |
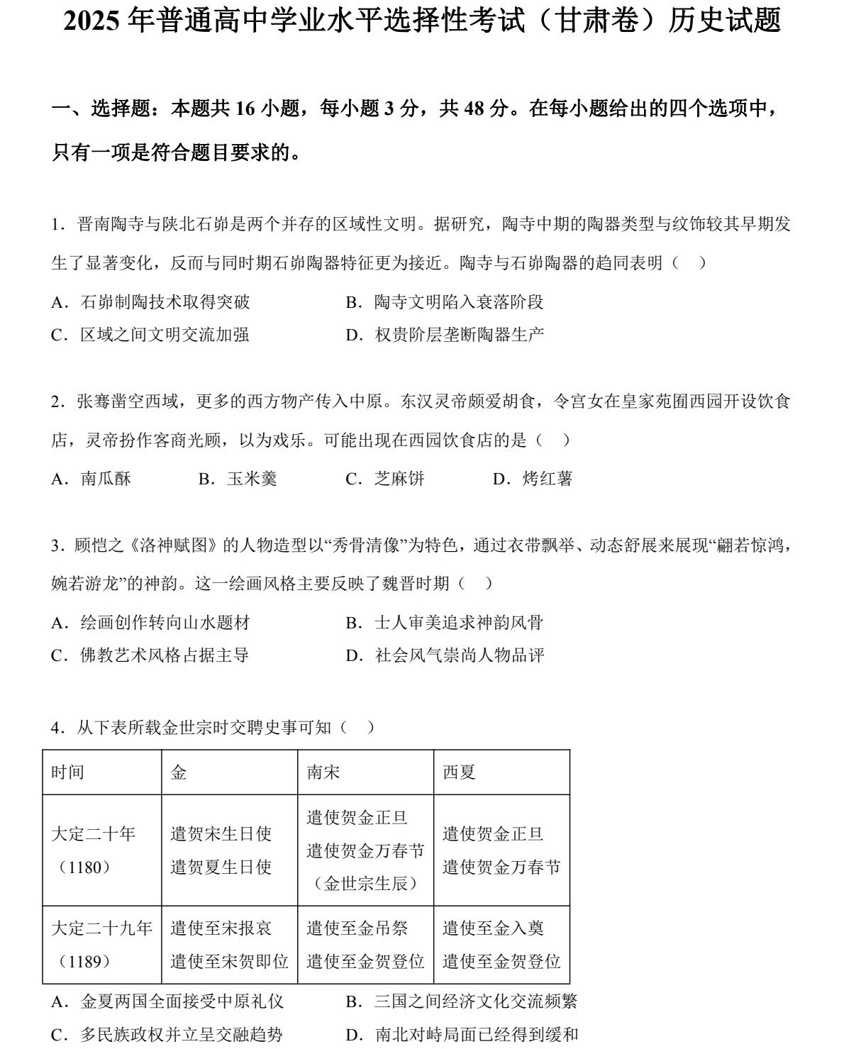
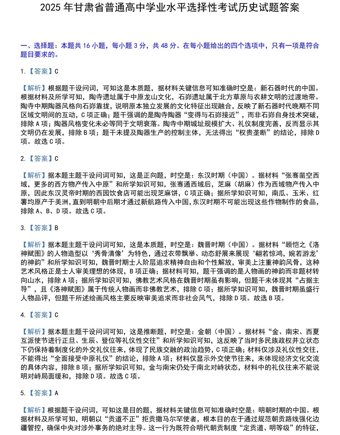
| 單選題(本題共16小題,每小題3分,共48分) | 1 | 新石器時代晚期區域文明互動 | 3分 |
| 2 | 漢代絲綢之路物質文化交流 | 3分 | |
| 3 | 魏晉南北朝時期士人審美與精神追求 | 3分 | |
| 4 | 遼宋夏金時期多民族政權互動與交融 | 3分 | |
| 5 | 明朝海禁政策及其維護傳統朝貢體系目的 | 3分 | |
| 6 | 明清江南市鎮經濟繁榮與專業化生產特征 | 3分 | |
| 7 | 清末民族危機背景下社會思潮 | 3分 | |
| 8 | 傳統文化在近代轉型中的延續性與包容性 | 3分 | |
| 9 | 民族工業發展與愛國救亡運動的互動關系 | 3分 | |
| 10 | 建國初期經濟恢復與政權鞏固階段社會各階層狀況 | 3分 | |
| 11 | 改革開放初期經濟發展成就及其理論指導 | 3分 | |
| 12 | 古希臘殖民擴張與航海技術發展相互關系 | 3分 | |
| 13 | 16世紀英國宗教改革與文化繁榮內在聯系 | 3分 | |
| 14 | 日本封建社會等級制度強化 | 3分 | |
| 15 | 工業化進程中社會生活方式轉型 | 3分 | |
| 16 | 一戰后歐洲政治版圖重組及其社會經濟影響 | 3分 | |
| 非選擇題(本題共4小題,共52分) | 17 | 北朝至唐初均田制、府兵制、科舉制的演變;中古時期制度創新與國家治理能力提升 | 12分 |
| 18 | 近代至當代西北開發思想的演變;邊疆治理與國家發展戰略連續性 | 14分 | |
| 19 | 19世紀末至20世紀30年代美國關稅政策的演變;國際貿易政策與國家經濟戰略互動關系 | 14分 | |
| 20 | 歷史解釋多元性與時代性 | 12分 | |
| 考點分析來源于網絡 | |||
2025甘肅高考歷史試卷真題及答案解析
試卷真題:






答案解析:







以上資料僅供參考,具體請以實際情況為準!
相關閱讀
-
2025河南高考狀元多少分?第一名最高分是誰?附近五年河南省高考狀元名單各省高考狀元每年都會成為社會關注的熱門話題,不過由于近年來存在無良媒體針對高考狀元不斷進行炒作,在侵犯學生隱私的同時還引發了社會焦慮,不利于教育公平的...作者:kokkuri 時間:2025-11-20 -
2025貴陽二本公辦大學排名及分數線(物理類+歷史類,2026參考)說起公辦二本院校,于高等教育領域內這些學校在教育資源、升學機會、就業前景、社會聲譽等方面還是較有優勢的,相較于民辦二本來說更加具有報考性價比,對于高考...作者:kokkuri 時間:2025-11-20 -
2025廈門二本公辦大學排名及分數線(物理類+歷史類,2026參考)說起公辦二本院校,于高等教育領域內這些學校在教育資源、升學機會、就業前景、社會聲譽等方面還是較有優勢的,相較于民辦二本來說更加具有報考性價比,對于高考...作者:kokkuri 時間:2025-11-20 -
2025東北三省的醫學類院校有哪些?東北三省最好的醫科大學名單排名!隨著人口老齡化以及慢性疾病的增長,社會醫療行業領域對于醫學類專業人才的需求也在持續的增長,所以報考醫學類大學及專業也是一個不錯的方向,像不少東北地區的...作者:山海 時間:2025-11-19 -
2025福州市本科大學排名及分數線-福州分低的本科大學推薦(2026參考)俗話說考的好不如報的好,在志愿填報時很多學生都非常關心自己能報考哪些大學,哪些大學比較好等相關問題,以福州市為例子,小編整理了具體的名單排名及錄取分數...作者:山海 時間:2025-11-19 -
2025南寧市本科大學排名及分數線-南寧分低的本科大學推薦(2026參考)俗話說考的好不如報的好,在志愿填報時很多學生都非常關心自己能報考哪些大學,哪些大學比較好等相關問題,以南寧市為例子,小編整理了具體的名單排名及錄取分數...作者:山海 時間:2025-11-19
最新文章
- 高考分數相同位次怎么排名的?高考同分排序規則是什么?
- 新高考全國一卷的省份有哪些 全國新高考一卷使用地區
- 2023高考位次怎么查詢?高考位次查詢系統入口在哪里
- 新高考原始分和賦分是什么意思?新高考是按賦分還是原始分錄取?
- 2025新高考死亡組合,新高考不建議的選科組合(附3+1+2賦分誰最吃虧)
- 高考位次計算方法公式是什么?高考一分一段表如何換算位次?
- 天津高考新政策是3+1+2還是3+3?2023年天津高考新政策細則解讀
- 2024新高考一卷數學題型改變了嗎變化分析及備考建議,命題人是誰?
- 浙江新高考政策選科怎么選,浙江新高考七選三哪個組合好
- 新高考英語和老高考英語有什么區別,新高考英語題型及分值介紹
推薦閱讀
- 2025河南高考狀元多少分?第一名最高分是誰?附近五年河南省高考狀元名單
- 2025甘肅新高考歷史試卷真題及答案解析,附考點題型及分值分布
- 2025貴陽二本公辦大學排名及分數線(物理類+歷史類,2026參考)
- 2025廈門二本公辦大學排名及分數線(物理類+歷史類,2026參考)
- 走高考提前批需要滿足什么條件(軍校、警校、公費師范生報考條件匯總)
- 錯過高考報名時間怎么辦?能否辦理補報手續?附2026年高考補報名時間!
- 2025東北三省的醫學類院校有哪些?東北三省最好的醫科大學名單排名!
- 2025福州市本科大學排名及分數線-福州分低的本科大學推薦(2026參考)
- 成績一般的文科生選什么大學?低分文科生適合報考的大學
- 純文化生可以報考的藝術專業-不用參加藝考也能錄取!