2025福建新高考政治試卷真題及答案解析,附考點題型及分值分布
時間:2025-10-30 16:28:20
來源:精英考試網
作者:kokkuri
2025年高考結束已有數月,全國各省各科最新高考真題已在陸續公布。各位考生可以通過這新鮮出爐的真題來把握高考考察的核心知識點和題型趨勢,用歷年真題來檢驗自身的學習效果、了解本省命題專家的思路、在真題鍛煉中提高實戰經驗,為將來參加真正的高考做出充分準備。本文小編將為大家展示福建省2025年高考政治卷的真題、答案、題型及考點,感興趣的同學不要錯過哦!

2025福建新高考政治試卷真題及答案解析
福建省屬于新高考“3+1+2”省份,高考政治科目一般于6月9日下午14:30 - 15:45舉行考試,考試時長75分鐘,試卷滿分為100分。另外,根據該省高考賦分制度來看,政治屬于再選科目,需要將卷面分進行賦分轉換,最終以等級分形式計入考生總成績。
由福建省2025年高考招生規定可知,該省政治卷由本省教育考試院自主命題。據分析,福建政治卷主要題型為單選題和非選擇題,每年試卷各小題考察的知識點會有所調整,以下僅展示2025年福建高考政治卷的題型、分值及考點分布情況,可供參考。
試卷結構:單選題(16題,共48分)+非選擇題(4題,共52分)=100分
| 題型 | 題號 | 考點 | 分值 |
| 單選題(本題共16小題,每小題3分,共48分) | 1 | 回看走過的路 比較別人的路 遠眺前行的路;改革開放以來黨的全部理論和實踐的主題;中國特色社會主義道路、理論、制度、文化 | 3分 |
| 2 | 人民代表大會制度特色和優勢;人民代表大會制度具有強大的生命力;民主集中制 | 3分 | |
| 3 | 民主管理;黨的地位和作用;民主協商;民主監督 | 3分 | |
| 4 | 推進科學立法 | 3分 | |
| 5 | 影響國際關系的決定性因素;國際競爭的重要意義;國際關系的含義和形式;國際關系民主化 | 3分 | |
| 6 | 聯合國的作用;推動世界和平與發展的有效途徑 | 3分 | |
| 7 | 堅定理想信念 堅持以人民為中心;中華優秀傳統文化的特點;中華優秀傳統文化的當代價值的表現 | 3分 | |
| 8 | 愛國主義;中華民族精神的內涵 | 3分 | |
| 9 | 離婚的方式;平等的財產關系 | 3分 | |
| 10 | 過錯推定與無過錯侵權責任;刑事訴訟;證據含義及其作用 | 3分 | |
| 11 | 意識對物質的能動作用;事物發展的前途是光明的,道路是曲折的原理及其方法論 | 3分 | |
| 12 | 生產力和生產關系的關系;必要條件假言推理;企業經營成功的主要因素;提高不完全歸納推理結論的可靠程度的方法 | 3分 | |
| 13 | 3分 | ||
| 14 | 3分 | ||
| 15 | 3分 | ||
| 16 | 我國政府的經濟職能和作用;財政政策與貨幣政策;宏觀調控的含義和主要目標;宏觀調控的手段 | 3分 | |
| 非選擇題(本題共4小題,共52分) | 17 | 提高開放型經濟水平;構建新發展格局;經濟全球化的影響;堅持創新、協調、綠色、開放、共享發展 | 14分 |
| 18 | 勞動者的權利;勞動爭議解決方式;有效合同與無效合同;勞動合同 | 10分 | |
| 19 | 辯證思維的含義及其實質和核心;辯證思維的整體性和動態性特征 | 8分 | |
| 20 | 新時代新征程中國共產黨的使命任務;全面從嚴治黨的必要性和要求;價值判斷和價值選擇的關系;堅持解放思想、實事求是、與時俱進、求真務實 | 20分 | |
| 考點分析來源于學科網 | |||
2025福建高考政治試卷真題及答案解析
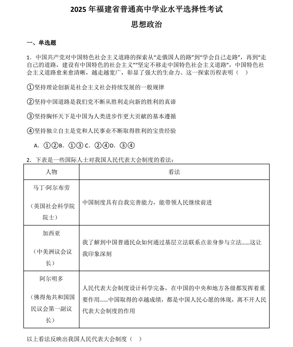
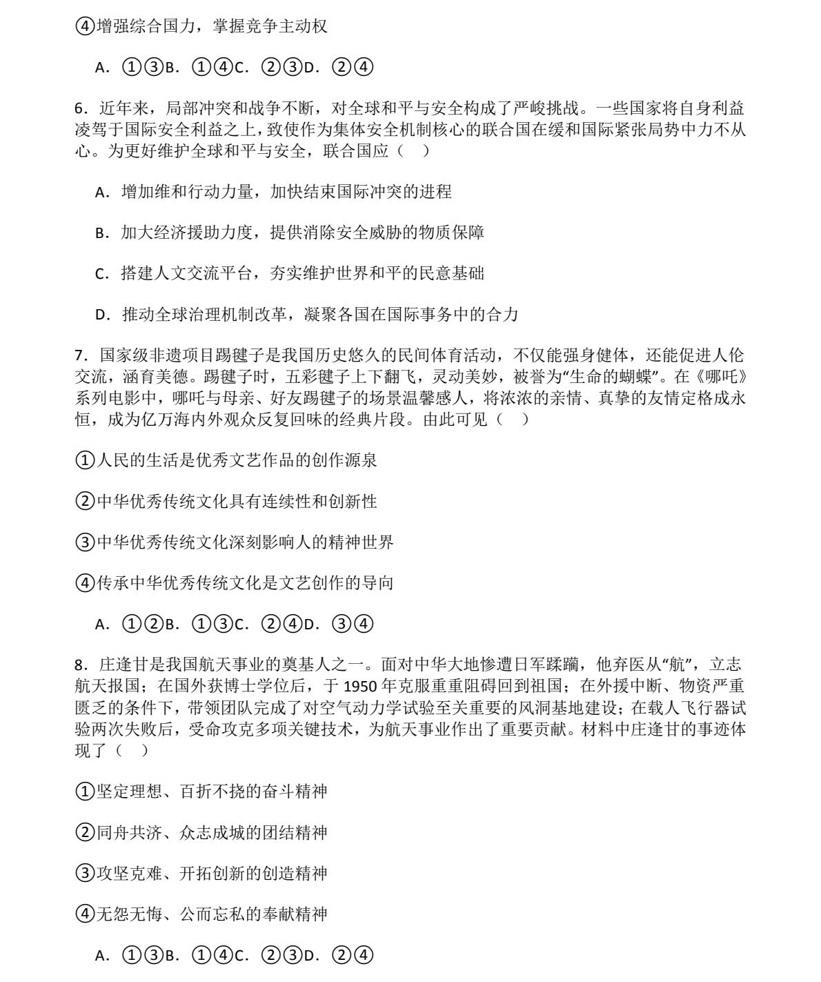
試卷真題:








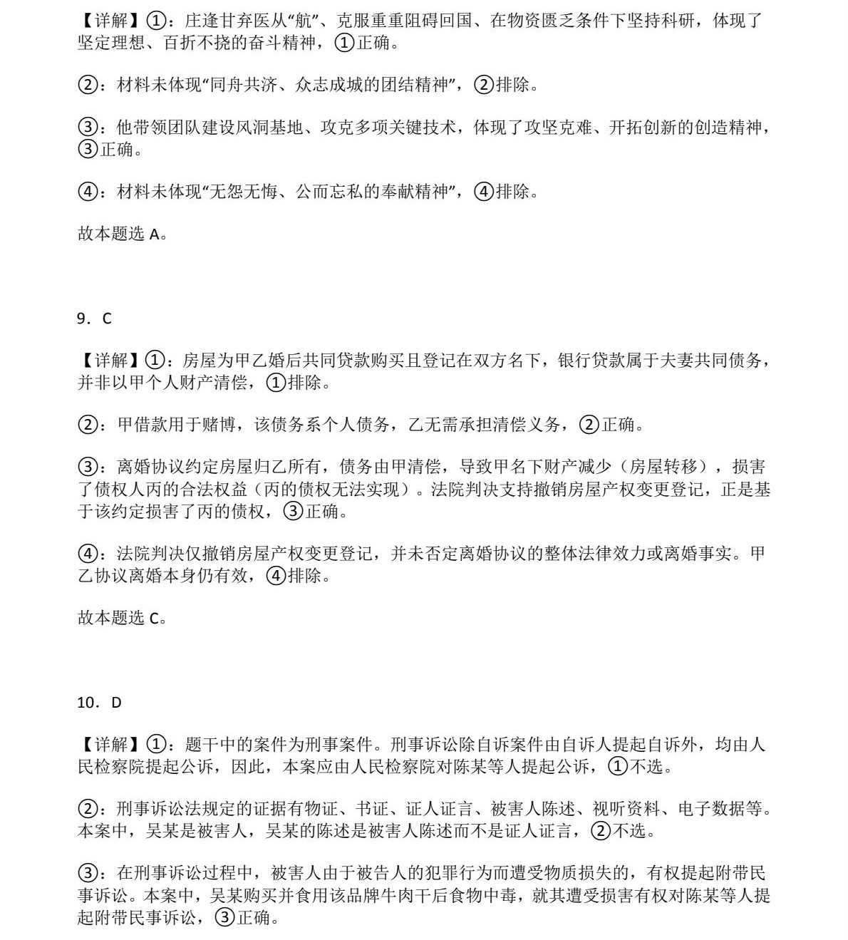
答案解析:








以上資料僅供參考,具體請以實際情況為準!
相關閱讀
-
2025浙江二本公辦大學排名及分數線(綜合匯總,2026參考)“分數”和“位次”一直是高考志愿填報的核心依據,每位考生在挑選目標院校/專業時,都要將院校/專業的錄取分數和位次進行匹配與自身高考成績,然后結合其他方面...作者:kokkuri 時間:2025-10-30 -
賦分差距會很大嗎?高考賦分后一般比裸分高多少?關于賦分很多的學生與家長們還不是太了解,賦分旨在平衡不同科目難度差異,確保選考組合的公平性,具體來說對考生卷面成績進行等級劃分,再根據等級轉換公式換算...作者:山海 時間:2025-10-29 -
專科提前批和普通批有什么區別?專科提前批和普通批有沖突嗎?高考志愿填報是按照批次進行的,各個批次循序推進,就比如說本科提前批是最先開始進行填報和錄取的批次,只有本科提前批填報錄取結束后,才會進行普通本科批的志...作者:山海 時間:2025-10-29 -
2025貴州公費師范生錄取分數線一覽表(國家+省屬)2026高考參考公費師范生是什么意思?公費師范生是指由國家或地方政府出資培養,在師范院校就讀并接受教育的師范類大學生。這類學生可以享受免除學費、住宿費等費用,并獲得國...作者:山海 時間:2025-10-29 -
2025甘肅公費師范生錄取分數線一覽表(國家+省屬)2026高考參考公費師范生是什么意思?公費師范生是指由國家或地方政府出資培養,在師范院校就讀并接受教育的師范類大學生。這類學生可以享受免除學費、住宿費等費用,并獲得國...作者:山海 時間:2025-10-29 -
2025廣西公費師范生錄取分數線一覽表(國家+省屬)2026高考參考公費師范生是什么意思?公費師范生是指由國家或地方政府出資培養,在師范院校就讀并接受教育的師范類大學生。這類學生可以享受免除學費、住宿費等費用,并獲得國...作者:山海 時間:2025-10-29
最新文章
- 高考分數相同位次怎么排名的?高考同分排序規則是什么?
- 新高考全國一卷的省份有哪些 全國新高考一卷使用地區
- 2023高考位次怎么查詢?高考位次查詢系統入口在哪里
- 新高考原始分和賦分是什么意思?新高考是按賦分還是原始分錄取?
- 高考位次計算方法公式是什么?高考一分一段表如何換算位次?
- 2025新高考死亡組合,新高考不建議的選科組合(附3+1+2賦分誰最吃虧)
- 天津高考新政策是3+1+2還是3+3?2023年天津高考新政策細則解讀
- 2024新高考一卷數學題型改變了嗎變化分析及備考建議,命題人是誰?
- 浙江新高考政策選科怎么選,浙江新高考七選三哪個組合好
- 新高考英語和老高考英語有什么區別,新高考英語題型及分值介紹
推薦閱讀
- 2025浙江二本公辦大學排名及分數線(綜合匯總,2026參考)
- 2025福建新高考政治試卷真題及答案解析,附考點題型及分值分布
- 定向士官什么時候開始報名?定向士官報名流程有哪些?2026參考!
- 賦分差距會很大嗎?高考賦分后一般比裸分高多少?
- 專科提前批和普通批有什么區別?專科提前批和普通批有沖突嗎?
- 2025貴州公費師范生錄取分數線一覽表(國家+省屬)2026高考參考
- 2025甘肅公費師范生錄取分數線一覽表(國家+省屬)2026高考參考
- 2025廣西公費師范生錄取分數線一覽表(國家+省屬)2026高考參考
- 2025寧夏公費師范生錄取分數線一覽表(國家+省屬)2026高考參考
- 機械電子工程好就業嗎就業方向及前景如何?機械電子工程是干什么的?