2025福建新高考歷史試卷真題及答案解析,附考點題型及分值分布
時間:2025-10-29 16:30:44
來源:精英考試網
作者:kokkuri
2025年高考結束已有數月,全國各省各科最新高考真題已在陸續公布。各位考生可以通過這新鮮出爐的真題來把握高考考察的核心知識點和題型趨勢,用歷年真題來檢驗自身的學習效果、了解本省命題專家的思路、在真題鍛煉中提高實戰經驗,為將來參加真正的高考做出充分準備。本文小編將為大家展示福建省2025年高考歷史卷的真題、答案、題型及考點,感興趣的同學不要錯過哦!

2025福建新高考歷史試卷真題及答案解析
福建省屬于新高考“3+1+2”省份,高考歷史科目一般于6月8日上午09:00 - 10:15舉行考試,考試時長75分鐘,試卷滿分為100分。另外,根據該省高考賦分制度來看,歷史屬于首選科目,無需進行賦分轉換,可直接以卷面分計入考生總成績。
由福建省2025年高考招生規定可知,該省歷史卷由本省教育考試院自主命題。據分析,福建歷史卷主要題型為單選題和非選擇題,每年試卷各小題考察的知識點會有所調整,以下僅展示2025年福建高考歷史卷的題型、分值及考點分布情況,可供參考。
試卷結構:單選題(16題,共48分)+非選擇題(4題,共52分)=100分
| 題型 | 題號 | 考點 | 分值 |
| 單選題(本題共16小題,每小題3分,共48分) | 1 | 禮樂制度 | 3分 |
| 2 | 中國古代政府的優撫政策 | 3分 | |
| 3 | 北魏的建立與孝文帝改革 | 3分 | |
| 4 | 紙幣的誕生 | 3分 | |
| 5 | 商品經濟的繁榮 | 3分 | |
| 6 | 清朝鼎盛時期的疆域 | 3分 | |
| 7 | 太平天國運動的影響 | 3分 | |
| 8 | 洋務運動的內容 | 3分 | |
| 9 | 近代銀元與法幣的出現與發展 | 3分 | |
| 10 | 抗日根據地的建立與游擊戰 | 3分 | |
| 11 | 工業、農業領域的成就(1949-1976) | 3分 | |
| 12 | 印歐人的遷徙及其對早期區域文化的影響 | 3分 | |
| 13 | 王權與教權 | 3分 | |
| 14 | 幕府與武士集團 | 3分 | |
| 15 | 歐洲殖民者的文化侵略;第一次世界大戰與民族民主意識的覺醒;第二次世界大戰后新興民族國家的文化發展 | 3分 | |
| 16 | 經濟全球化進程加快 | 3分 | |
| 非選擇題(本題共4小題,共52分) | 17 | 干部制度的發展、改革和完善;中華人民共和國公務員制度的形成與發展 | 8分 |
| 18 | 波斯帝國 | 8分 | |
| 19 | 古代埃及文明;甲骨文;啟蒙運動的意義;漢字與儒學、佛教的傳播 | 24分 | |
| 20 | 漢武帝加強中央集權的政治措施;博物館的建設與發展 | 12分 | |
| 考點分析來源于學科網 | |||
2025福建高考歷史試卷真題及答案解析
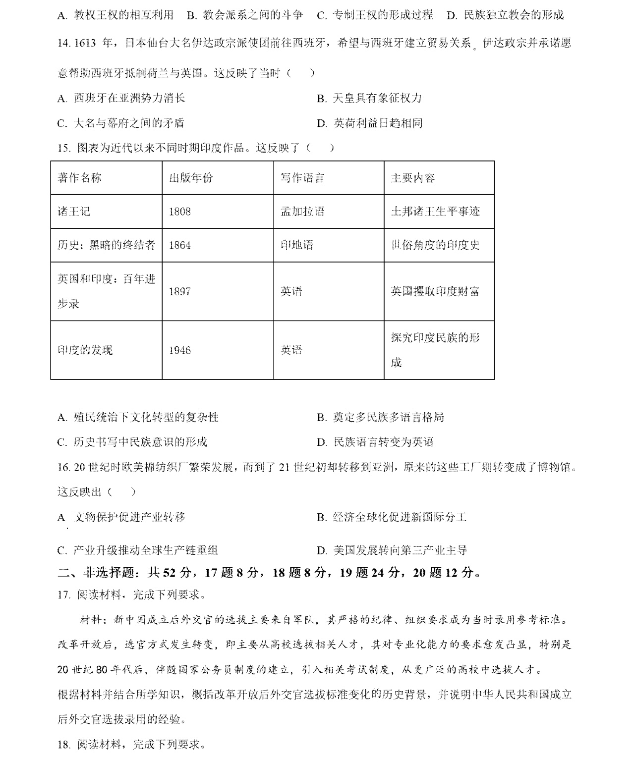
試卷真題:





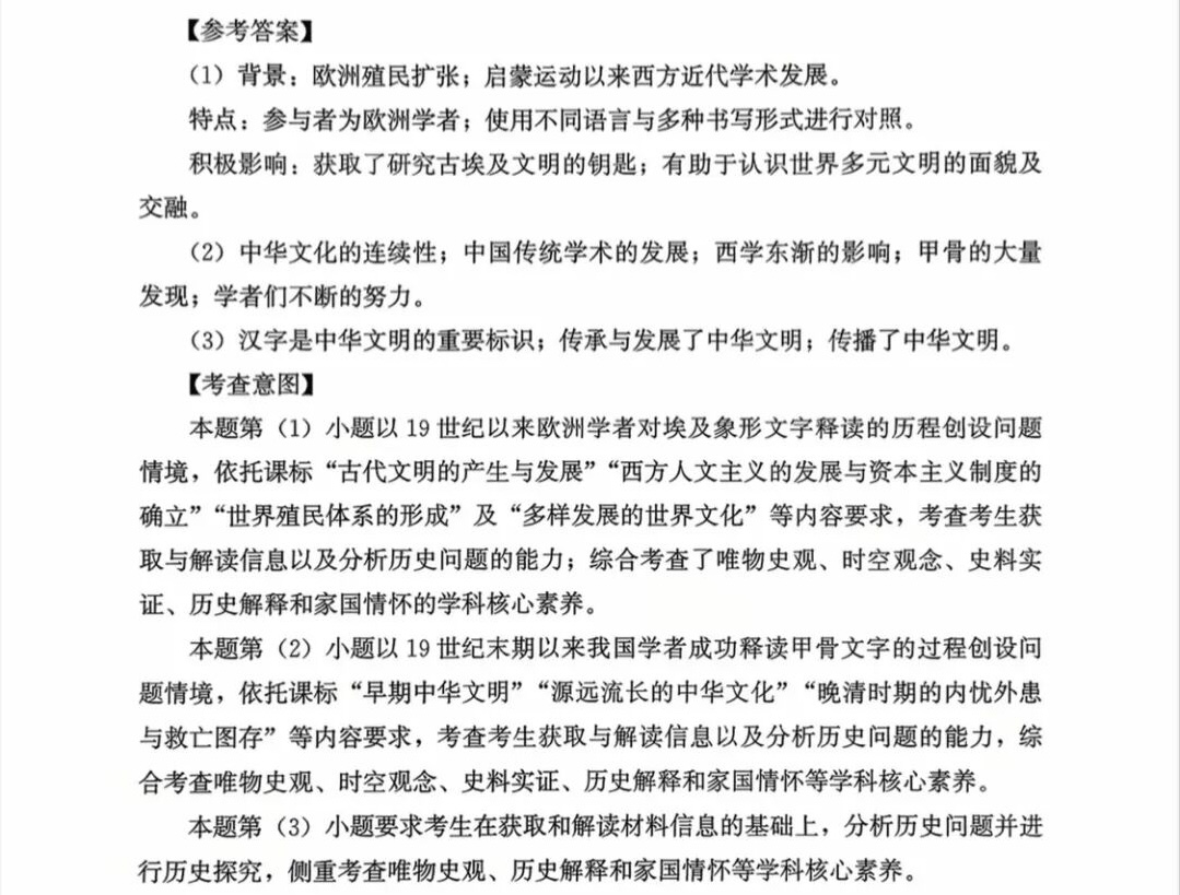
答案解析:













![]()


























以上資料僅供參考,具體請以實際情況為準!
相關閱讀
-
2025重慶二本公辦大學排名及分數線(物理類+歷史類,2026參考)“分數”和“位次”一直是高考志愿填報的核心依據,每位考生在挑選目標院校/專業時,都要將院校/專業的錄取分數和位次進行匹配與自身高考成績,然后結合其他方面...作者:kokkuri 時間:2025-10-29 -
高考沒過本科線可以填報本科志愿嗎?高考沒過本科線能不能上本科?近些年來高考人數持續上升,高考競爭壓力也越來越大了,很多學生的初始目標就是本科,但由于高考失利沒有達到本科線,非常關心沒過高考線是否可以填報本科志愿,...作者:山海 時間:2025-10-28 -
高考考試科目順序和時間-高考流程時間安排詳細(2026參考)高考時間是全國統一的,于每年的6月7日開始,但各省高考模式存在差異,所以具體各科目考試時間及順序和最終的結束時間也存在差異,由于大家非常關心高考考試科目...作者:山海 時間:2025-10-28 -
高考考哪幾門科目分別多少分?高考總分750分怎么算?高考是廣大學子們人生中的一大轉折點,這對于未來的發展也有著莫大的影響,除了復讀生以外,應屆生都是第一次參加高考,所以非常的關心高考考哪幾門科目以及各科...作者:山海 時間:2025-10-28 -
2025廣東公費師范生錄取分數線一覽表(國家+省屬)2026高考參考公費師范生是什么意思?公費師范生是指由國家或地方政府出資培養,在師范院校就讀并接受教育的師范類大學生。這類學生可以享受免除學費、住宿費等費用,并獲得國...作者:山海 時間:2025-10-28 -
2025湖南公費師范生錄取分數線一覽表(國家+省屬)2026高考參考公費師范生是什么意思?公費師范生是指由國家或地方政府出資培養,在師范院校就讀并接受教育的師范類大學生。這類學生可以享受免除學費、住宿費等費用,并獲得國...作者:山海 時間:2025-10-28
最新文章
- 高考分數相同位次怎么排名的?高考同分排序規則是什么?
- 新高考全國一卷的省份有哪些 全國新高考一卷使用地區
- 2023高考位次怎么查詢?高考位次查詢系統入口在哪里
- 新高考原始分和賦分是什么意思?新高考是按賦分還是原始分錄取?
- 高考位次計算方法公式是什么?高考一分一段表如何換算位次?
- 2025新高考死亡組合,新高考不建議的選科組合(附3+1+2賦分誰最吃虧)
- 天津高考新政策是3+1+2還是3+3?2023年天津高考新政策細則解讀
- 2024新高考一卷數學題型改變了嗎變化分析及備考建議,命題人是誰?
- 浙江新高考政策選科怎么選,浙江新高考七選三哪個組合好
- 新高考英語和老高考英語有什么區別,新高考英語題型及分值介紹
推薦閱讀
- 2025重慶二本公辦大學排名及分數線(物理類+歷史類,2026參考)
- 2025福建新高考歷史試卷真題及答案解析,附考點題型及分值分布
- 高考沒過本科線可以填報本科志愿嗎?高考沒過本科線能不能上本科?
- 高考考試科目順序和時間-高考流程時間安排詳細(2026參考)
- 高考考哪幾門科目分別多少分?高考總分750分怎么算?
- 2025廣東公費師范生錄取分數線一覽表(國家+省屬)2026高考參考
- 2025湖南公費師范生錄取分數線一覽表(國家+省屬)2026高考參考
- 2025山西公費師范生錄取分數線一覽表(國家+省屬)2026高考參考
- 2025河北公費師范生錄取分數線一覽表(國家+省屬)2026高考參考
- 2025年廣西排名多少能上985?全國985大學在廣西省錄取分數線及位次一覽(2026參考)