2025江西新高考政治試卷真題及答案解析,附考點題型及分值分布
時間:2025-09-29 15:56:34
來源:精英考試網
作者:kokkuri
歷年高考真題卷對于高中生來說彌足珍貴,考過的試卷雖已過時,但真題卻不會完全過時。每一道真題蘊含的知識點、命題思路、階梯邏輯等對于考生來說極具參考價值,綜合多年的高考真題,考生可以從中發現命題規律和考試大綱,把握考試重點,有利于進行接下來的復習和備考。目前江西省2025年高考政治真題已然公布,感興趣的同學趕快來獲取吧!

2025江西新高考政治試卷真題及答案解析
江西省屬于新高考“3+1+2”省份,高考政治科目一般于6月9日下午14:30 - 15:45舉行考試,考試時長75分鐘,試卷滿分為100分。另外,根據該省高考賦分制度來看,政治屬于再選科目,需要將卷面分進行賦分轉換,最終以等級分形式計入考生總成績。
由江西省2025年高考招生規定可知,該省政治卷由本省教育考試院自主命題。據分析,江西政治卷主要題型為單選題和非選擇題,每年試卷各小題考察的知識點會有所調整,以下僅展示2025年江西高考政治卷的題型、分值及考點分布情況,可供參考。
試卷結構:單選題(15題,共45分)+非選擇題(5題,共55分)=100分
| 題型 | 題號 | 考點 | 分值 |
| 單選題(本題共15小題,每小題3分,共45分) | 1 | 馬克思主義科學內涵和理論特質 | 3分 |
| 2 | / | 3分 | |
| 3 | 全國人大常委會關于監督憲法法律實施的法定職責 | 3分 | |
| 4 | 中央八項規定制定和落實過程 | 3分 | |
| 5 | 遵義會議的歷史經驗和現實啟示 | 3分 | |
| 6 | 運用馬克思主義唯物論的基本原理分析現實問題 | 3分 | |
| 7 | 唯物史觀 | 3分 | |
| 8 | 文化強國與文化自信 | 3分 | |
| 9 | / | 3分 | |
| 10 | 國際經濟、圖表分析 | 3分 | |
| 11 | 區域性國際組織、世界多極化、經濟全球化 | 3分 | |
| 12 | 勞動主體資格、勞動關系認定、勞動者權益保護 | 3分 | |
| 13 | 借款、債權、訴訟時效 | 3分 | |
| 14 | 簡單判斷的演繹推理方法綜合運用 | 3分 | |
| 15 | 辨析各種復合判斷的真假、根據思維基本要求進行分析推理 | 3分 | |
| 非選擇題(本題共5小題,共55分) | 16 | 社會主義市場經濟體制 | 10分 |
| 17 | 科學立法 | 9分 | |
| 18 | 飼養人、管理人的法定義務和責任,第三人的過錯責任 | 10分 | |
| 19 | 辯證思維,社會歷史發展規律 | 20分 | |
| 20 | 中國外交政策,新型國際關系,構建人類命運共同體 | 6分 | |
| 考點分析來源于網絡 | |||
2025江西高考政治試卷真題及答案解析
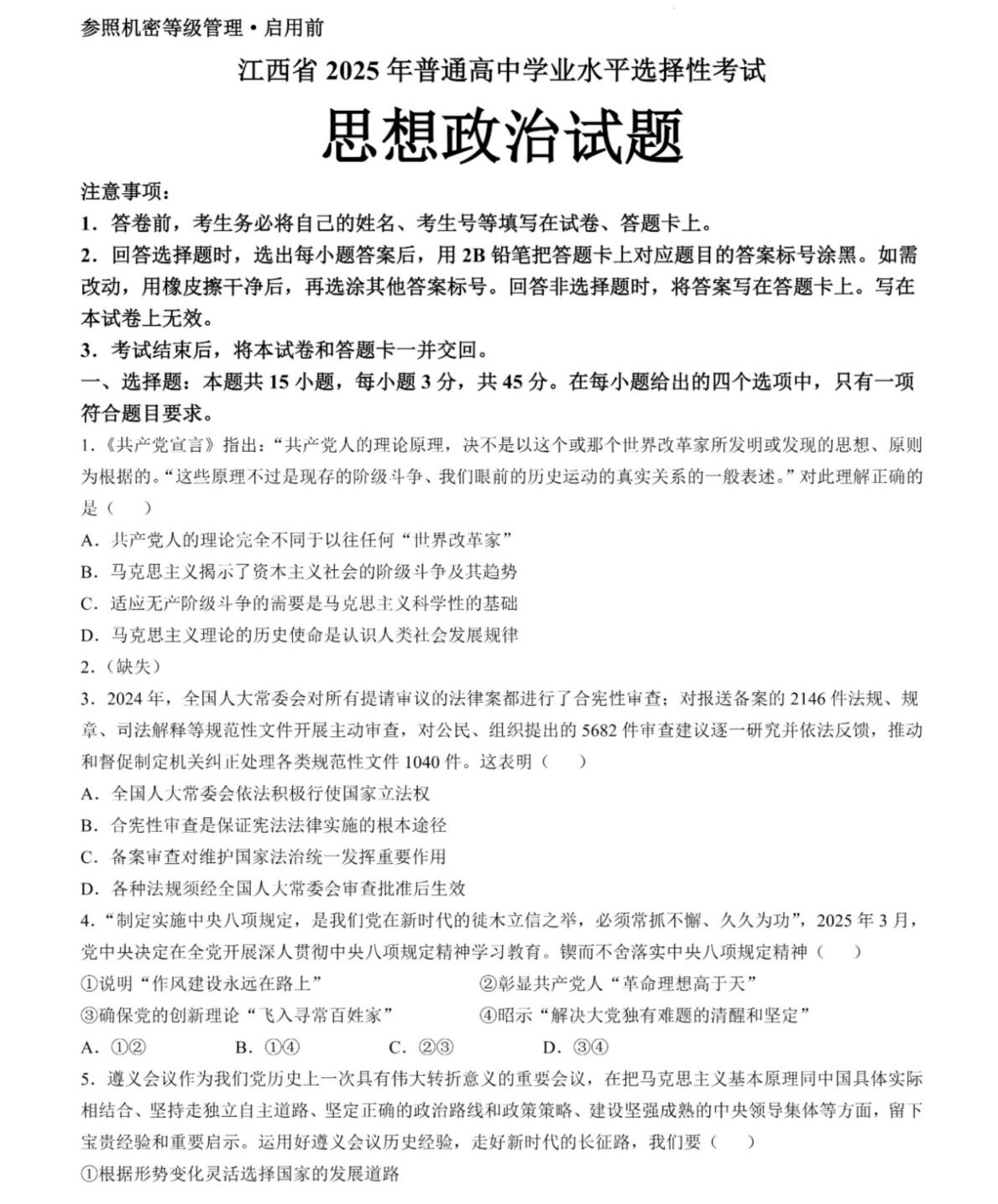
試卷真題:(注:第2題、第9題暫缺失)





答案解析:


以上資料僅供參考 ,具體請以實際情況為準!
相關閱讀
-
2025鄭州市民辦二本院校排名-鄭州最好的民辦二本大學是哪所(附院校名單)民辦二本雖然不如公辦本科那樣吃香,但對于高考生而言其依舊是不可或缺并具有重要意義的。民辦二本能為學生提供本科升學機會,讓畢業生擁有和公辦本科生同等的學...作者:kokkuri 時間:2025-09-29 -
成都民辦本科大學有哪些2025完整名單排名-成都最好的民辦本科大學推薦對于壓線考生來說在志愿填報方面可以選擇的院校多為民辦本科大學,可以選擇的公辦本科院校較少,所以很多分數優勢不是很大的學生也很關心民辦本科有哪些,通過名...作者:山海 時間:2025-09-28 -
南寧民辦本科大學有哪些2025完整名單排名-南寧最好的民辦本科大學推薦對于壓線考生來說在志愿填報方面可以選擇的院校多為民辦本科大學,可以選擇的公辦本科院校較少,所以很多分數優勢不是很大的學生也很關心民辦本科有哪些,通過名...作者:山海 時間:2025-09-28 -
青島民辦本科大學有哪些2025完整名單排名-青島最好的民辦本科大學推薦對于壓線考生來說在志愿填報方面可以選擇的院校多為民辦本科大學,可以選擇的公辦本科院校較少,所以很多分數優勢不是很大的學生也很關心民辦本科有哪些,通過名...作者:山海 時間:2025-09-28 -
大連民辦本科大學有哪些2025完整名單排名-大連最好的民辦本科大學推薦對于壓線考生來說在志愿填報方面可以選擇的院校多為民辦本科大學,可以選擇的公辦本科院校較少,所以很多分數優勢不是很大的學生也很關心民辦本科有哪些,通過名...作者:山海 時間:2025-09-29 -
2025黑龍江民辦大專有哪些學校?(8所完整名單)-黑龍江民辦大專院校排名一覽表民辦大專雖然在多數情況下并不是各位考生報考志愿的優先選擇,但不可否認的是,這些院校也是高等教育領域中不可或缺的重要組成部分,對于某些考生來說具有一定的...作者:kokkuri 時間:2025-09-28
最新文章
- 高考分數相同位次怎么排名的?高考同分排序規則是什么?
- 新高考全國一卷的省份有哪些 全國新高考一卷使用地區
- 2023高考位次怎么查詢?高考位次查詢系統入口在哪里
- 新高考原始分和賦分是什么意思?新高考是按賦分還是原始分錄取?
- 高考位次計算方法公式是什么?高考一分一段表如何換算位次?
- 2025新高考死亡組合,新高考不建議的選科組合(附3+1+2賦分誰最吃虧)
- 天津高考新政策是3+1+2還是3+3?2023年天津高考新政策細則解讀
- 2024新高考一卷數學題型改變了嗎變化分析及備考建議,命題人是誰?
- 浙江新高考政策選科怎么選,浙江新高考七選三哪個組合好
- 新高考英語和老高考英語有什么區別,新高考英語題型及分值介紹
推薦閱讀
- 2025鄭州市民辦二本院校排名-鄭州最好的民辦二本大學是哪所(附院校名單)
- 2025江西新高考政治試卷真題及答案解析,附考點題型及分值分布
- 如何知道自己高考的準確位次?高考位次怎么算最準確?
- 雙一流算是重點大學嗎?一本和雙一流哪個更好?
- 大專一般多少分穩過?100多分能上大專嗎?附專科錄取分數線!
- 成都民辦本科大學有哪些2025完整名單排名-成都最好的民辦本科大學推薦
- 南寧民辦本科大學有哪些2025完整名單排名-南寧最好的民辦本科大學推薦
- 青島民辦本科大學有哪些2025完整名單排名-青島最好的民辦本科大學推薦
- 大連民辦本科大學有哪些2025完整名單排名-大連最好的民辦本科大學推薦
- 第一志愿是什么意思?第一志愿和平行志愿的區別