2025河北新高考生物試卷真題及答案解析,附考點題型及分值分布
時間:2025-09-24 16:33:04
來源:精英考試網
作者:kokkuri
歷年高考真題卷對于高中生來說彌足珍貴,考過的試卷雖已過時,但真題卻不會完全過時。每一道真題蘊含的知識點、命題思路、階梯邏輯等對于考生來說極具參考價值,綜合多年的高考真題,考生可以從中發現命題規律和考試大綱,把握考試重點,有利于進行接下來的復習和備考。目前河北省2025年高考生物真題已然公布,感興趣的同學趕快來獲取吧!

2025河北新高考生物試卷真題及答案解析
河北省屬于新高考“3+1+2”省份,高考生物科目一般于6月9日下午17:00 - 18:15舉行考試,考試時長75分鐘,試卷滿分為100分。另外,根據該省高考賦分制度來看,生物屬于再選科目,需要將卷面分進行賦分轉換,最終以等級分形式計入考生總成績。
由河北省2025年高考招生規定可知,該省生物卷由本省教育考試院自主命題。據分析,河北生物卷主要題型為單選題、多選題和非選擇題,每年試卷各小題考察的知識點會有所調整,以下僅展示2025年河北高考生物卷的題型、分值及考點分布情況,可供參考。
試卷結構:單選題(13題,共26分)+多選題(5題,共15分)+非選擇題(5題,共59分)=100分
| 題型 | 題號 | 考點 | 分值 |
| 單選題(本題共13小題,每小題2分,共26分) | 1 | ATP的產生和消耗 | 2分 |
| 2 | 教材基礎實驗 | 2分 | |
| 3 | 生物體內有機物的辨析 | 2分 | |
| 4 | 光合作用與呼吸作用過程分析 | 2分 | |
| 5 | 教材經典實驗辨析 | 2分 | |
| 6 | 基因的表達 | 2分 | |
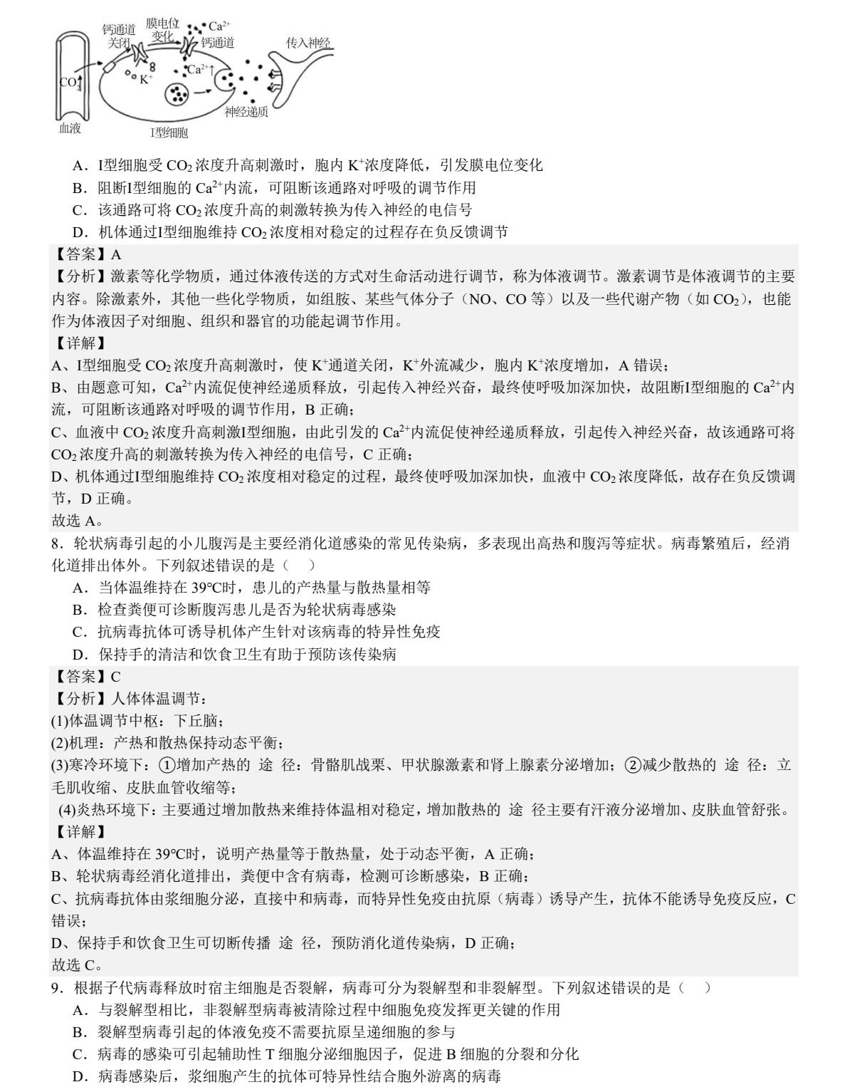
| 7 | 興奮在神經元之間的傳遞 | 2分 | |
| 8 | 體溫平衡調節、特異性免疫 | 2分 | |
| 9 | 特異性免疫 | 2分 | |
| 10 | 生態系統的結構和功能 | 2分 | |
| 11 | 群落的結構、生態工程 | 2分 | |
| 12 | 生物的進化 | 2分 | |
| 13 | 細胞工程和胚胎工程 | 2分 | |
| 多選題(本題共5小題,每小題3分,共15分) | 14 | 細胞呼吸的過程 | 3分 |
| 15 | 染色體變異、人類遺傳病與電泳圖分析 | 3分 | |
| 16 | 神經調節 | 3分 | |
| 17 | 群落的演替 | 3分 | |
| 18 | 微生物的培養 | 3分 | |
| 非選擇題(本題共5小題,共59分) | 19 | 擬南芥對砷脅迫耐受機制的探究實驗 | 11分 |
| 20 | 神經調節和體液調節 | 10分 | |
| 21 | 種群、群落 | 11分 | |
| 22 | 基因工程 | 14分 | |
| 23 | 遺傳的基本規律、染色體交換、配子致死 | 13分 | |
| 考點分析來源于網絡 | |||
2025河北高考生物試卷真題及答案解析
試卷真題:






答案解析:













以上資料僅供參考,具體請以實際情況為準!
相關閱讀
-
2025廣州市民辦二本院校排名-廣州最好的民辦二本大學是哪所(附院校名單)民辦二本雖然不如公辦本科那樣吃香,但對于高考生而言其依舊是不可或缺并具有重要意義的。民辦二本能為學生提供本科升學機會,讓畢業生擁有和公辦本科生同等的學...作者:kokkuri 時間:2025-09-24 -
2025河北新高考地理試卷真題及答案解析,附考點題型及分值分布歷年高考真題卷對于高中生來說彌足珍貴,考過的試卷雖已過時,但真題卻不會完全過時。每一道真題蘊含的知識點、命題思路、階梯邏輯等對于考生來說極具參考價值,...作者:kokkuri 時間:2025-09-24 -
航空六子是哪六所學校2025航空六所大學排名順序及錄取分數線(2026參考)隨著隨著航空航天、民航等領域快速發展,人才需求持續增長,報考航空大學選擇航空類專業將來面向航空領域就業確實是一個不錯選擇,很多準備報考航空大學的考生非...作者:山海 時間:2025-09-23 -
烏魯木齊公辦本科大學有哪些2025完整名單排名-烏魯木齊最好的公辦本科大學推薦在志愿填報時廣大學子普遍想要報考公辦大學,畢竟相比民辦大學,公辦大學的優勢還是比較多的,如學費合理、教學資源豐富、學習氛圍濃厚、就業競爭力強等等,很多...作者:山海 時間:2025-09-23 -
大連公辦本科大學有哪些2025完整名單排名-大連最好的公辦本科大學推薦在志愿填報時廣大學子普遍想要報考公辦大學,畢竟相比民辦大學,公辦大學的優勢還是比較多的,如學費合理、教學資源豐富、學習氛圍濃厚、就業競爭力強等等,很多...作者:山海 時間:2025-09-23 -
蘭州公辦本科大學有哪些2025完整名單排名-蘭州最好的公辦本科大學推薦在志愿填報時廣大學子普遍想要報考公辦大學,畢竟相比民辦大學,公辦大學的優勢還是比較多的,如學費合理、教學資源豐富、學習氛圍濃厚、就業競爭力強等等,很多...作者:山海 時間:2025-09-23
最新文章
- 高考分數相同位次怎么排名的?高考同分排序規則是什么?
- 新高考全國一卷的省份有哪些 全國新高考一卷使用地區
- 2023高考位次怎么查詢?高考位次查詢系統入口在哪里
- 新高考原始分和賦分是什么意思?新高考是按賦分還是原始分錄取?
- 高考位次計算方法公式是什么?高考一分一段表如何換算位次?
- 2025新高考死亡組合,新高考不建議的選科組合(附3+1+2賦分誰最吃虧)
- 天津高考新政策是3+1+2還是3+3?2023年天津高考新政策細則解讀
- 2024新高考一卷數學題型改變了嗎變化分析及備考建議,命題人是誰?
- 浙江新高考政策選科怎么選,浙江新高考七選三哪個組合好
- 新高考英語和老高考英語有什么區別,新高考英語題型及分值介紹
推薦閱讀
- 2025廣州市民辦二本院校排名-廣州最好的民辦二本大學是哪所(附院校名單)
- 2025河北新高考生物試卷真題及答案解析,附考點題型及分值分布
- 2025河北新高考地理試卷真題及答案解析,附考點題型及分值分布
- 中外合作辦學畢業證含金量高嗎受國家認可嗎?和普遍畢業證有區別嗎?
- 定向醫學生怎么報名志愿怎么填?附定向醫學生報考條件及要求!
- 航空六子是哪六所學校2025航空六所大學排名順序及錄取分數線(2026參考)
- 烏魯木齊公辦本科大學有哪些2025完整名單排名-烏魯木齊最好的公辦本科大學推薦
- 大連公辦本科大學有哪些2025完整名單排名-大連最好的公辦本科大學推薦
- 蘭州公辦本科大學有哪些2025完整名單排名-蘭州最好的公辦本科大學推薦
- 長沙民辦本科大學有哪些2025完整名單排名-長沙最好的民辦本科大學推薦