2025北京新高考語文試卷真題及答案解析,附考點題型及分值分布
時間:2025-09-05 16:10:50
來源:精英考試網
作者:kokkuri
歷年高考真題卷對于高中生來說彌足珍貴,考過的試卷雖已過時,但真題卻不會完全過時。每一道真題蘊含的知識點、命題思路、階梯邏輯等對于考生來說極具參考價值,綜合多年的高考真題,考生可以從中發現命題規律和考試大綱,把握考試重點,有利于進行接下來的復習和備考。目前北京市2025年高考語文真題已然公布,感興趣的同學趕快來獲取吧!

2025北京新高考語文試卷真題及答案解析
北京市屬于新高考“3+3”省份,高考語文科目一般于6月7日上午09:00 - 11:30舉行考試,考試時長150分鐘,試卷滿分為150分。另外,根據該市高考賦分制度來看,語文屬于統考科目,單科成績無需進行賦分轉換,可直接以卷面分計入考生總成績。
一直以來,北京市在統考科目上都采用的是自主命題卷而非全國卷,語文科目試卷的命題由本市教育考試院來組織完成。據分析,北京語文卷主要題型包括各類文本閱讀、詩歌鑒賞、名句默寫、語言基礎運用、寫作等。以下僅展示2025年北京高考語文卷的題型、分值及考點分布情況,可供參考。
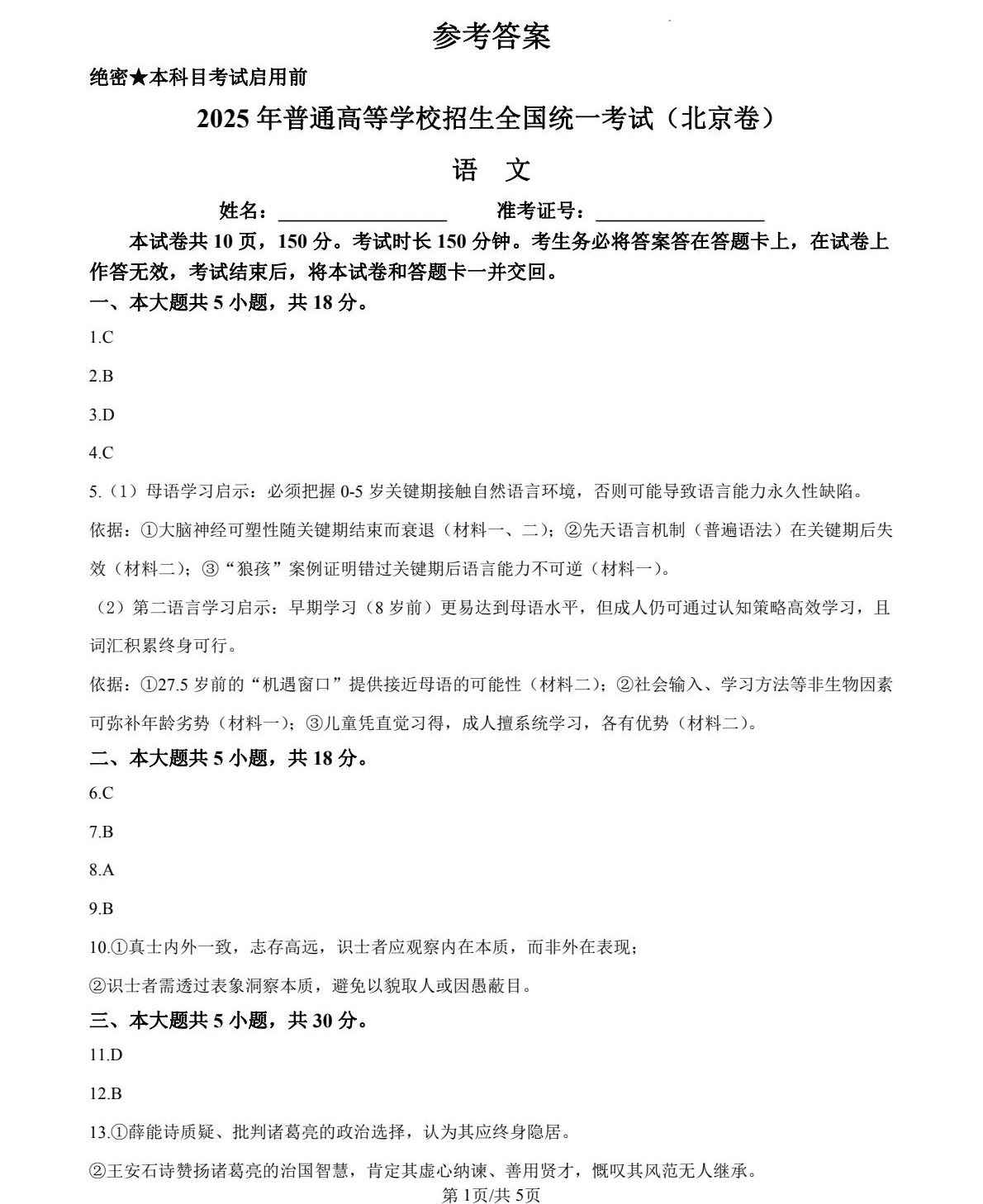
試卷結構:信息類文本閱讀(18分)+文言文閱讀(18分)+詩歌鑒賞(12分)+名句默寫(8分)+名著閱讀(10分)+文學類文本閱讀(18分)+語言基礎運用(6分)+微寫作(10分)+作文(50分)=150分
| 題型 | 題號 | 分值參考 | 考點 |
| 信息類文本閱讀(共5題,18分) | 1 | 3分 | 題材:科學論文(語言學習關鍵期相關研究) 考點:信息篩選與理解+概念辨析+推斷分析+概括啟示與理論依據 |
| 2 | 3分 | ||
| 3 | 3分 | ||
| 4 | 3分 | ||
| 5 | 6分 | ||
| 文言文閱讀(共5題,18分) | 6 | 3分 | 題材:《呂氏春秋·士容》 考點:實詞解釋+虛詞用法辨析+語句理解+文意推斷+分析概括 |
| 7 | 3分 | ||
| 8 | 3分 | ||
| 9 | 3分 | ||
| 10 | 6分 | ||
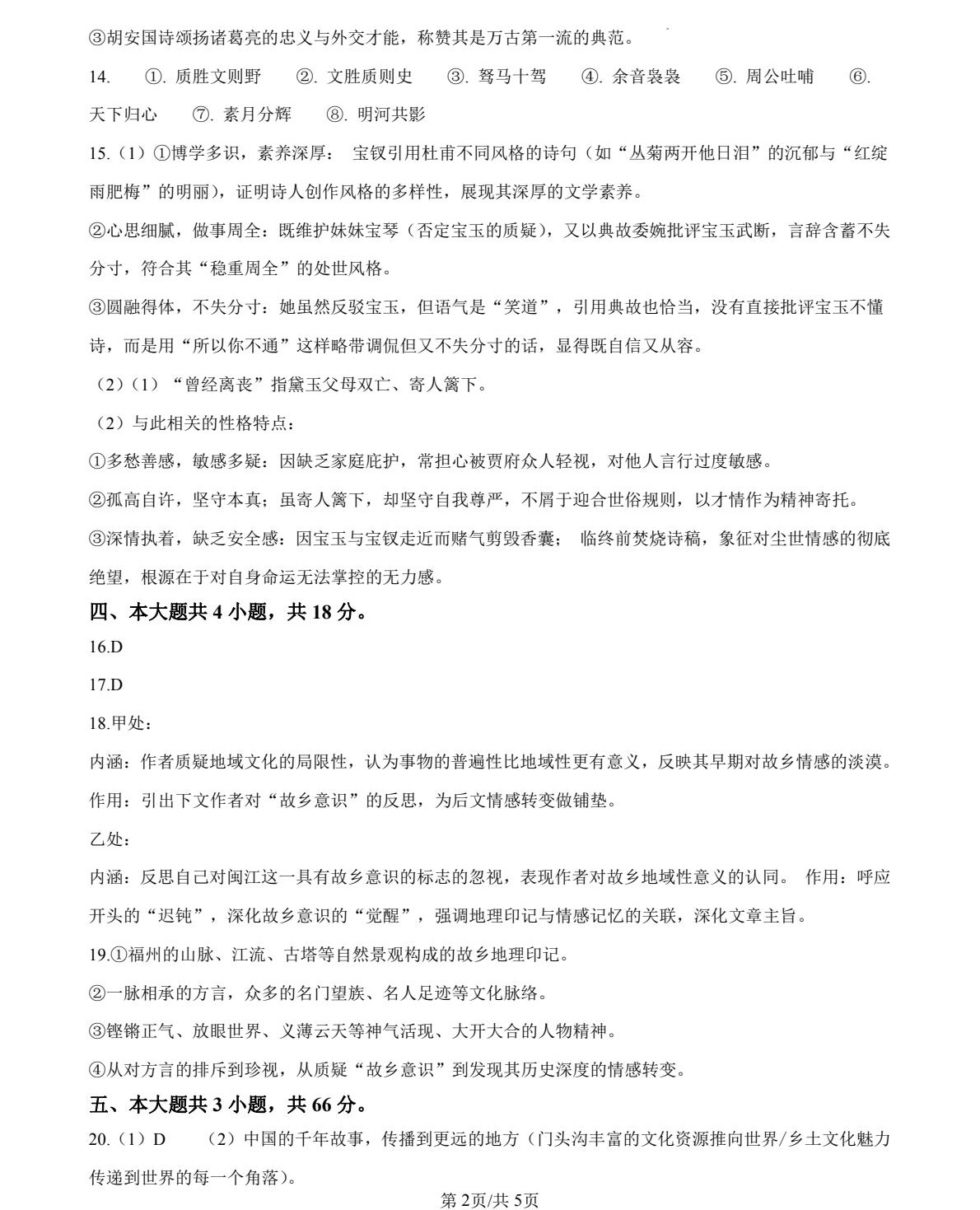
| 詩歌鑒賞(共3題,12分) | 11 | 3分 | 題材:薛能《游嘉州后溪》、王安石《諸葛武侯》、胡安國《赤壁》 考點:理解內容+賞析手法+分析概括 |
| 12 | 3分 | ||
| 13 | 6分 | ||
| 名句默寫(8分) | 14 | 8分 | 題材:《論語·雍也》《荀子·勸學》《赤壁賦》《短歌行》《念奴嬌·過洞庭》 |
| 名著閱讀(10分) | 15 | 10分 | 題材:《紅樓夢》 考點:人物形象分析、人物身世與其性格的關系 |
| 文學類文本閱讀(共4題,18分) | 16 | 3分 | 題材:散文《故鄉的紋路》 考點:詞語解說+文章理解+賞析句子含義及作用+賞祈標題 |
| 17 | 3分 | ||
| 18 | 6分 | ||
| 19 | 6分 | ||
| 語言基礎運用(6分) | 20 | 6分 | 題材:門頭溝 考點:選擇+情境補寫 |
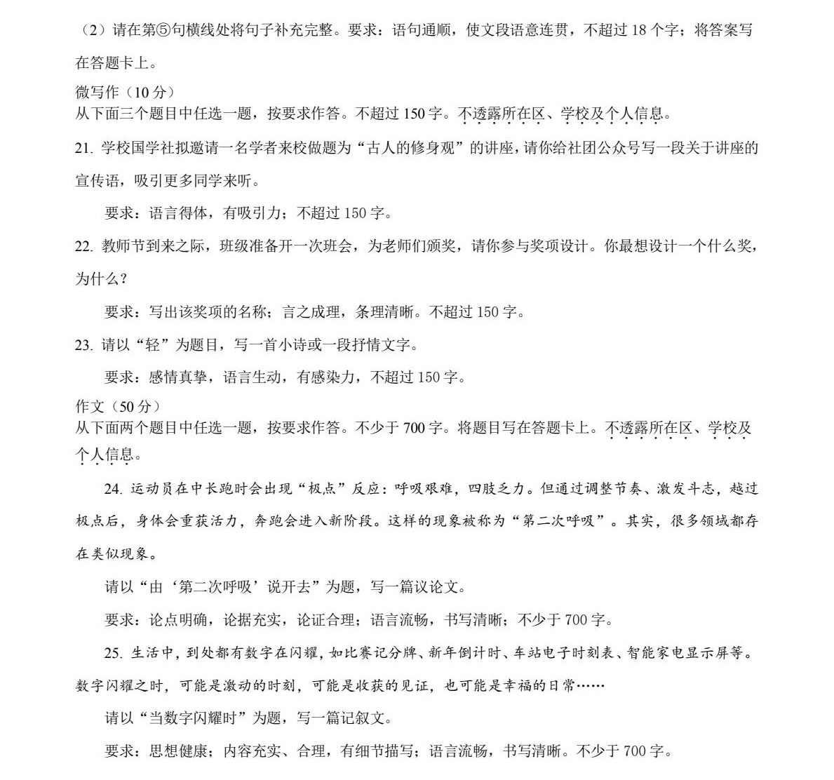
| 微寫作(任選一題,10分) | 21 | 10分 | 題材:“古人的修身觀”講座宣傳語/教師節獎項設計/輕 考點:實用類+實用類+抒情類 |
| 22 | |||
| 23 | |||
| 作文(任選一題,50分) | 24 | 50分 | 題材:“由‘第二次呼吸’說開去”為題(議論文)/以“當數字閃耀時”為題(記敘文) 考點:議論文/記敘文 |
| 25 | |||
| 考點分析來源于網絡 | |||
2025北京高考語文試卷真題及答案解析
試卷真題:









答案解析:





以上資料僅供參考,具體請以實際情況為準!
相關閱讀
-
2025貴州省民辦二本院校排名-貴州最好的民辦二本大學是哪所(附院校名單)民辦教育是我國高等教育的一個重要組成部分,其能為學生提供更多的升學機會,緩解公辦院校的招生壓力,在不占用國家財政撥款的情況下為社會培養大量各類人才,補...作者:kokkuri 時間:2025-09-05 -
2025北京新高考生物試卷真題及答案解析,附考點題型及分值分布歷年高考真題卷對于高中生來說彌足珍貴,考過的試卷雖已過時,但真題卻不會完全過時。每一道真題蘊含的知識點、命題思路、階梯邏輯等對于考生來說極具參考 價值...作者:kokkuri 時間:2025-09-05 -
黑龍江民辦本科大學有哪些2025完整名單排名-黑龍江最好的民辦本科大學推薦高考志愿填報時對于壓本科線的考生來說可選的范圍就沒有那么廣泛了,大多面向民辦本科大學,像部分學生不想去外省讀大學就很關心本省的民辦本科大學名單排名,為...作者:山海 時間:2025-09-04 -
吉林民辦本科大學有哪些2025完整名單排名-吉林最好的民辦本科大學推薦高考志愿填報時對于壓本科線的考生來說可選的范圍就沒有那么廣泛了,大多面向民辦本科大學,像部分學生不想去外省讀大學就很關心本省的民辦本科大學名單排名,為...作者:山海 時間:2025-09-04 -
遼寧民辦本科大學有哪些2025完整名單排名-遼寧最好的民辦本科大學推薦高考志愿填報時對于壓本科線的考生來說可選的范圍就沒有那么廣泛了,大多面向民辦本科大學,像部分學生不想去外省讀大學就很關心本省的民辦本科大學名單排名,為...作者:山海 時間:2025-09-04 -
山西民辦本科大學有哪些2025完整名單排名-山西最好的民辦本科大學推薦高考志愿填報時對于壓本科線的考生來說可選的范圍就沒有那么廣泛了,大多面向民辦本科大學,像部分學生不想去外省讀大學就很關心本省的民辦本科大學名單排名,為...作者:山海 時間:2025-09-04
最新文章
- 高考分數相同位次怎么排名的?高考同分排序規則是什么?
- 新高考全國一卷的省份有哪些 全國新高考一卷使用地區
- 2023高考位次怎么查詢?高考位次查詢系統入口在哪里
- 新高考原始分和賦分是什么意思?新高考是按賦分還是原始分錄取?
- 高考位次計算方法公式是什么?高考一分一段表如何換算位次?
- 2025新高考死亡組合,新高考不建議的選科組合(附3+1+2賦分誰最吃虧)
- 天津高考新政策是3+1+2還是3+3?2023年天津高考新政策細則解讀
- 2024新高考一卷數學題型改變了嗎變化分析及備考建議,命題人是誰?
- 浙江新高考政策選科怎么選,浙江新高考七選三哪個組合好
- 新高考英語和老高考英語有什么區別,新高考英語題型及分值介紹
推薦閱讀
- 2025貴州省民辦二本院校排名-貴州最好的民辦二本大學是哪所(附院校名單)
- 2025北京新高考語文試卷真題及答案解析,附考點題型及分值分布
- 2025北京新高考生物試卷真題及答案解析,附考點題型及分值分布
- 中外合作辦學收費多高?上中外合作辦學大學到底值不值?
- 中外合作辦學不用高考嗎?中外合作辦學看不看高考分數?
- 平行志愿45個只填20個可以嗎?45個志愿最好填多少個?
- 黑龍江民辦本科大學有哪些2025完整名單排名-黑龍江最好的民辦本科大學推薦
- 吉林民辦本科大學有哪些2025完整名單排名-吉林最好的民辦本科大學推薦
- 遼寧民辦本科大學有哪些2025完整名單排名-遼寧最好的民辦本科大學推薦
- 山西民辦本科大學有哪些2025完整名單排名-山西最好的民辦本科大學推薦