2025北京新高考地理試卷真題及答案解析,附考點題型及分值分布
時間:2025-09-04 15:40:31
來源:精英考試網
作者:kokkuri
歷年高考真題卷對于高中生來說彌足珍貴,考過的試卷雖已過時,但真題卻不會完全過時。每一道真題蘊含的知識點、命題思路、階梯邏輯等對于考生來說極具參考價值,綜合多年的高考真題,考生可以從中發現命題規律和考試大綱,把握考試重點,有利于進行接下來的復習和備考。目前北京市2025年高考地理真題已然公布,感興趣的同學趕快來獲取吧!

2025北京新高考地理試卷真題及答案解析
北京市屬于新高考“3+3”省份,高考地理科目一般于6月10日下午15:30 - 17:00舉行考試,考試時長90分鐘,試卷滿分為100分。另外,根據該市高考賦分制度來看,地理屬于選考科目,需要將卷面分進行賦分轉換,最終以等級分形式計入考生總成績。
由北京市2025年高考招生規定可知,該市地理卷由本市教育考試院自主命題。據分析,北京地理卷主要題型為單選題和非選擇題,每年試卷各小題考察的知識點會有所調整,以下僅展示2025年北京高考地理卷的題型、分值及考點分布情況,可供參考。
試卷結構:單選題(15題,共45分)+非選擇題(5題,共55分)=100分
| 題型 | 題號 | 考點 | 分值 |
| 單選題(本題共15小題,每小題3分,共45分) | 1 | 24節氣、區域常見植被及其與自然環境的關系 | 3分 |
| 2 | 3分 | ||
| 3 | 3分 | ||
| 4 | 地球運動、能源結構調整 | 3分 | |
| 5 | 3分 | ||
| 6 | 區域地形差異和產業發展 | 3分 | |
| 7 | 3分 | ||
| 8 | 等壓線的判讀、地球上的大氣運動 | 3分 | |
| 9 | 地球的歷史、構造地貌的形成 | 3分 | |
| 10 | 3分 | ||
| 11 | 區域自然環境的變化及其對動物生活環境的影響 | 3分 | |
| 12 | 3分 | ||
| 13 | 區域生態環境的恢復治理 | 3分 | |
| 14 | 3分 | ||
| 15 | 建設主體功能區 | 3分 | |
| 非選擇題(本題共5小題,共55分) | 16 | 區域農業發展和區域生態問題間的相互關系,以及地理信息技術在區域自然災害的檢測、防治中的作用 | 13分 |
| 17 | 交通線的分布特征、區域工業發展的區位條件 | 8分 | |
| 18 | 山地垂直氣候和垂直植被發育的差異和原因,以及山地環境對人類活動造成的影響 | 13分 | |
| 19 | 產業區位因素及其變化、區域可持續發展 | 14分 | |
| 20 | 國家安全、可持續發展 | 7分 | |
| 考點分析來源于網絡 | |||
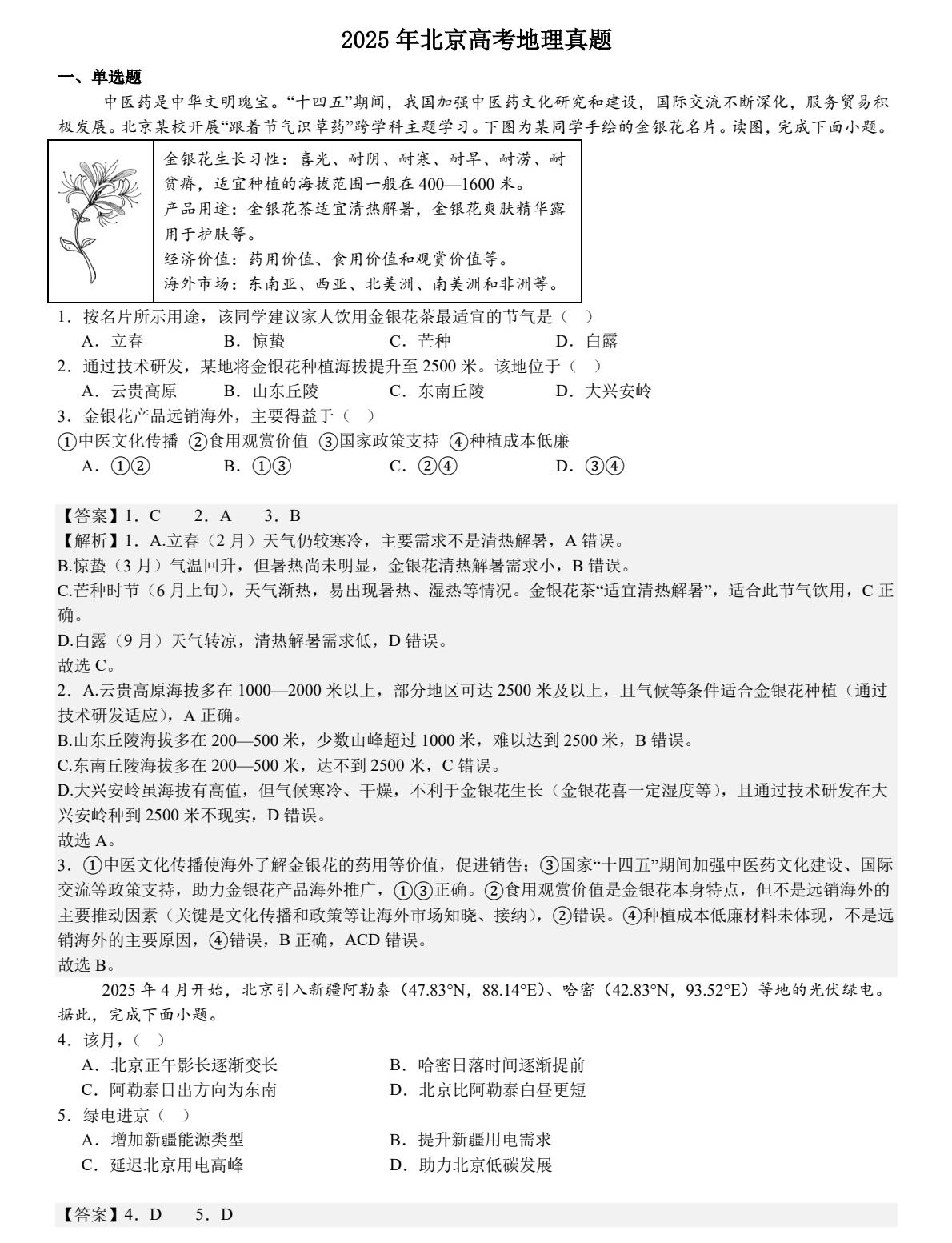
2025北京高考地理試卷真題及答案解析
試卷真題:






答案解析:










以上資料僅供參考,具體請以實際情況為準!
相關閱讀
-
2025內蒙古民辦二本院校排名-內蒙古最好的民辦二本大學是哪所(附院校名單)民辦教育是我國高等教育的一個重要組成部分,其能為學生提供更多的升學機會,緩解公辦院校的招生壓力,在不占用國家財政撥款的情況下為社會培養大量各類人才,補...作者:kokkuri 時間:2025-09-04 -
河北民辦本科大學有哪些2025完整名單排名-河北最好的民辦本科大學推薦高考志愿填報時對于壓本科線的考生來說可選的范圍就沒有那么廣泛了,大多面向民辦本科大學,像部分學生不想去外省讀大學就很關心本省的民辦本科大學名單排名,為...作者:山海 時間:2025-09-03 -
江西民辦本科大學有哪些2025完整名單排名-江西最好的民辦本科大學推薦高考志愿填報時對于壓本科線的考生來說可選的范圍就沒有那么廣泛了,大多面向民辦本科大學,像部分學生不想去外省讀大學就很關心本省的民辦本科大學名單排名,為...作者:山海 時間:2025-09-03 -
安徽民辦本科大學有哪些2025完整名單排名-安徽最好的民辦本科大學推薦高考志愿填報時對于壓本科線的考生來說可選的范圍就沒有那么廣泛了,大多面向民辦本科大學,像部分學生不想去外省讀大學就很關心本省的民辦本科大學名單排名,為...作者:山海 時間:2025-09-03 -
天津公辦本科大學有哪些2025完整名單排名-天津最好的公辦本科大學推薦在志愿填報時公辦性質的大學往往會更受歡迎,這主要是因為公辦性質的大學學費相對更加合理,大多數家庭都能夠承擔,且公辦大學學術氛圍會更加的濃厚,教育資源也...作者:山海 時間:2025-09-03 -
2025高考視力受限專業一覽表:哪些專業對視力有要求?(2026參考)高考體檢結果對于學生來說具有重要的參考價值,除了能讓學生了解自身的身體健康狀況,還為學生填報院校和專業志愿提供了指導意見。全國高校開設的各個專業都有其...作者:kokkuri 時間:2025-09-03
最新文章
- 高考分數相同位次怎么排名的?高考同分排序規則是什么?
- 新高考全國一卷的省份有哪些 全國新高考一卷使用地區
- 2023高考位次怎么查詢?高考位次查詢系統入口在哪里
- 新高考原始分和賦分是什么意思?新高考是按賦分還是原始分錄取?
- 高考位次計算方法公式是什么?高考一分一段表如何換算位次?
- 2025新高考死亡組合,新高考不建議的選科組合(附3+1+2賦分誰最吃虧)
- 天津高考新政策是3+1+2還是3+3?2023年天津高考新政策細則解讀
- 2024新高考一卷數學題型改變了嗎變化分析及備考建議,命題人是誰?
- 浙江新高考政策選科怎么選,浙江新高考七選三哪個組合好
- 新高考英語和老高考英語有什么區別,新高考英語題型及分值介紹
推薦閱讀
- 2025內蒙古民辦二本院校排名-內蒙古最好的民辦二本大學是哪所(附院校名單)
- 2025北京新高考地理試卷真題及答案解析,附考點題型及分值分布
- 成績一般能選物化地嗎?選物化地最忌三種人?
- 同一學校可以填兩個專業組嗎?同一院校兩個專業組怎么錄取?
- 高考一般被第幾個志愿錄取?高考志愿錄取核心順序是怎樣的?
- 河北民辦本科大學有哪些2025完整名單排名-河北最好的民辦本科大學推薦
- 江西民辦本科大學有哪些2025完整名單排名-江西最好的民辦本科大學推薦
- 安徽民辦本科大學有哪些2025完整名單排名-安徽最好的民辦本科大學推薦
- 天津公辦本科大學有哪些2025完整名單排名-天津最好的公辦本科大學推薦
- 文科可以報國防科技大學嗎?國防科大文科專業哪個好?