2025北京新高考化學試卷真題及答案解析,附考點題型及分值分布
時間:2025-09-02 14:55:37
來源:精英考試網
作者:kokkuri
歷年高考真題卷對于高中生來說彌足珍貴,考過的試卷雖已過時,但真題卻不會完全過時。每一道真題蘊含的知識點、命題思路、階梯邏輯等對于考生來說極具參考價值,綜合多年的高考真題,考生可以從中發現命題規律和考試大綱,把握考試重點,有利于進行接下來的復習和備考。目前北京市2025年高考化學真題已然公布,感興趣的同學趕快來獲取吧!

2025北京新高考化學試卷真題及答案解析
北京市屬于新高考“3+3”省份,高考化學科目一般于6月9日下午15:30 - 17:00舉行考試,考試時長90分鐘,試卷滿分為100分。另外,根據該市高考賦分制度來看,化學屬于選考科目,需要將卷面分進行賦分轉換,最終以等級分形式計入考生總成績。
由北京市2025年高考招生規定可知,該市化學卷由本市教育考試院自主命題。據分析,北京化學卷主要題型為單選題和非選擇題,每年試卷各小題考察的知識點會有所調整,以下僅展示2025年北京高考化學卷的題型、分值及考點分布情況,可供參考。
試卷結構:單選題(14題,共42分)+非選擇題(5題,共58分)=100分
| 題型 | 題號 | 考點 | 分值 |
| 單選題(本題共14小題,每小題3分,共42分) | 1 | 月壤鈦鐵礦中氫的存在形態、加熱反應產物判斷、反應類型識別、物態變化中的能量分析 | 3分 |
| 2 | 乙醇分子模型、VSEPR模型、原子結構示意圖、價層電子排布式 | 3分 | |
| 3 | 高分子判斷、水解產物、加氫反應 | 3分 | |
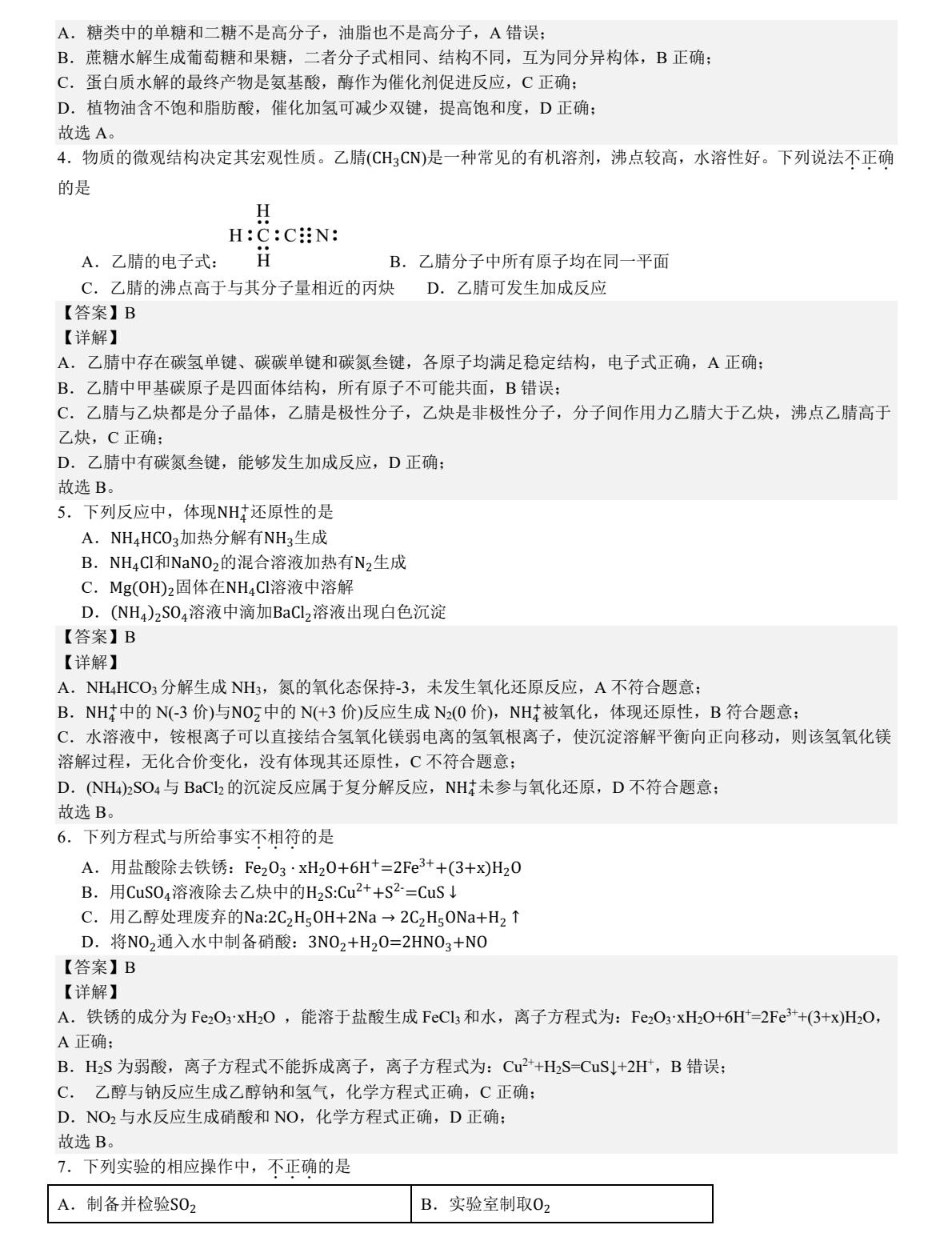
| 4 | 乙腈的電子式、分子空間構型、沸點比較依據、反應類型(加成)預測 | 3分 | |
| 5 | 分解反應、歸中反應、復分解反應 | 3分 | |
| 6 | HCI除鐵銹、CuSO4與H2S、乙醇與Na、NO2與水 | 3分 | |
| 7 | 制備并檢驗SO2、實驗室制O2分液、蒸餾 | 3分 | |
| 8 | 氯氣與氫氧化鈉溶液的反應方程式正誤判斷、辨析溶解度曲線、化學實驗基本操作 | 3分 | |
| 9 | I-的強還原性、BaCO3可溶于鹽酸、中和反應的熱效應、氫鍵 | 3分 | |
| 10 | 方程式書寫、斷鍵分析、原子利用率、催化劑的催化機理 | 3分 | |
| 11 | 熱效應、蓋斯定律、斷鍵及狀態改變能量變化 | 3分 | |
| 12 | 平衡移動、配合物轉化過程分析、離子濃度比較 | 3分 | |
| 13 | 手性碳原子、陌生有機方程式的配平、有機反應類型的判斷、官能團水解反應的判斷 | 3分 | |
| 14 | 電解產物分析、原電池原理、現象分析 | 3分 | |
| 非選擇題(本題共5小題,共58分) | 15 | 軌道表示式、鍵角比較、配位原子、晶胞密度、圖像分析、平衡移動 | 10分 |
| 16 | 電極反應、電量-物質的量換算、電解質結構、方程式書寫、回收利用流程 | 12分 | |
| 17 | 官能團識別、方程式書寫、光譜分析、反應類型判斷、氨基保護策略 | 12分 | |
| 18 | 熱化學方程式、反應機理、離子方程式、雜志控制、尾氣吸收、競爭反應平衡分析 | 13分 | |
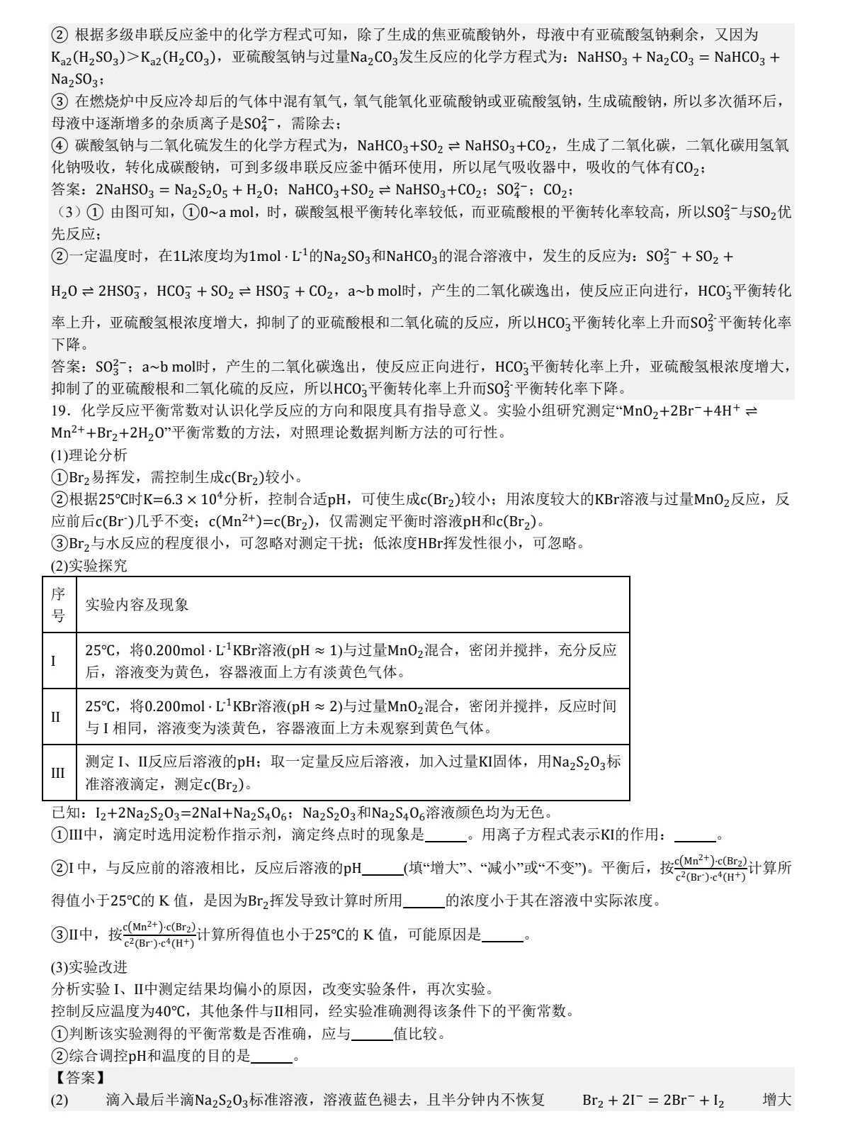
| 19 | 滴定分析、pH變化、平衡常數計算、誤差分析、實驗條件優化 | 11分 | |
| 考點分析來源于網絡 | |||
2025北京高考化學試卷真題及答案解析
試卷真題:








答案解析:















以上資料僅供參考,具體請以實際情況為準!
相關閱讀
-
2025寧夏省民辦二本院校排名-寧夏最好的民辦二本大學是哪所(附院校名單)民辦教育是我國高等教育的一個重要組成部分,其能為學生提供更多的升學機會,緩解公辦院校的招生壓力,在不占用國家財政撥款的情況下為社會培養大量各類人才,補...作者:kokkuri 時間:2025-09-02 -
2025北京新高考物理試卷真題及答案解析,附考點題型及分值分布歷年高考真題卷對于高中生來說彌足珍貴,考過的試卷雖已過時,但真題卻不會完全過時。每一道真題蘊含的知識點、命題思路、階梯邏輯等對于考生來說極具參考價值,...作者:kokkuri 時間:2025-09-02 -
2025本科“綠牌專業”榜單公布!熱門、吃香、就業前景好的專業盤點!大學專業的選擇對于今后的職業發展有著重要影響,所以大家在選擇專業時要慎重,切勿跟風,在選擇熱門就業前景好的專業時,一定要結合自己的興趣愛好職業規劃等綜...作者:山海 時間:2025-09-01 -
濟南市公辦二本大學有哪些:濟南公辦二本院校名單及排名一覽表!(2025參考)在高考招生中,廣大考生對于公辦二本大學通常具有較高的報考熱情,畢竟其相對于民辦二本院校在學費、教育質量、社會認可度等方面更具優勢。這導致公辦二本院校的...作者:kokkuri 時間:2025-09-02 -
杭州市公辦二本大學有哪些:杭州公辦二本院校名單及排名一覽表!(2025參考)在高考招生中,廣大考生對于公辦二本大學通常具有較高的報考熱情,畢竟其相對于民辦二本院校在學費、教育質量、社會認可度等方面更具優勢。這導致公辦二本院校的...作者:kokkuri 時間:2025-09-02 -
2025青海省民辦二本院校排名-青海最好的民辦二本大學是哪所(附院校名單)民辦教育是我國高等教育的一個重要組成部分,其能為學生提供更多的升學機會,緩解公辦院校的招生壓力,在不占用國家財政撥款的情況下為社會培養大量各類人才,補...作者:kokkuri 時間:2025-09-02
最新文章
- 高考分數相同位次怎么排名的?高考同分排序規則是什么?
- 新高考全國一卷的省份有哪些 全國新高考一卷使用地區
- 2023高考位次怎么查詢?高考位次查詢系統入口在哪里
- 新高考原始分和賦分是什么意思?新高考是按賦分還是原始分錄取?
- 高考位次計算方法公式是什么?高考一分一段表如何換算位次?
- 2025新高考死亡組合,新高考不建議的選科組合(附3+1+2賦分誰最吃虧)
- 天津高考新政策是3+1+2還是3+3?2023年天津高考新政策細則解讀
- 2024新高考一卷數學題型改變了嗎變化分析及備考建議,命題人是誰?
- 浙江新高考政策選科怎么選,浙江新高考七選三哪個組合好
- 新高考英語和老高考英語有什么區別,新高考英語題型及分值介紹
推薦閱讀
- 2025寧夏省民辦二本院校排名-寧夏最好的民辦二本大學是哪所(附院校名單)
- 2025北京新高考化學試卷真題及答案解析,附考點題型及分值分布
- 2025北京新高考物理試卷真題及答案解析,附考點題型及分值分布
- 2026在家復讀如何報名高考 需要哪些材料(報名時間+報名方法流程)
- 2025本科“綠牌專業”榜單公布!熱門、吃香、就業前景好的專業盤點!
- 強基計劃不適合什么樣的學生?三種人不建議報名強基計劃!
- 濟南市公辦二本大學有哪些:濟南公辦二本院校名單及排名一覽表!(2025參考)
- 杭州市公辦二本大學有哪些:杭州公辦二本院校名單及排名一覽表!(2025參考)
- 2025青海省民辦二本院校排名-青海最好的民辦二本大學是哪所(附院校名單)
- 2025安徽省民辦二本院校排名-安徽最好的民辦二本大學是哪所(附院校名單)