2025山東新高考生物試卷真題及答案解析,附考點題型及分值分布
時間:2025-08-26 16:26:19
來源:精英考試網
作者:kokkuri
歷年高考真題卷對于高中生來說彌足珍貴,考過的試卷雖已過時,但真題卻不會完全過時。每一道真題蘊含的知識點、命題思路、階梯邏輯等對于考生來說極具參考價值,綜合多年的高考真題,考生可以從中發現命題規律和考試大綱,把握考試重點,有利于進行接下來的復習和備考。目前山東省2025年高考生物真題已然公布,感興趣的同學趕快來獲取吧!

2025山東新高考生物試卷真題及答案解析
山東省屬于新高考“3+3”省份,高考生物科目一般于6月10日上午11:00 - 12:30舉行考試,考試時長90分鐘,試卷滿分為100分。另外,根據該省高考賦分制度來看,生物屬于選考科目,需要將卷面分進行賦分轉換,最終以等級分形式計入考生總成績。
由山東省2025年高考招生規定可知,該省生物卷由本省教育考試院自主命題。據分析,山東生物卷主要題型為單選題、多選題和非選擇題,每年試卷各小題考察的知識點會有所調整,以下僅展示2025年山東高考生物卷的題型、分值及考點分布情況,可供參考。
試卷結構:單選題(15題,共30分)+多選題(5小題,共15分)+非選擇題(5題,共55分)=100分
| 題型 | 題號 | 考點 | 分值 |
| 單選題(本題共15小題,每小題2分,共30分) | 1 | 細胞器核酸的分布 | 2分 |
| 2 | 離子跨膜運輸 | 2分 | |
| 3 | 細胞的衰老和死亡 | 2分 | |
| 4 | 細胞呼吸的方式和過程 | 2分 | |
| 5 | 比較基因的復制和表達過程的異同 | 2分 | |
| 6 | 基因的突變及其與蛋白質、性狀的關系 | 2分 | |
| 7 | X連鎖遺傳概率計算 | 2分 | |
| 8 | 電位恢復、被動運輸 | 2分 | |
| 9 | 免疫系統的功能及其應用(癌變) | 2分 | |
| 10 | 多種植物激素對植物生命活動的調節 | 2分 | |
| 11 | 群落的結構和演替;生態系統的信息調節和生物多樣性 | 2分 | |
| 12 | 生態系統的能量流動 | 2分 | |
| 13 | 綠葉中色素的提取和分離 | 2分 | |
| 14 | 動物體細胞核移植和胚胎發育 | 2分 | |
| 15 | 微生物的分離與培養+實驗結果分析 | 2分 | |
| 多選題(本題共5小題,每小題3分,共15分) | 16 | 光合作用的原理和應用 | 3分 |
| 17 | 基因突變、母體效應基因判斷 | 3分 | |
| 18 | 體液調節失衡 | 3分 | |
| 19 | 種群密度、K值與保護措施 | 3分 | |
| 20 | 傳統發酵技術的應用 | 3分 | |
| 非選擇題(本題共5小題,共55分) | 21 | 葉綠體的結構;光合作用的原理;光合作用原理的應用 | 9分 |
| 22 | 基因自由組合定律及應用;減數分裂與配子形成;染色體結構變異及應用 | 16分 | |
| 23 | 神經調節的解雇基礎;神經沖動的產生和傳導;感受器類型的實驗探究 | 9分 | |
| 24 | 群落的特征;群落的物種豐富度;生物多樣性的保護;生態系統的穩定性 | 9分 | |
| 25 | 重組DNA技術的基本工具;DNA片段的擴增及電泳鑒定;目的基因的檢測與鑒定 | 12分 | |
| 考點分析來源于網絡 | |||
2025山東高考生物試卷真題及答案解析
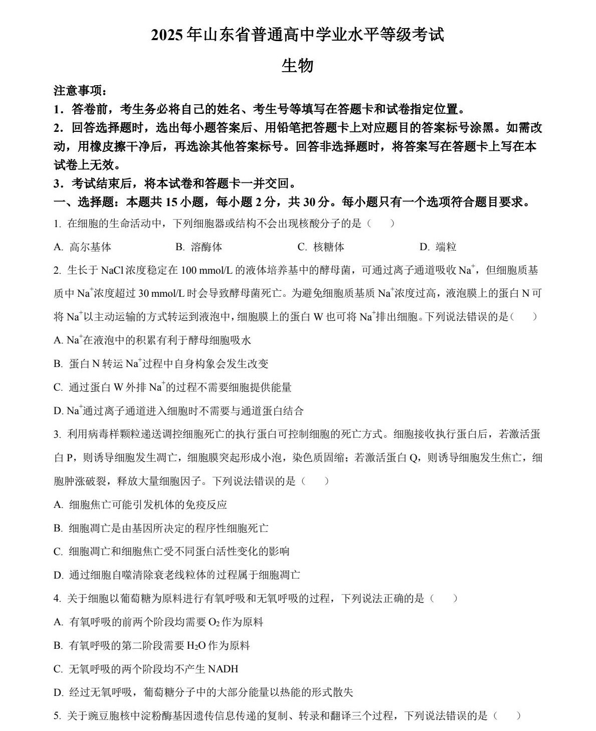
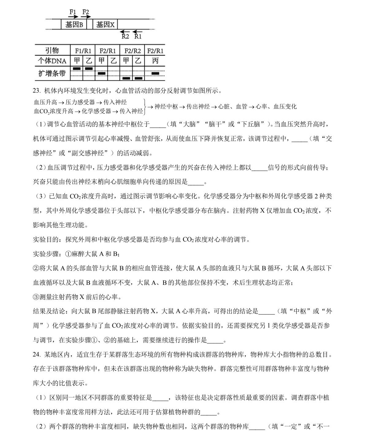
試卷真題:










答案解析:


以上資料僅供參考,具體請以實際情況為準!
相關閱讀
-
2025南昌市一本大學有哪幾所大學:南昌一本大學名單及排名一覽表!一本大學一直以來在大眾心目中都是我國高等院校中各類學科領域的標桿,不論是師資力量、教育質量,還是科研實力、學科建設等方面,一本大學往往是相對占優的。因...作者:kokkuri 時間:2025-08-26 -
警校有哪些學校2025全國所有警察院校名單(含最新排名及分數線)報考警校將來成為一名人民警察維護社會安定是很多學子一直以來的心愿,所以在志愿填報時很多的學子非常關心警校有哪些學校,為了方便大家參考小編不僅整理了警校...作者:山海 時間:2025-08-25 -
新疆醫藥類大學有哪些2025完整名單排名-新疆最好的醫藥類大學推薦隨著人口老齡化以及慢性疾病的增長,醫療領域對于醫學人才的需求也在持續增長,這也意味著醫學類人才在就業市場上是非常吃香的,就業前景很不錯,加上很多學生從...作者:山海 時間:2025-08-25 -
天津醫藥類大學有哪些2025完整名單排名-天津最好的醫藥類大學推薦隨著人口老齡化以及慢性疾病的增長,醫療領域對于醫學人才的需求也在持續增長,這也意味著醫學類人才在就業市場上是非常吃香的,就業前景很不錯,加上很多學生從...作者:山海 時間:2025-08-25 -
上海醫藥類大學有哪些2025完整名單排名-上海最好的醫藥類大學推薦隨著人口老齡化以及慢性疾病的增長,醫療領域對于醫學人才的需求也在持續增長,這也意味著醫學類人才在就業市場上是非常吃香的,就業前景很不錯,加上很多學生從...作者:山海 時間:2025-08-25 -
北京醫藥類大學有哪些2025完整名單排名-北京最好的醫藥類大學推薦隨著人口老齡化以及慢性疾病的增長,醫療領域對于醫學人才的需求也在持續增長,這也意味著醫學類人才在就業市場上是非常吃香的,就業前景很不錯,加上很多學生從...作者:山海 時間:2025-08-25
最新文章
- 高考分數相同位次怎么排名的?高考同分排序規則是什么?
- 新高考全國一卷的省份有哪些 全國新高考一卷使用地區
- 2023高考位次怎么查詢?高考位次查詢系統入口在哪里
- 新高考原始分和賦分是什么意思?新高考是按賦分還是原始分錄取?
- 高考位次計算方法公式是什么?高考一分一段表如何換算位次?
- 2025新高考死亡組合,新高考不建議的選科組合(附3+1+2賦分誰最吃虧)
- 天津高考新政策是3+1+2還是3+3?2023年天津高考新政策細則解讀
- 2024新高考一卷數學題型改變了嗎變化分析及備考建議,命題人是誰?
- 浙江新高考政策選科怎么選,浙江新高考七選三哪個組合好
- 新高考英語和老高考英語有什么區別,新高考英語題型及分值介紹
推薦閱讀
- 2025南昌市一本大學有哪幾所大學:南昌一本大學名單及排名一覽表!
- 2025山東新高考生物試卷真題及答案解析,附考點題型及分值分布
- 張雪峰最建議女生上的四大專業-女生未來最吃香的專業張雪峰
- 警校有哪些學校2025全國所有警察院校名單(含最新排名及分數線)
- 26年復讀生能上公辦本科嗎?復讀生高考有什么限制?
- 新疆醫藥類大學有哪些2025完整名單排名-新疆最好的醫藥類大學推薦
- 天津醫藥類大學有哪些2025完整名單排名-天津最好的醫藥類大學推薦
- 上海醫藥類大學有哪些2025完整名單排名-上海最好的醫藥類大學推薦
- 北京醫藥類大學有哪些2025完整名單排名-北京最好的醫藥類大學推薦
- 武警學校招生需要什么條件?武警學校是軍校還是警校,畢業后怎么分配?