2025河南新高考地理試卷真題及答案解析,附考點題型及分值分布
時間:2025-08-11 14:56:21
來源:精英考試網
作者:kokkuri
今年河南新高考地理科目的真題和答案已然公布,目前雖然已過了查分階段,考生無需根據答案對該科目進行估分。但對于尚處于高一、高二階段的考生而言,今年的各科試卷真題是極有價值的,考生可以依據高考真題把握歷年出題者的命題規律,趁機熟悉考試題型和試卷考察的知識重點,檢驗自身答題水準,從中進行查漏補缺。本文小編為大家整理了2025年河南高考地理科目的真題、答案、題型分值及知識點分布,快來了解一下吧!

2025河南新高考地理試卷真題及答案解析
河南省高考地理科目于6月9日上午11:00 - 12:15舉行考試,考試時長75分鐘,試卷滿分為100分;河南省屬于新高考“3+1+2”省份,地理科目屬于再選科目,需要將卷面分進行賦分轉換,最終以等級分形式計入考生總成績。
該卷由河南省教育考試院自主命題,主要題型為單選題和非選擇題,每年高考地理卷各小題考察的知識點會有所調整,以下僅展示2025年河南高考地理卷的題型、分值及考點分布情況,可供參考。
試卷結構:單選題(16題,共48分)+非選擇題(3題,共52分)=100分
| 題型 | 題號 | 考點 | 分值 |
| 單選題(本題共16小題,每小題3分,共48分) | 1 | 水資源跨區域調配的原因;我國南水北調工程;水資源跨區域調配對區域發展的影響 | 3 |
| 2 | 3 | ||
| 3 | 3 | ||
| 4 | 城市和鄉村區位因素;區域發展差異與因地制宜;地域文化對城鄉景觀的影響;區域發展的區位條件 | 3 | |
| 5 | 3 | ||
| 6 | 3 | ||
| 7 | 人口問題及其應對措施;影響人口遷移的因素;影響人口分布的因素 | 3 | |
| 8 | 3 | ||
| 9 | 正午太陽高度的緯度變化;區域發展差異與因地制宜;太陽輻射的分布規律;影響太陽輻射的因素 | 3 | |
| 10 | 3 | ||
| 11 | 影響土壤形成的因素 | 3 | |
| 12 | 3 | ||
| 13 | 3 | ||
| 14 | 外力作用的能量來源、表現形式及影響;地殼運動;地形地貌的演變 | 3 | |
| 15 | 3 | ||
| 16 | 3 | ||
| 非選擇題(本題共3小題,共52分) | 17 | 工業的主要區位因素;響產業轉移的因素;合理利用城鄉空間及城鄉一體化的意義;工業集聚 | 18 |
| 18 | 資源開發過程中的生態環境問題及其治理;實現糧食安全的途徑 | 14 | |
| 19 | 陸地水體之間的水源補給關系;影響植被的因素 | 20 | |
| 考點分析來源于網絡 | |||
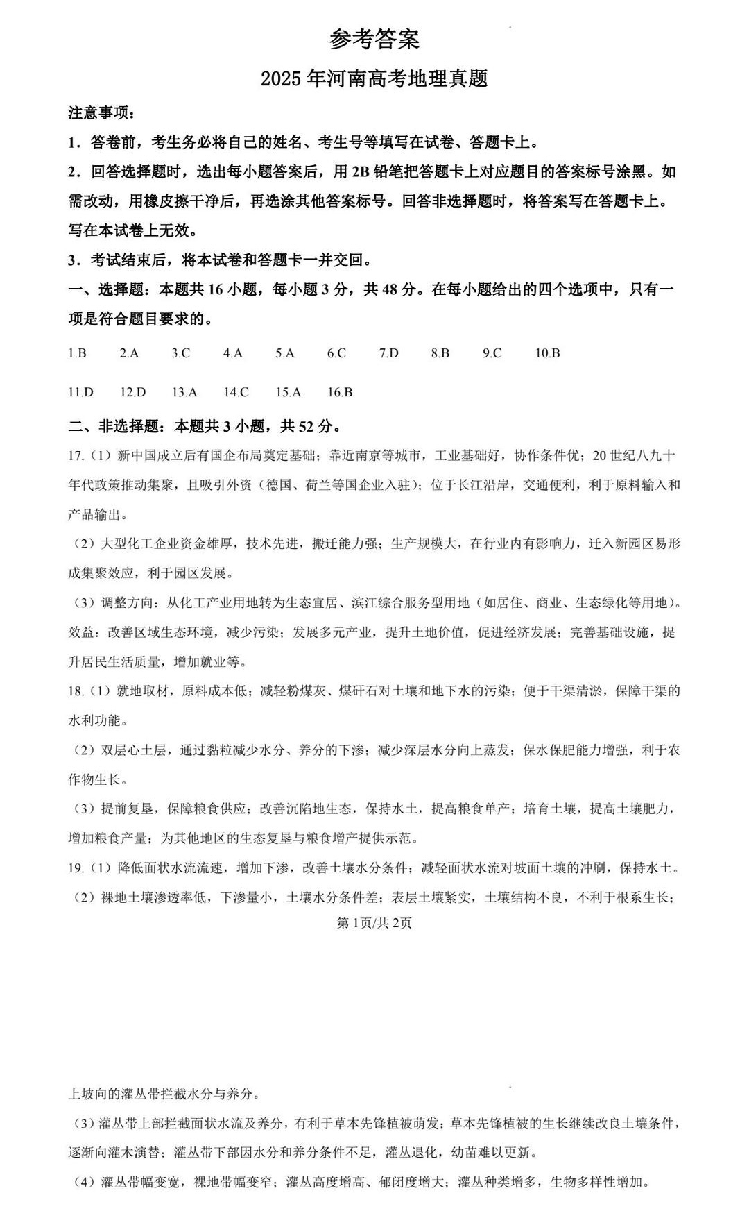
2025河南高考地理試卷真題及答案解析
試卷真題:






答案解析:

以上資料僅供參考,具體請以實際情況為準!
相關閱讀
-
2025南京市一本大學有哪幾所大學:南京一本大學名單及排名一覽表!一本大學一直以來在大眾心目中都是我國高等院校中各類學科領域的標桿,不論是師資力量、教育質量,還是科研實力、學科建設等方面,一本大學往往是相對占優的。因...作者:kokkuri 時間:2025-08-11 -
高考報名一般是幾月份2026年高考報名時間(含高考報名網址及入口)2025年高考錄取工作還在有序進行中,對于2026屆考生來說也要奔赴最后的沖刺階段了,很多來年高考生非常關心高考報名一般是在幾月份,雖然各地高考報名時間存在差...作者:山海 時間:2025-08-08 -
高考復讀需要扣30分是真的嗎?高考復讀生減分政策是真是假?為了促進教育公平,近些年來對于復讀的相關政策也有所改變,例如公辦高中禁止招收復讀生,復讀生在報考一些特殊類院校時存在限制,復讀次數限制等等,近兩年來還...作者:山海 時間:2025-08-08 -
2025新疆師范類大學有哪些-新疆師范類大學名單排名一覽表師范類大學一直以來都是高考志愿填報時的熱門報考方向,這主要是因為很多學生都有著將來成為一名教師的打算,畢竟教師這個職業還是很吃香的,有著社會認可度高,...作者:山海 時間:2025-08-08 -
2025寧夏師范類大學有哪些-寧夏師范類大學名單排名一覽表師范類大學一直以來都是高考志愿填報時的熱門報考方向,這主要是因為很多學生都有著將來成為一名教師的打算,畢竟教師這個職業還是很吃香的,有著社會認可度高,...作者:山海 時間:2025-08-08 -
2025內蒙古師范類大學有哪些-內蒙古師范類大學名單排名一覽表師范類大學一直以來都是高考志愿填報時的熱門報考方向,這主要是因為很多學生都有著將來成為一名教師的打算,畢竟教師這個職業還是很吃香的,有著社會認可度高,...作者:山海 時間:2025-08-08
最新文章
- 高考分數相同位次怎么排名的?高考同分排序規則是什么?
- 新高考全國一卷的省份有哪些 全國新高考一卷使用地區
- 2023高考位次怎么查詢?高考位次查詢系統入口在哪里
- 新高考原始分和賦分是什么意思?新高考是按賦分還是原始分錄取?
- 高考位次計算方法公式是什么?高考一分一段表如何換算位次?
- 天津高考新政策是3+1+2還是3+3?2023年天津高考新政策細則解讀
- 2024新高考一卷數學題型改變了嗎變化分析及備考建議,命題人是誰?
- 2025新高考死亡組合,新高考不建議的選科組合(附3+1+2賦分誰最吃虧)
- 浙江新高考政策選科怎么選,浙江新高考七選三哪個組合好
- 新高考英語和老高考英語有什么區別,新高考英語題型及分值介紹
推薦閱讀
- 2025南京市一本大學有哪幾所大學:南京一本大學名單及排名一覽表!
- 2025河南新高考地理試卷真題及答案解析,附考點題型及分值分布
- 讀專科和復讀哪個好?大專和復讀如何選擇?
- 高考報名一般是幾月份2026年高考報名時間(含高考報名網址及入口)
- 國家專項都是比較差的專業嗎?國家專項計劃可以轉專業嗎?
- 高考復讀需要扣30分是真的嗎?高考復讀生減分政策是真是假?
- 2025新疆師范類大學有哪些-新疆師范類大學名單排名一覽表
- 2025寧夏師范類大學有哪些-寧夏師范類大學名單排名一覽表
- 2025內蒙古師范類大學有哪些-內蒙古師范類大學名單排名一覽表
- 計算機科學與技術適合女生學嗎?理科女生選什么專業前景比較好?