2025河南新高考政治試卷真題及答案解析,附考點題型及分值分布
時間:2025-08-08 11:46:42
來源:精英考試網
作者:kokkuri
今年河南新高考政治科目的真題和答案已然公布,目前雖然已過了查分階段,考生無需根據答案對該科目進行估分。但對于尚處于高一、高二階段的考生而言,今年的各科試卷真題是極有價值的,考生可以依據高考真題把握歷年出題者的命題規律,趁機熟悉考試題型和試卷考察的知識重點,檢驗自身答題水準,從中進行查漏補缺。本文小編為大家整理了2025年河南高考政治科目的真題、答案、題型分值及知識點分布,快來了解一下吧!

2025河南新高考政治試卷真題及答案解析
河南省高考政治科目于6月9日下午14:30 - 15:45舉行考試,考試時長75分鐘,試卷滿分為100分;河南省屬于新高考“3+1+2”省份,政治科目屬于再選科目,需要將卷面分進行賦分轉換,最終以等級分形式計入考生總成績。
該卷由河南省教育考試院自主命題,主要題型為單選題和非選擇題,每年高考政治卷各小題考察的知識點會有所調整,以下僅展示2025年河南高考政治卷的題型、分值及考點分布情況,可供參考。
試卷結構:單選題(15題,共45分)+非選擇題(4題,共55分)=100分
| 題型 | 題號 | 考點 | 分值 |
| 單選題 (本題共15小題,每小題3分,共45分) | 1 | 民族復興的實現路徑;中國特色社會主義進入新時代的標志;社會發展的根本動力 | 3 |
| 2 | 高質量發展的地位;經濟體制改革的牽引作用;改革開放以來黨的理論和實踐主題;中國式現代化的保障 | 3 | |
| 3 | 現代流通體系的作用;要素配置效率;國民經濟循環的內涵;產業布局的優化 | 3 | |
| 4 | 企業風險防控;協同效應;海外市場拓展;“均等發展”的錯誤性 | 3 | |
| 5 | 聯合國的宗旨與職能;多邊主義的內涵;非傳統安全威脅;國家核心利益 | 3 | |
| 6 | 黨建在鄉村振興中的作用;民主決策與群眾參與的區別;以人民為中心的發展成果共享;產業振興的協同機制 | 3 | |
| 7 | 公民參與立法的權利;人大代表聯系群眾的形式;人大代表履職的要求 | 3 | |
| 8 | 政協的參政議政職能;協商民主的形式;多黨合作的基本方針;政協對決策科學化民主化的推動作用 | 3 | |
| 9 | 知識產權;著作權法 | 3 | |
| 10 | 遺贈與贈與的區別;房產所有權轉移;遺囑效力;遺產與債務的繼承 | 3 | |
| 11 | 認識的反復性;實踐與認識的關系;認識的指導作用;認識發展的動因 | 3 | |
| 12 | 人民群眾的地位;黨的最高價值標準;社會存在與社會意識的關系 | 3 | |
| 13 | 革命文化的作用;抗戰精神的內涵;先進文化的前進方向;文物的育人價值 | 3 | |
| 14 | 推理的分類;歸納推理的特點;完全歸納與不完全歸納的區別;提高歸納推理可靠性的方法 | 3 | |
| 15 | 概念間的包含關系;直言判斷的換位推理 | 3 | |
| 非選擇題 (本題共4小題,共55分) | 16 | 科學立法的要求;嚴格執法與公正司法的實踐;法治社會建設;科技在法治領域的應用 | 11 |
| 17 | 從實際出發、實事求是的內涵;歷史文化遺產保護的原則;主觀能動性與客觀規律的辯證關系 | 10 | |
| 18 | (1)勞動合同的有效性、勞動者的基本權利、維權途徑;(2)企業與勞動者的關系、收入與消費的關系、企業經營的長遠目標 | 16 | |
| 19 | (1)國際關系的決定性因素、和平與發展是當今時代的主題、我國的外交政策、世界多極化趨勢;(2)中國式現代化的目標體系、超前思維的方法、各領域發展現狀 | 18 |
2025河南高考政治試卷真題及答案解析
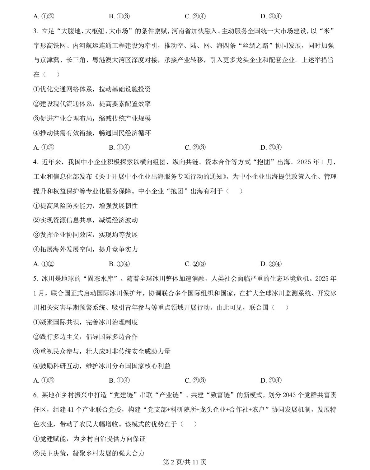
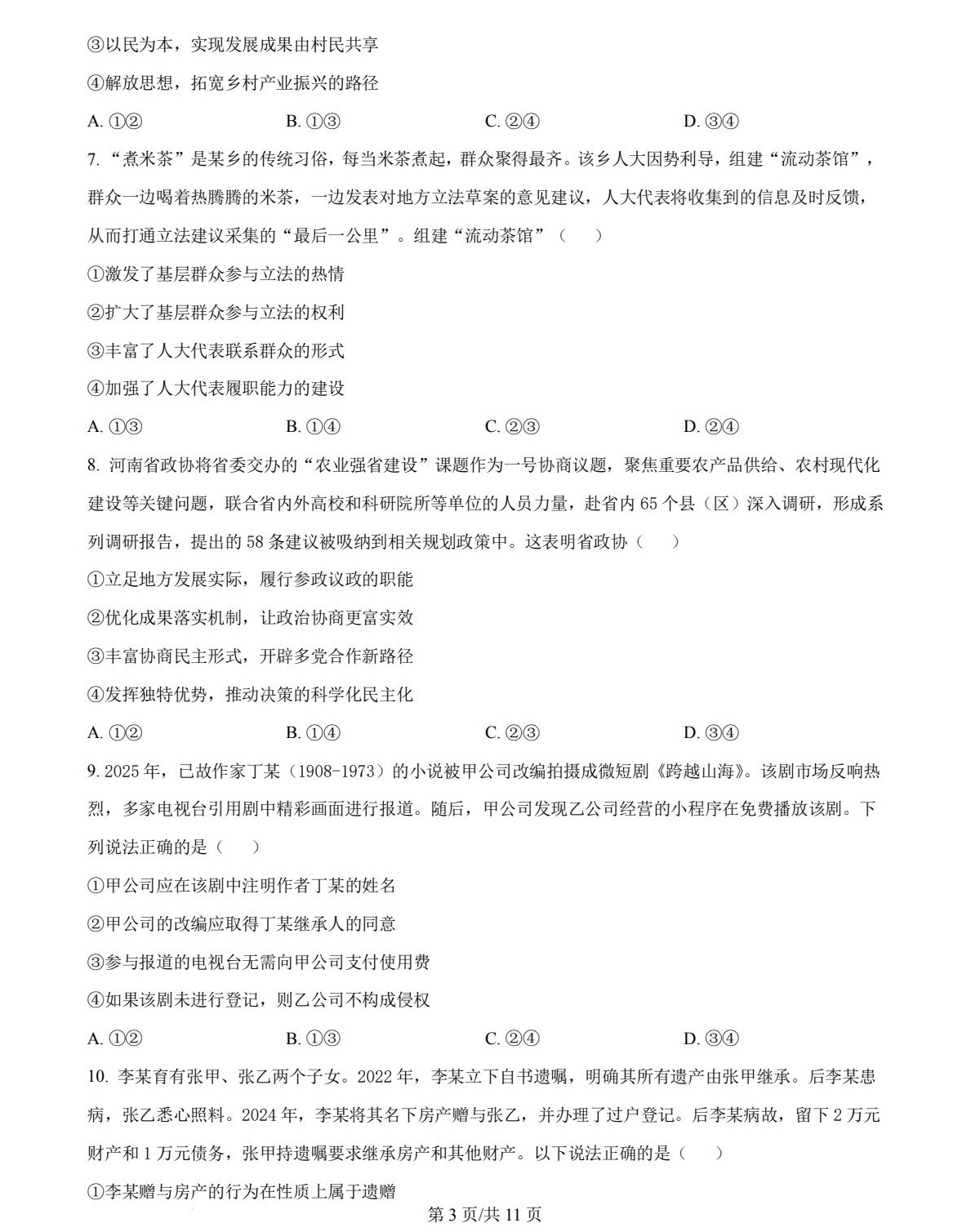
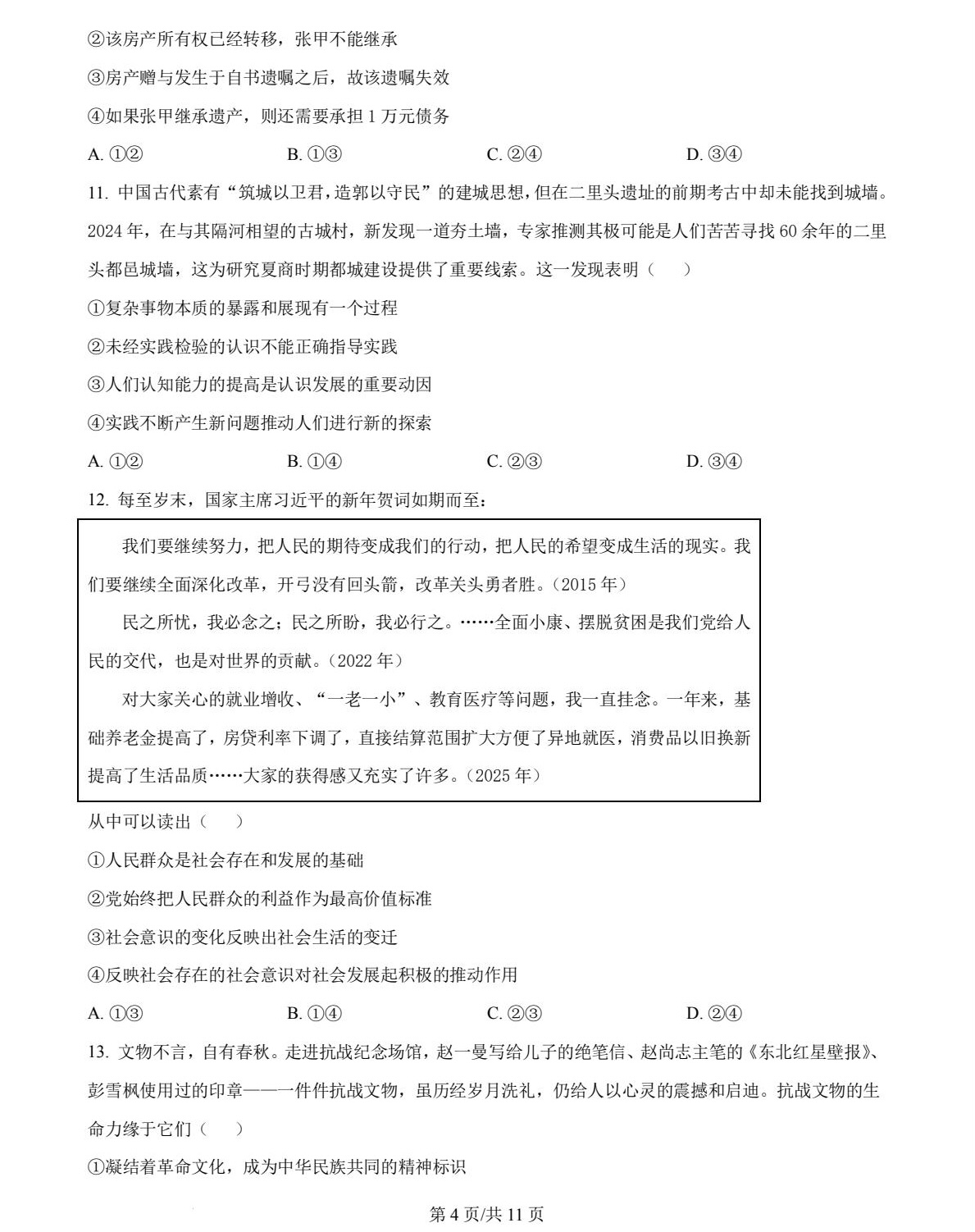
試卷真題:








答案解析:

以上資料僅供參考,具體請以實際情況為準!
相關閱讀
-
2025黑龍江省一本大學有哪幾所大學:黑龍江一本大學名單及排名一覽表!一本大學往往是一個地區辦學層次最高、實力最為頂尖的存在,它們通常在教學質量、科研水平、學科建設、師資力量、教育資源等方面優先于其他院校,是眾多考生志愿...作者:kokkuri 時間:2025-08-08 -
復讀生高考分數線和應屆生一樣嗎?復讀生高考分數線會提高嗎?每年都有部分考生因為高考成績不理想,又或者是因為滑檔退檔等原因選擇復讀來年再戰,雖然通過復讀考生有可能在第二年逆襲,但隨著政策的改變對于復讀的限制也有...作者:山海 時間:2025-08-07 -
2025高考征集志愿沒錄取會顯示什么 怎么確認是否錄取(錄取結果查詢方法及步驟)征集志愿對于考生來說是再次上岸的機會,不管是提前批還是本科批又或者是專科批在錄取結束后都會安排征集志愿為廣大落榜考生提供再次錄取的機會,如果征集志愿也...作者:山海 時間:2025-08-07 -
2025天津公辦大專有哪些學校-天津公辦專科學校名單排名一覽表公辦專科院校有哪些是大家所關注的問題,畢竟公辦與民辦之間的區別還是比較大的,尤其在學費方面,有著較大的差距,另外像辦學水平以及社會認可度方面也是有所差...作者:山海 時間:2025-08-07 -
2025上海公辦大專有哪些學校-上海公辦專科學校名單排名一覽表公辦專科院校有哪些是大家所關注的問題,畢竟公辦與民辦之間的區別還是比較大的,尤其在學費方面,有著較大的差距,另外像辦學水平以及社會認可度方面也是有所差...作者:山海 時間:2025-08-07 -
2025廣西師范類大學有哪些-廣西師范類大學名單排名一覽表師范類大學一直以來都是高考志愿填報時的熱門報考方向,這主要是因為很多學生都有著將來成為一名教師的打算,畢竟教師這個職業還是很吃香的,有著社會認可度高,...作者:山海 時間:2025-08-07
最新文章
- 高考分數相同位次怎么排名的?高考同分排序規則是什么?
- 新高考全國一卷的省份有哪些 全國新高考一卷使用地區
- 2023高考位次怎么查詢?高考位次查詢系統入口在哪里
- 新高考原始分和賦分是什么意思?新高考是按賦分還是原始分錄取?
- 高考位次計算方法公式是什么?高考一分一段表如何換算位次?
- 天津高考新政策是3+1+2還是3+3?2023年天津高考新政策細則解讀
- 2024新高考一卷數學題型改變了嗎變化分析及備考建議,命題人是誰?
- 2025新高考死亡組合,新高考不建議的選科組合(附3+1+2賦分誰最吃虧)
- 浙江新高考政策選科怎么選,浙江新高考七選三哪個組合好
- 新高考英語和老高考英語有什么區別,新高考英語題型及分值介紹
推薦閱讀
- 2025黑龍江省一本大學有哪幾所大學:黑龍江一本大學名單及排名一覽表!
- 2025河南新高考政治試卷真題及答案解析,附考點題型及分值分布
- 歷地政和歷生政哪個專業范圍更好?歷地政和歷生政專業覆蓋率一覽表!
- 復讀生高考分數線和應屆生一樣嗎?復讀生高考分數線會提高嗎?
- 2025高考征集志愿沒錄取會顯示什么 怎么確認是否錄取(錄取結果查詢方法及步驟)
- 2025天津公辦大專有哪些學校-天津公辦專科學校名單排名一覽表
- 2025上海公辦大專有哪些學校-上海公辦專科學校名單排名一覽表
- 2025廣西師范類大學有哪些-廣西師范類大學名單排名一覽表
- 2025甘肅師范類大學有哪些-甘肅師范類大學名單排名一覽表
- 中國九個頂尖985大學:中上流985是哪幾所大學?附2025最新985院校排名