2025山東新高考政治試卷真題及答案解析,附考點題型及分值分布
時間:2025-08-29 08:09:05
來源:精英考試網
作者:kokkuri
歷年高考真題卷對于高中生來說彌足珍貴,考過的試卷雖已過時,但真題卻不會完全過時。每一道真題蘊含的知識點、命題思路、階梯邏輯等對于考生來說極具參考價值,綜合多年的高考真題,考生可以從中發現命題規律和考試大綱,把握考試重點,有利于進行接下來的復習和備考。目前山東省2025年高考政治真題已然公布,感興趣的同學趕快來獲取吧!

2025山東新高考政治試卷真題及答案解析
山東省屬于新高考“3+3”省份,高考政治科目一般于6月9日上午11:00 - 12:30舉行考試,考試時長90分鐘,試卷滿分為100分。另外,根據該省高考賦分制度來看,政治屬于選考科目,需要將卷面分進行賦分轉換,最終以等級分形式計入考生總成績。
由山東省2025年高考招生規定可知,該省政治卷由本省教育考試院自主命題。據分析,山東政治卷主要題型為單選題和非選擇題,每年試卷各小題考察的知識點會有所調整,以下僅展示2025年山東高考政治卷的題型、分值及考點分布情況,可供參考。
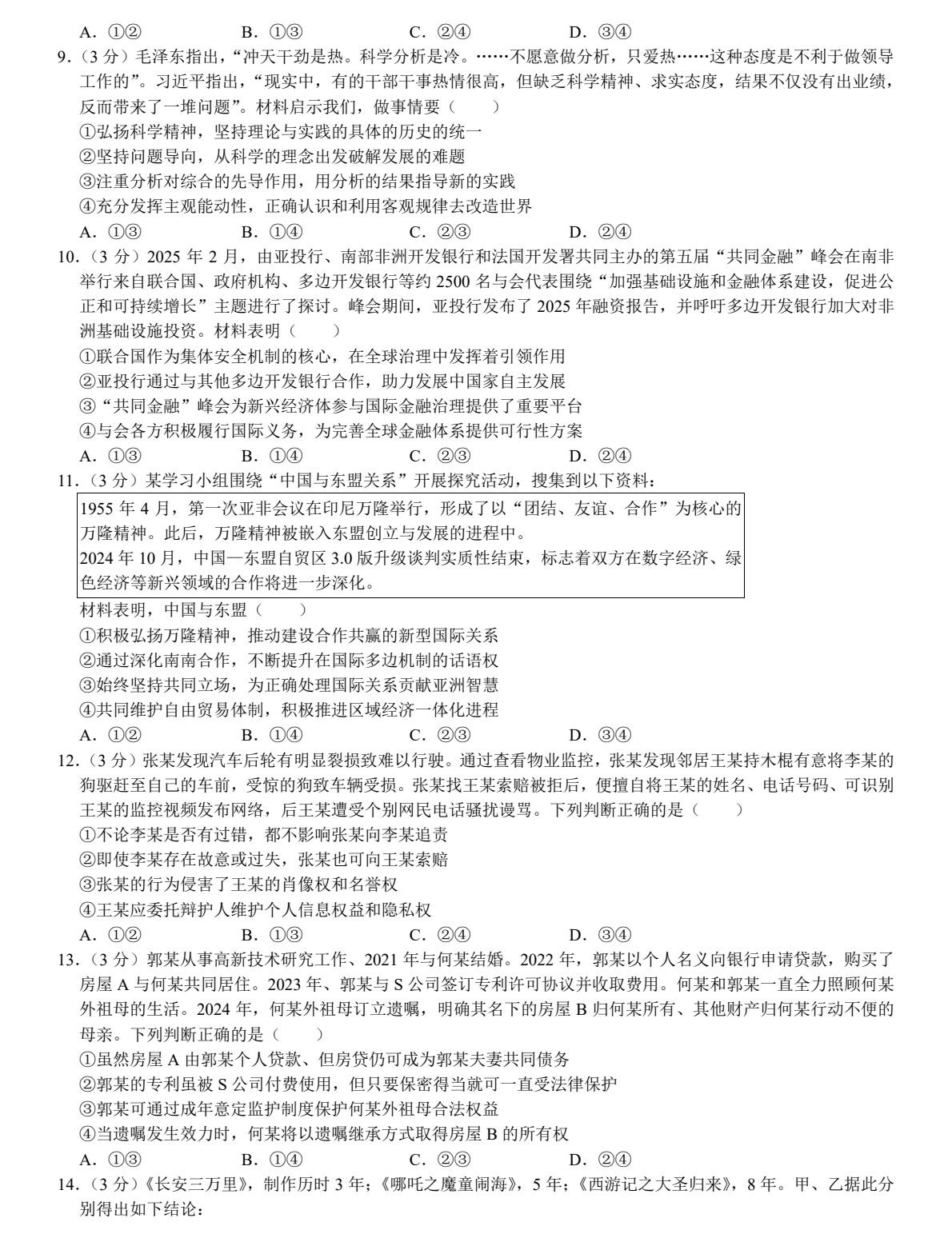
試卷結構:單選題(15題,共45分)+非選擇題(5題,共55分)=100分
| 題型 | 題號 | 考點 | 分值 |
| 單選題(本題共15小題,每小題3分,共45分) | 1 | 《共產黨宣言》、中國特色社會主義道路 | 3分 |
| 2 | 高質量發展 | 3分 | |
| 3 | 堅持“兩個毫不動搖” | 3分 | |
| 4 | 我國的社會保障制度 | 3分 | |
| 5 | 國家機關與政協性質、法院司法職能、代表委員職權、協商民主實踐 | 3分 | |
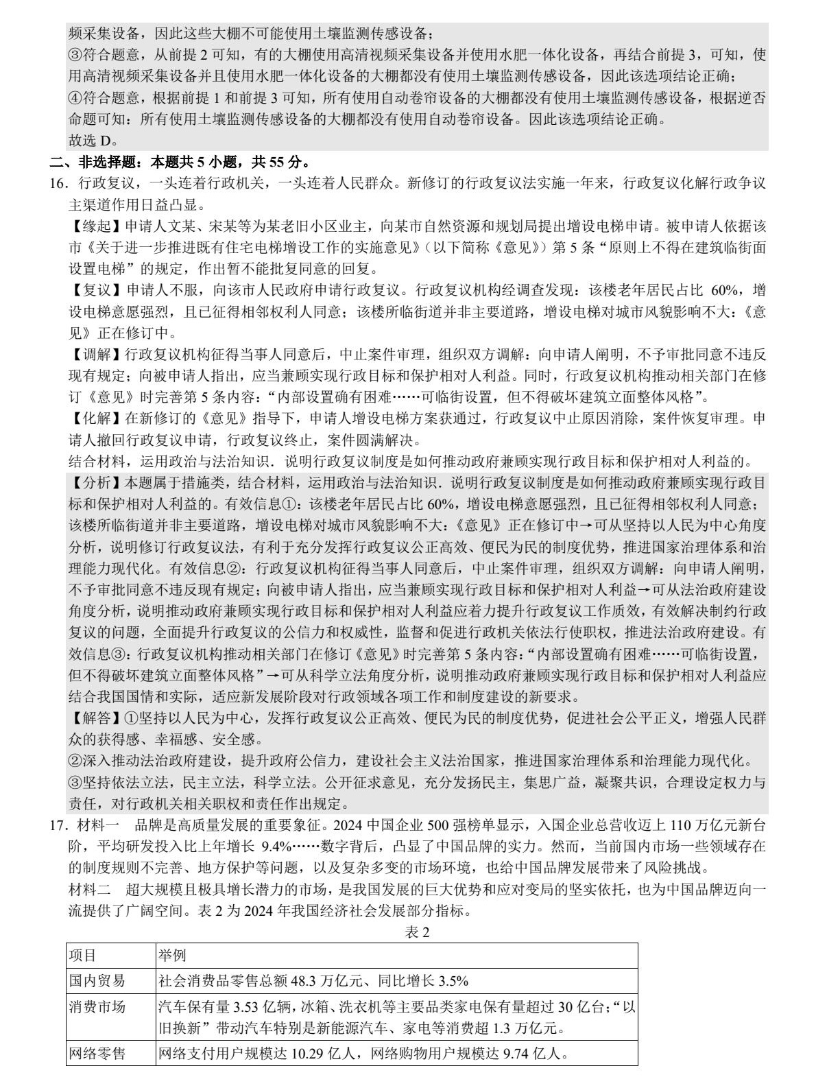
| 6 | 我國的基層群眾自治制度 | 3分 | |
| 7 | 聯系的客觀性、認識的發展、價值的決定因素 | 3分 | |
| 8 | 邏輯學思維具體、哲學實踐觀點、社會歷史發展規律、普特矛盾 | 3分 | |
| 9 | 哲學認識論、主觀能動性和邏輯學分析與綜合 | 3分 | |
| 10 | 聯合國作用、亞投行合作意義、“共同金融”峰會平臺作用、國際義務履行 | 3分 | |
| 11 | 萬隆精神弘揚、南南合作、國際關系立場、區域經濟一體化 | 3分 | |
| 12 | 侵權責任認定、肖像權與名譽權區分、民事訴訟代理人與辯護人區分 | 3分 | |
| 13 | 夫妻平等的財產關系、專利權、意定監護制度、遺囑繼承與遺贈區分 | 3分 | |
| 14 | 歸納推理、假言推理、性質判斷換質位推理、概念的外延 | 3分 | |
| 15 | 三段論推理規則應用 | 3分 | |
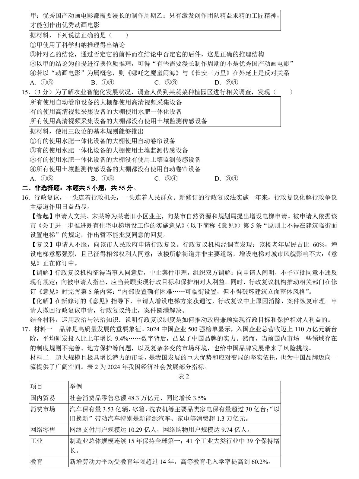
| 非選擇題(本題共5小題,共55分) | 16 | 行政復議制度對政府實現行政目標和保護相對人利益的作用 | 10分 |
| 17 | 對國內超大規模市場需求優勢與中國品牌應對風險挑戰關系的評析 | 10分 | |
| 18 | 新時代挺立中國式現代化精神脊梁的措施 | 7分 | |
| 19 | 著作權侵權判定、仲裁受理條件、承攬合同訴訟請求;法院判決價值取向 | 9分 | |
| 20 | 量變質變規律在改革落實中的應用;以“偉大覺醒孕育偉大創造”為主題撰寫短評 | 19分 | |
| 考點分析來源于網絡 | |||
2025山東高考政治試卷真題及答案解析
試卷真題:






答案解析:
















以上資料僅供參考,具體請以實際情況為準!
相關閱讀
-
河南公辦本科大學有哪些2025完整名單排名-河南最好的公辦本科大學推薦在志愿填報時公辦性質的大學往往會更受歡迎,這主要是因為公辦性質的大學學費相對更加合理,大多數家庭都能夠承擔,且公辦大學學術氛圍會更加的濃厚,教育資源也...作者:山海 時間:2025-08-28 -
江西公辦本科大學有哪些2025完整名單排名-江西最好的公辦本科大學推薦在志愿填報時公辦性質的大學往往會更受歡迎,這主要是因為公辦性質的大學學費相對更加合理,大多數家庭都能夠承擔,且公辦大學學術氛圍會更加的濃厚,教育資源也...作者:山海 時間:2025-08-28 -
山東公辦本科大學有哪些2025完整名單排名-山東最好的公辦本科大學推薦在志愿填報時公辦性質的大學往往會更受歡迎,這主要是因為公辦性質的大學學費相對更加合理,大多數家庭都能夠承擔,且公辦大學學術氛圍會更加的濃厚,教育資源也...作者:山海 時間:2025-08-28 -
福建公辦本科大學有哪些2025完整名單排名-福建最好的公辦本科大學推薦在志愿填報時公辦性質的大學往往會更受歡迎,這主要是因為公辦性質的大學學費相對更加合理,大多數家庭都能夠承擔,且公辦大學學術氛圍會更加的濃厚,教育資源也...作者:山海 時間:2025-08-28 -
合肥市公辦二本大學有哪些:合肥公辦二本院校名單及排名一覽表!(2025參考)在高考招生中,廣大考生對于公辦二本大學通常具有較高的報考熱情,畢竟其相對于民辦二本院校在學費、教育質量、社會認可度等方面更具優勢。這導致公辦二本院校的...作者:kokkuri 時間:2025-08-28 -
長沙市公辦二本大學有哪些:長沙公辦二本院校名單及排名一覽表!(2025參考)在高考招生中,廣大考生對于公辦二本大學通常具有較高的報考熱情,畢竟其相對于民辦二本院校在學費、教育質量、社會認可度等方面更具優勢。這導致公辦二本院校的...作者:kokkuri 時間:2025-08-29
最新文章
- 高考分數相同位次怎么排名的?高考同分排序規則是什么?
- 新高考全國一卷的省份有哪些 全國新高考一卷使用地區
- 2023高考位次怎么查詢?高考位次查詢系統入口在哪里
- 新高考原始分和賦分是什么意思?新高考是按賦分還是原始分錄取?
- 高考位次計算方法公式是什么?高考一分一段表如何換算位次?
- 2025新高考死亡組合,新高考不建議的選科組合(附3+1+2賦分誰最吃虧)
- 天津高考新政策是3+1+2還是3+3?2023年天津高考新政策細則解讀
- 2024新高考一卷數學題型改變了嗎變化分析及備考建議,命題人是誰?
- 浙江新高考政策選科怎么選,浙江新高考七選三哪個組合好
- 新高考英語和老高考英語有什么區別,新高考英語題型及分值介紹
推薦閱讀
- 本科錄取了不想去能去專科嗎?錄取了退檔最簡單方法!
- 歷政生女生可以學醫嗎?選歷政生組合的女生適合哪些專業?熱門專業推薦!
- 中外合作辦學有幾種形式分別是什么意思?值得讀嗎?優劣勢分析!
- 河南公辦本科大學有哪些2025完整名單排名-河南最好的公辦本科大學推薦
- 江西公辦本科大學有哪些2025完整名單排名-江西最好的公辦本科大學推薦
- 山東公辦本科大學有哪些2025完整名單排名-山東最好的公辦本科大學推薦
- 福建公辦本科大學有哪些2025完整名單排名-福建最好的公辦本科大學推薦
- 物化史為什么是最爛組合?為什么都不選物化史呢?
- 如果報地方專項計劃還能去外省大學嗎?地方專項計劃畢業后怎么分配需要到指定地方嗎?
- 合肥市公辦二本大學有哪些:合肥公辦二本院校名單及排名一覽表!(2025參考)