2025黑龍江、吉林、遼寧、內蒙古新高考政治真題及答案解析(新高考二卷),附考點題型及分值分布
時間:2025-07-29 10:02:33
來源:精英考試網
作者:kokkuri
今年東北四省(黑吉遼蒙)新高考政治科目的真題和答案已然公布,對于尚處于高一、高二階段的考生而言,這些各科試卷真題是極有價值的,考生可以依據高考真題把握歷年出題者的命題規律,趁機熟悉考試題型和試卷考察的知識重點,檢驗自身答題水準,從中進行查漏補缺。本文小編為大家整理了2025年東北四省高考政治科目的真題、答案、題型分值及知識點分布,快來了解一下吧!

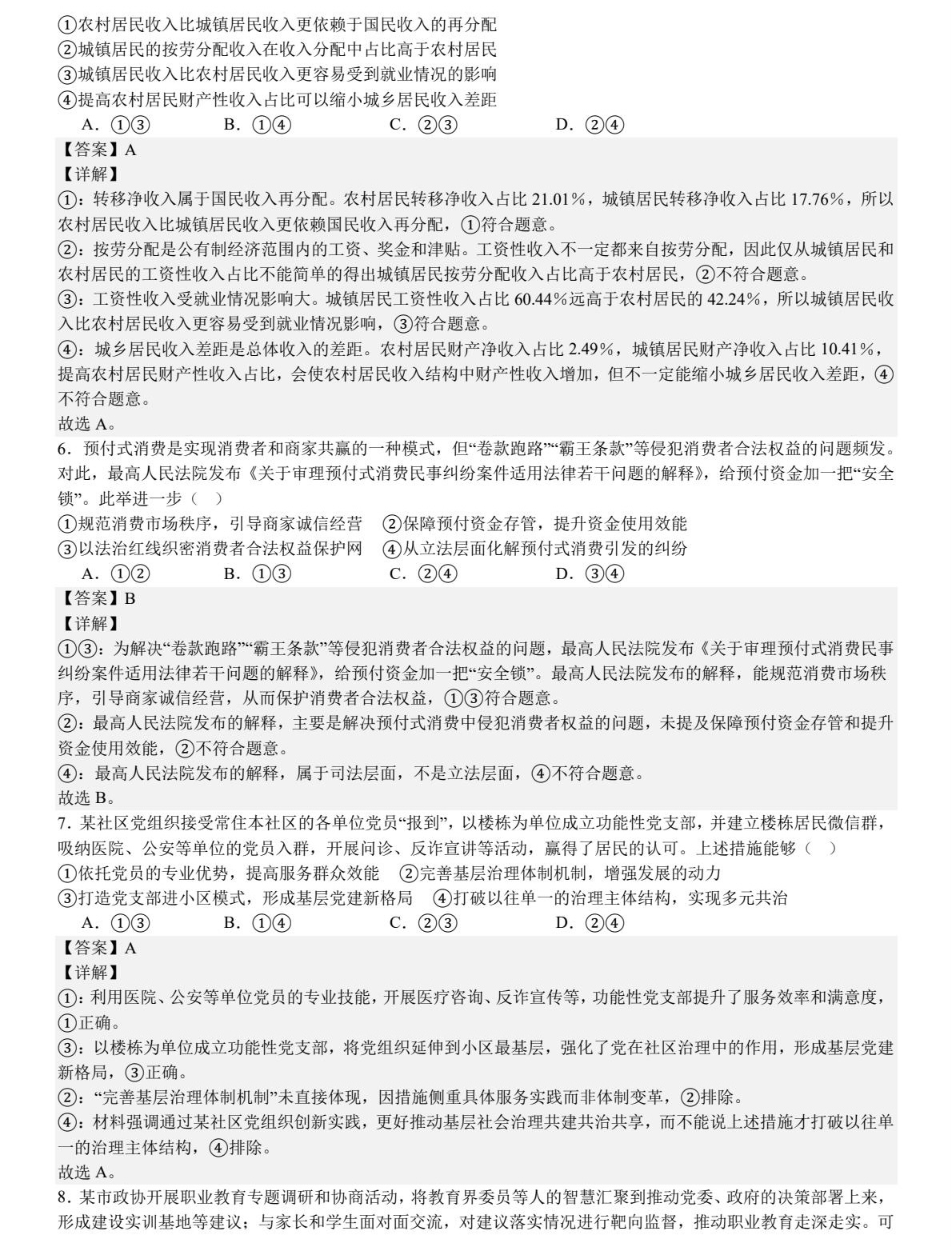
2025黑龍江、吉林、遼寧、內蒙古新高考政治試卷真題及答案解析
黑龍江、吉林、遼寧、內蒙古的高考政治科目均于6月9日下午14:30 - 15:45舉行考試,考試時長75分鐘,試卷滿分為100分;東北四省(黑吉遼蒙)均屬于新高考“3+1+2”省份,政治科目屬于再選科目,需要將卷面分進行賦分轉換,最終以等級分形式計入考生總成績。
2025年東北四省高考選考科目試卷由吉林省主導命題,其中政治卷的主要題型為單選題和非選擇題,每年高考政治卷各小題考察的知識點會有所調整,以下僅展示2025年高考政治科目東北卷的題型、分值及考點分布情況,可供參考。
試卷結構:單選題(16題,共48分)+非選擇題(3題,共52分)=100分
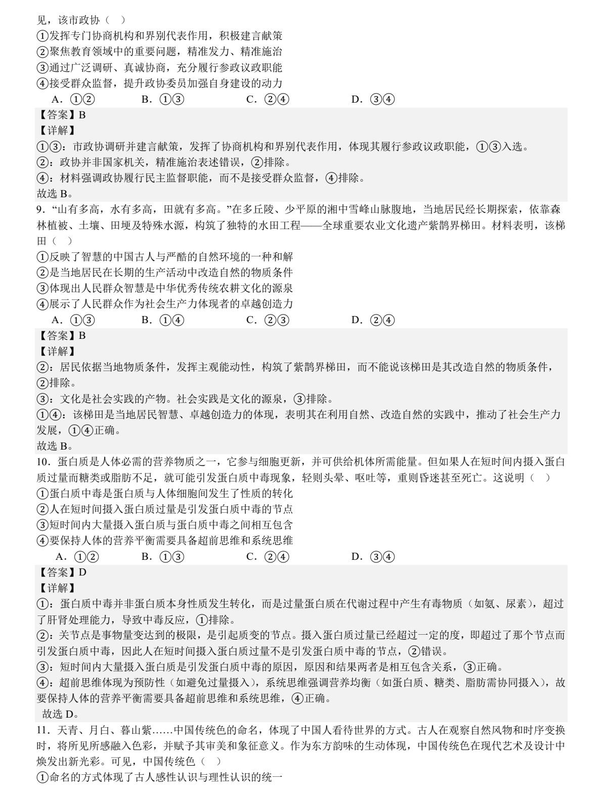
| 題型 | 分值 | 題號 | 考點 |
| 單選題 | 本題共16小題,每小題3分,共48分 | 1 | 習近平新時代中國特色社會主義思想的意義 |
| 2 | 中國共產黨的宗旨;中國共產黨不斷加強自身建設 | ||
| 3 | 堅持創新、協調、綠色、開放、共享發展;我國政府的經濟職能和作用 | ||
| 4 | 企業經營成功的主要因素;堅持創新、協調、綠色、開放、共享發展;構建新發展格局;毫不動搖鞏固和發展公有制經濟 | ||
| 5 | 實現收入分配公平的舉措;我國居民收入來源;按勞分配 | ||
| 6 | 規范市場秩序的措施;消費者權益及其維權的途徑;推進公正司法;建設法治中國 | ||
| 7 | 城市居民自治的內容;新時代堅持和加強黨的全面領導的要求;發展社會主義民主政治的基礎性工程;發揮共產黨員的先鋒模范作用 | ||
| 8 | 人民政協的性質和地位;人民政協的主題和職能;協商民主的重要渠道 | ||
| 9 | 聯系的客觀性;人民群眾是歷史的創造者原理及其方法論;發揮主觀能動性與尊重客觀規律的統一;文化的含義 | ||
| 10 | 遵循質量互變規律;超前思維的方法;掌握系統優化的原理及其方法論;矛盾的對立統一原理及其方法論 | ||
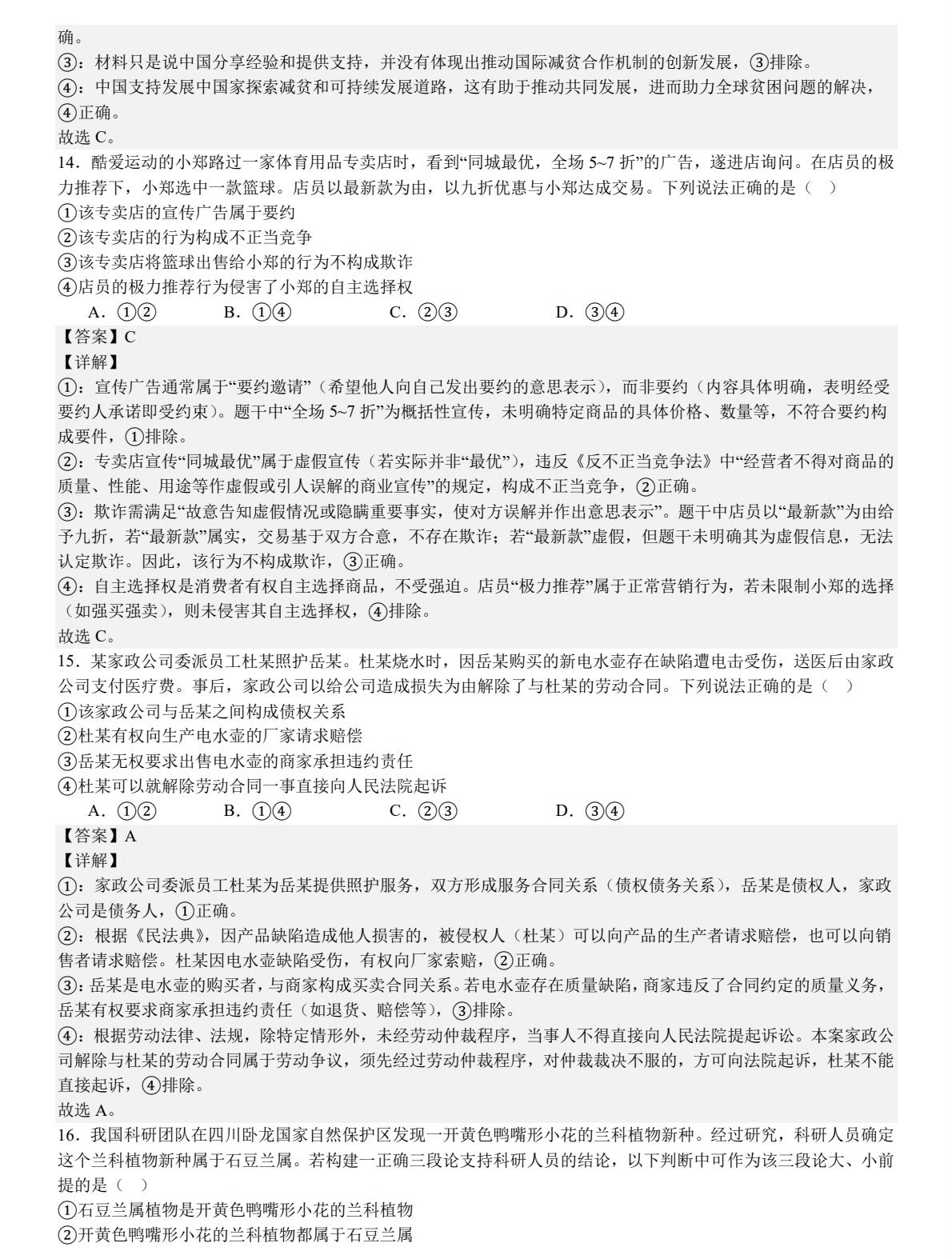
| 11 | 創造性轉化與創新性發展;中華傳統文化的形成和發展;中華文化的包容性;中華優秀傳統文化的主要內容 | ||
| 12 | 提高開放型經濟水平;我國外交政策的基本立場;中國智慧的生動實踐 | ||
| 13 | 推動世界和平與發展的有效途徑;中國智慧的生動實踐;聯合國的作用;中國的國際地位和作用 | ||
| 14 | 有效合同與無效合同;不正當競爭行為的表現;要約與承諾;消費者權益及其維權的途徑 | ||
| 15 | 民事法律關系概念及其構成要素;過錯推定與無過錯侵權責任;違約與違約責任;勞動爭議解決方式 | ||
| 16 | 正確運用性質判斷;三段論正確推理的一般規則;概念之間的外延關系種類 | ||
| 非選擇題 | 本題共3小題,共52分(第17、18題分值各10分,第19題分值32分) | 17 | 實行基層民主自治的意義;全過程人民民主的特點;黨的執政理念;如何建設法治政府 |
| 18 | 解析民法基本原則;侵權責任的構成要件;全面依法治國必須堅持法治與德治相結合;調解一解決糾紛的優先選擇 | ||
| 19 | 我國外交政策的決定因素;和平與發展;矛盾的對立統一原理及其方法論;聯想思維特征;提高不完全歸納推理結論的可靠程度的方法 | ||
| (考點分析來源于肖常勝高中政治名師工作室) | |||
2025黑龍江、吉林、遼寧、內蒙古高考政治試卷真題及答案解析
試卷真題:





答案解析:











以上資料僅供參考,具體請以實際情況為準!
相關閱讀
-
讀大學一年的學費大概多少錢?大學學費2025價格表!目前全國各省高考錄取工作正在有序進行中,也有部分考生錄取結果已經出來了現已是一名準大學了,很多準大學生在憧憬校園生活的同時對于學費情況也很關心,公辦本...作者:山海 時間:2025-07-28 -
2025廣東公辦大專有哪些學校-廣東公辦專科學校名單排名一覽表公辦專科院校有哪些是大家所關注的問題,畢竟公辦與民辦之間的區別還是比較大的,尤其在學費方面,有著較大的差距,另外像辦學水平以及社會認可度方面也是有所差...作者:山海 時間:2025-07-28 -
2025海南公辦大專有哪些學校-海南公辦專科學校名單排名一覽表公辦專科院校有哪些是大家所關注的問題,畢竟公辦與民辦之間的區別還是比較大的,尤其在學費方面,有著較大的差距,另外像辦學水平以及社會認可度方面也是有所差...作者:山海 時間:2025-07-28 -
2025吉林師范類大學有哪些-吉林師范類大學名單排名一覽表師范類大學一直以來都是高考志愿填報時的熱門報考方向,這主要是因為很多學生都有著將來成為一名教師的打算,畢竟教師這個職業還是很吃香的,有著社會認可度高,...作者:山海 時間:2025-07-28 -
2025中國航空大學排行榜:盤點全國最好的10所航空大學航空航天大學大多屬于理工類強校,且開設專業和學科門類多和民航、航空、航天等相關,主要培養航空航天工程技術人才、復合型創新人才等,對于國防、工科等專業/...作者:kokkuri 時間:2025-07-28 -
專科提前批能報幾個學校?專科提前批和專科批的區別(2025參考)各省安排在專科提前批中進行招生的大多是定向軍士培養院校、師范類、醫學類、航海類、公安司法類等特殊院校和專業,報考生基本無需單獨進行報名,直接參與志愿填...作者:kokkuri 時間:2025-07-28
最新文章
- 高考分數相同位次怎么排名的?高考同分排序規則是什么?
- 新高考全國一卷的省份有哪些 全國新高考一卷使用地區
- 2023高考位次怎么查詢?高考位次查詢系統入口在哪里
- 新高考原始分和賦分是什么意思?新高考是按賦分還是原始分錄取?
- 高考位次計算方法公式是什么?高考一分一段表如何換算位次?
- 天津高考新政策是3+1+2還是3+3?2023年天津高考新政策細則解讀
- 2024新高考一卷數學題型改變了嗎變化分析及備考建議,命題人是誰?
- 2025新高考死亡組合,新高考不建議的選科組合(附3+1+2賦分誰最吃虧)
- 浙江新高考政策選科怎么選,浙江新高考七選三哪個組合好
- 新高考英語和老高考英語有什么區別,新高考英語題型及分值介紹