2025安徽新高考地理試卷真題及答案解析,附考點題型及分值分布
時間:2025-09-17 08:12:07
來源:精英考試網
作者:kokkuri
今年安徽新高考地理科目的真題和答案已然公布,目前雖然已過了查分階段,考生無需根據答案對該科目進行估分。但對于尚處于高一、高二階段的考生而言,今年的各科試卷真題是極有價值的,考生可以依據高考真題把握歷年出題者的命題規律,趁機熟悉考試題型和試卷考察的知識重點,檢驗自身答題水準,從中進行查漏補缺。本文小編為大家整理了2025年安徽高考地理科目的真題、答案、題型分值及知識點分布,快來了解一下吧!

2025安徽新高考地理試卷真題及答案解析
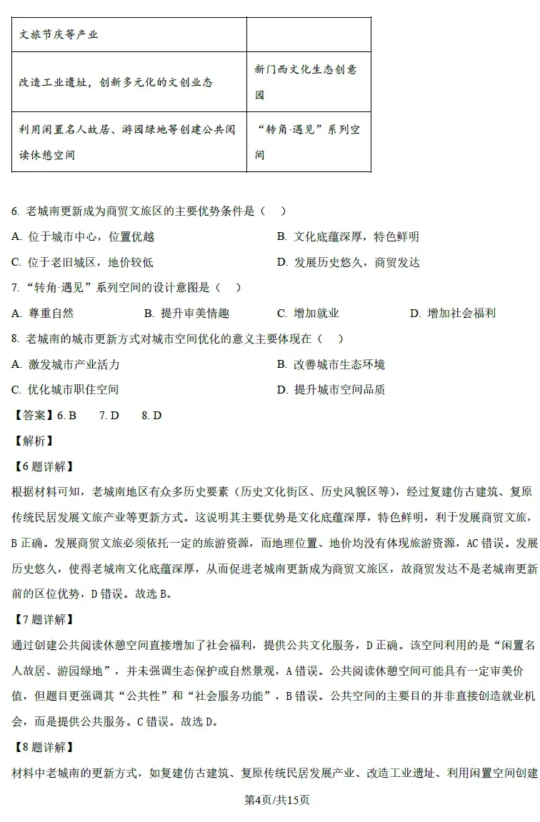
安徽省高考地理科目于6月9日上午11:00 - 12:15舉行考試,考試時長75分鐘,試卷滿分為100分;安徽省屬于新高考“3+1+2”省份,地理科目屬于再選科目,需要將卷面分進行賦分轉換,最終以等級分形式計入考生總成績。
該卷的主要題型為單選題和非選擇題,每年高考地理卷各小題考察的知識點會有所調整,以下僅展示2025年安徽高考地理卷的題型、分值及考點分布情況,可供參考。
試卷結構:單選題(16題,共48分)+非選擇題(3題,共52分)=100分
| 題型 | 分值 | 題號 | 考點 |
| 單選題 | 本題共16小題,每小題3分,共48分 | 1 | 產業區位因素 |
| 2 | |||
| 3 | 農業技術應用、地理信息技術 | ||
| 4 | |||
| 5 | |||
| 6 | 城市功能區優化、文化傳承 | ||
| 7 | |||
| 8 | |||
| 9 | 河流補給類型、水文特征變化 | ||
| 10 | |||
| 11 | 自然帶演替、氣候變化影響 | ||
| 12 | |||
| 13 | |||
| 14 | 大氣垂直結構、天氣系統 | ||
| 15 | |||
| 16 | |||
| 非選擇題 | 本題共3小題,共52分(各小題具體分值暫不明確) | 17 | 產業轉移、產業布局 |
| 18 | 太陽輻射、新能源開發 | ||
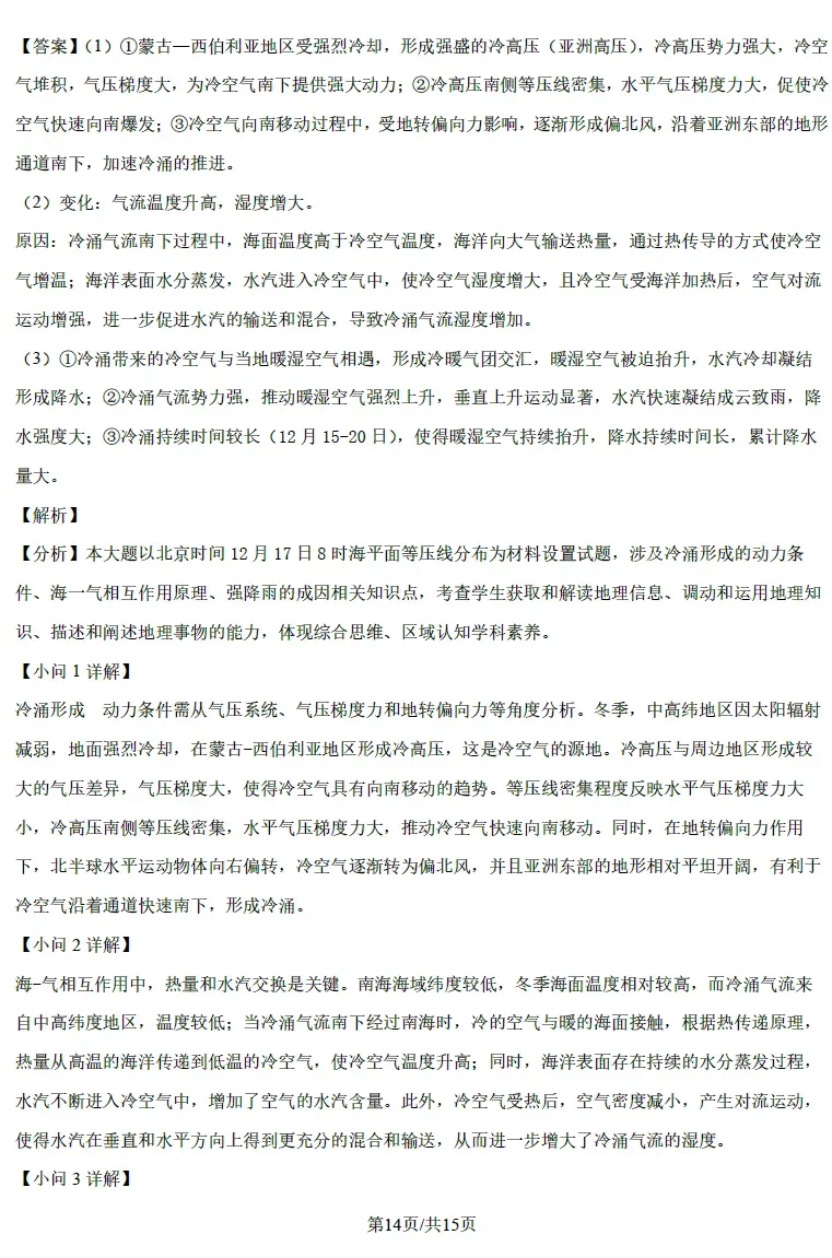
| 19 | 海-氣相互作用、降水成因 |
2025安徽高考地理試卷真題及答案解析
試卷真題:







答案解析:















以上資料僅供參考,具體請以實際情況為準!
相關閱讀
-
沈陽公辦本科大學有哪些2025完整名單排名-沈陽最好的公辦本科大學推薦在志愿填報時廣大學子普遍想要報考公辦大學,畢竟相比民辦大學,公辦大學的優勢還是比較多的,如學費合理、教學資源豐富、學習氛圍濃厚、就業競爭力強等等,很多...作者:山海 時間:2025-09-16 -
深圳公辦本科大學有哪些2025完整名單排名-深圳最好的公辦本科大學推薦在志愿填報時廣大學子普遍想要報考公辦大學,畢竟相比民辦大學,公辦大學的優勢還是比較多的,如學費合理、教學資源豐富、學習氛圍濃厚、就業競爭力強等等,很多...作者:山海 時間:2025-09-16 -
廣州公辦本科大學有哪些2025完整名單排名-廣州最好的公辦本科大學推薦在志愿填報時廣大學子普遍想要報考公辦大學,畢竟相比民辦大學,公辦大學的優勢還是比較多的,如學費合理、教學資源豐富、學習氛圍濃厚、就業競爭力強等等,很多...作者:山海 時間:2025-09-16 -
南京公辦本科大學有哪些2025完整名單排名-南京最好的公辦本科大學推薦在志愿填報時廣大學子普遍想要報考公辦大學,畢竟相比民辦大學,公辦大學的優勢還是比較多的,如學費合理、教學資源豐富、學習氛圍濃厚、就業競爭力強等等,很多...作者:山海 時間:2025-09-16 -
2025四川民辦大專有哪些學校?(38所完整名單)-四川民辦大專院校排名一覽表民辦大專雖然在多數情況下并不是各位考生報考志愿的優先選擇,但不可否認的是,這些院校也是高等教育領域中不可或缺的重要組成部分,對于某些考生來說具有一定的...作者:kokkuri 時間:2025-09-16 -
2025吉林民辦大專有哪些學校?(9所完整名單)-吉林民辦大專院校排名一覽表民辦大專雖然在多數情況下并不是各位考生報考志愿的優先選擇,但不可否認的是,這些院校也是高等教育領域中不可或缺的重要組成部分,對于某些考生來說具有一定的...作者:kokkuri 時間:2025-09-16
最新文章
- 高考分數相同位次怎么排名的?高考同分排序規則是什么?
- 新高考全國一卷的省份有哪些 全國新高考一卷使用地區
- 2023高考位次怎么查詢?高考位次查詢系統入口在哪里
- 新高考原始分和賦分是什么意思?新高考是按賦分還是原始分錄取?
- 高考位次計算方法公式是什么?高考一分一段表如何換算位次?
- 2025新高考死亡組合,新高考不建議的選科組合(附3+1+2賦分誰最吃虧)
- 天津高考新政策是3+1+2還是3+3?2023年天津高考新政策細則解讀
- 2024新高考一卷數學題型改變了嗎變化分析及備考建議,命題人是誰?
- 浙江新高考政策選科怎么選,浙江新高考七選三哪個組合好
- 新高考英語和老高考英語有什么區別,新高考英語題型及分值介紹
推薦閱讀
- 公費師范生需要提前報名嗎?公費師范生什么時候報考需要什么條件?含報考流程!
- 什么樣的學生可以考公費師范?哪些學生不適合公費師范?
- 省排名多少可以上985?全省一萬名可以上985嗎?
- 沈陽公辦本科大學有哪些2025完整名單排名-沈陽最好的公辦本科大學推薦
- 深圳公辦本科大學有哪些2025完整名單排名-深圳最好的公辦本科大學推薦
- 廣州公辦本科大學有哪些2025完整名單排名-廣州最好的公辦本科大學推薦
- 南京公辦本科大學有哪些2025完整名單排名-南京最好的公辦本科大學推薦
- 張雪峰最建議的文科專業:張雪峰談文科最聰明專業!
- 高考報名號怎么查?高考報名號是考生號嗎?附高考報名號查詢系統
- 2025四川民辦大專有哪些學校?(38所完整名單)-四川民辦大專院校排名一覽表